diy-hifi-forum.eu
Preamp für Abletec - Druckversion

+- diy-hifi-forum.eu (https://diy-hifi-forum.eu)
+-- Forum: Archiv (https://diy-hifi-forum.eu/forumdisplay.php?fid=198)
+--- Forum: Elektronik (https://diy-hifi-forum.eu/forumdisplay.php?fid=8)
+---- Forum: Allgemeine Themen (https://diy-hifi-forum.eu/forumdisplay.php?fid=87)
+---- Thema: Preamp für Abletec (/showthread.php?tid=7757)

Seiten: 1 2 3 4 5 6 7 8 9


Preamp für Abletec - Spiri - 25.07.2014

Hallo Otto

Bei einer Verstärkung von 28dB brauchst Du für 200 Watt an 8 Ohm gut 1,6 Volt eff. am Eingang.

Gruß
Thomas


Preamp für Abletec - 2pi - 25.07.2014

Otto, dann hast du den Hinweis missverstanden Wink


Preamp für Abletec - ONormahl - 29.07.2014

Hallo!

Danke für die Antwort Thomas, auf die einfache Idee einfach aus der Verstärkung den Wert zu rechnen, bin ich nicht gekommen. :doh:
Bin doch nur ein Mausschubser, der früher etwas Digital-Elektronik gefrickelt hat....

@Oliver: Eigentlich suche ich eine automatische Pegelanpassung für die Eingänge. Ich schalte zwischen den Quellen um und werde jedes mal von den Lautstärke-Unterschieden überfahren. Vielleicht ordne ich die Eingänge fest der jeweiligen Quelle zu und mache einen passenden Spannungsteiler.... Ist doof, aber funktioniert.

Grüße
Otto Normahl


Preamp für Abletec - Spiri - 29.07.2014

Bei den Akouo Volume und Select Modul kann man den Pegeloffset pro Eingang speichern und sogar einen direkt Durchschliff (fixer Pegel einstellbar und nicht mit Volume zu ändern) für die AV- Receiver wählen.


Preamp für Abletec - 2pi - 06.08.2014

Hi Leute,

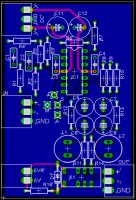
ich habe noch mal etwas Zeit in die Layouts gesteckt, um die Kosten so gering wie möglich zu halten.

Es gibt drei Platinen:

1. Preamp
   

Der ist noch kleiner geworden.
Geht für balanced Quellen und um von Cinch auf balanced zu wandeln.
Man kann ihn auch dazu verwenden, um die Lautstärke nach einem DSP / vor den Endstufen zu regeln. Bei einem miniDSP 2x4 bräuchte man 4 boards und würde ein Vierfachpoti nehmen.


2. Eingangswahl für 5 Quellen (Cinch und symm.).
   

Die Eingangswahl kann mit einem einfachen Drehschalter aufgebaut werden oder mit der ALPS Fernbedienung. In beiden Fällen schaltet man Relais und nicht das Signal direkt.
Mit der Fernbedienung ließe sich auch die Lautstärke per Motorpoti bequem regeln.


3. Netzteil
   

Mit Anschlüssen für bis zu 4 Preamps und Stromversorgung für Relais bzw. die Fernbedienung.

Platinenkosten (ca.):
1. Preamp (zweiseitig) 50 x 75mm
der erste 10,20€
jeder weitere 5,79€

2. Eingangswahl (zweiseitig) 53 x 111mm
die erste 16,10€
jede weitere 9,13€

3. Netzteil (einseitig) 74,3 x 114,3mm
das erste 15,97€
jede weitere 9,90€

Alle Platinen haben Lötstoplack und Positionsdruck und sind gebohrt.

In einer Sammelbestellung wäre ein kompletter Vorverstärker also ab ca. 31€ + Versand + Bauteile zu haben.

Das Kind hat noch keinen Namen. Wer mitmachen will, kann einen Vorschlag machen.

Grüße


Preamp für Abletec - wischem - 06.08.2014

Hi,

da die aleph p 1.7 hier am Anfang des threads schon mal gefallen ist...
Ist das noch "state of the art" bzw. lohnt sich der Bau noch?

Oder würde man lieber zu was anderem greifen?

Die Frontplatine mit der LED LAutstärkeanzeige find ich auf jeden Fall sehr ansprechend :-)

(OK, die kann man sicherlich überall dran bauen.)


Preamp für Abletec - wischem - 08.08.2014

Preamp scheint irgendwie nicht so ein richtiges Thema zu sein hier. Confused
Zumindest nicht balanced preamps.


Preamp für Abletec - Spiri - 08.08.2014

Echte balanced Preamps sind schon ein Thema.
Die Aleph ist halt schon überholt und hat nach meiner Erfahrung damit nie den richtigen Pepp gehabt.
Auch wenns ganz gut klang, wahr es halt immer ein wenig fad.
Symmetrisch war die schon, aber mit hohen Ausgangswiderstand auch nicht überall zu gebrauchen.
Ich würde die nicht mehr bauen.
Aber das sagt jetzt einer, der eigene Module hat.

Gruß Thomas


Preamp für Abletec - Physical Lab - 08.08.2014

Hallo Thomas,
Sag mal was für eine Soundkarte benutzt du denn für Arta um solche Störabstände zu messen. Sicher das das richtig ist? Das ist bereits fast die Grenze unseres AP Analyzers.
Gruß


Preamp für Abletec - 2pi - 08.08.2014

wischem schrieb:Preamp scheint irgendwie nicht so ein richtiges Thema zu sein hier. Confused
Zumindest nicht balanced preamps.

Das Gefühl habe ich auch.
Ich kann es mir nur so erklären, daß viele denken, solange es nicht brummt, alles gut ist und das Maximum erreicht. Oder sogar: Wie kann aktive Elektronik dem Signal weniger schaden als ein Kabel.

Daß aber ein richtig gemachter balanced pre erst das volle Potential der Endstufen, die hier ja zu zig zehn tausend Euros über den Tisch gehen, ausschöpft, ist vielleicht noch nicht mit der Vorstellung der Leute kompatibel. Aber vielleicht wird das ja noch Big Grin

Vielleicht sagt mal der ein oder andere stille Mitleser etwas dazu.

P.S. Zur Aleph kann ich nichts sagen.

Gruß


Preamp für Abletec - Spiri - 09.08.2014

Physical Lab schrieb:Hallo Thomas,
Sag mal was für eine Soundkarte benutzt du denn für Arta um solche Störabstände zu messen. Sicher das das richtig ist? Das ist bereits fast die Grenze unseres AP Analyzers.
Gruß


Hallo,

die Soundkarte ist selbst gebaut. Ich startete vor einigen Jahren mit der Entwicklung einer 32 bit Messkarte, weil die Audiomessgeräte alle zusammen zu teuer waren. Früher reichte halt mein alter Rhode&Schwarz Sun2.
Jetzt verwende ich nur nur noch meine SABRE ADC und SABRE DAC, die wir auch im Studio oder an der Hifi Anlage betreiben. In den PC gehe ich dann mit DIY - Xmos AES/EBU Modul mit isolierter I2S und isolierter AES oder mit einer Lynx22. Meine DIY Soundkarte ist für die Messungen auf das notwendigste reduziert und weit weg von einem universalen und komfortablen Audioanalyser. Die Messergebnisse wurden mit einem Stanfort SR785 soweit bestätigt, dass ich mit guten gewissen meine Audioentwicklung damit beurteilen kann.

Gruß
Thomas


Preamp für Abletec - Physical Lab - 09.08.2014

Ist es möglich mal ein Messmuster zu bekommen?


Preamp für Abletec - wischem - 10.08.2014

Schweift mal nicht ab hier ;-)

Preamps sind das Thema.
Und mir fehlt noch immer ein solcher.

Und zwar am liebsten schöne fertig gelötete Module zum zusammenstecken. :-)
Langsam freunde ich mich mit spiris Lösung an. Scheint die nahezu einzige "am Markt" zu sein. Schlägt aber auch ein größeres finanzielles Loch in meine Planung als gedacht.
Oder ich teste mal so eine chinalösung... Hmmm


Preamp für Abletec - ghostd - 10.08.2014

Wieso unbedingt fertig zum zusammenstecken? 2Pis Lösung sollte (mit dem jetzigen Layout) niemandem große Schwierigkeiten bereiten, der das kalte vom heißen Ende eines Lötkolbens unterscheiden kann.

Eine Sammelbestellung ist auch schon in Planung Wink

Gruß

Marcel


Preamp für Abletec - 2pi - 11.08.2014

Die Layouts sind fertig und gehen die Tage in Produktion für einen Prototypen, den ich noch vermessen möchte.

Bei Reichelt habe ich Warenkörbe erstellt. Dort gibt es alles außer den OP. Den kann man bei Schuro oder bei Conrad (auch ebay) bekommen. Wäre also zu überlegen, ob man den in die Sammelbestellung mit aufnimmt.

Wenn alles funktioniert, kann es losgehen.

Eine Lösung mit einem besseren Preis-/Leistungsverhältnis ist mir keine bekannt.

Ein kompletter 2-Kanal Vorverstärker mit manueller Eingangswahl und Netzteil kann man ab ca. 150€ bauen (ohne Gehäuse). Wenn es Nachlass beim Platinenhersteller gibt (bei einer entsprechende Menge boards) geht es vielleicht noch günstiger.

Die Variante mit Fernsteuerung und Motorpoti kostet ca. 100€ mehr. Man kann aber auch später Aufrüsten.

Der Bestückungsaufwand sollte so bei 2 Stunden liegen.

Und Danke an Marcel, daß er sich bereit erklärt hat, ein Sammelbestellung zu Übernehmen ! Das nenne ich DIY Spirit ! :prost::thumbup:

P.S. es gibt jetzt auch Schraublöcher auf dem Preamp board. Die hätte ich vor lauter Miniaturisierung beinahe vergessen :doh: Aber es ist nur Platz für 2, links unten und rechts oben.


Grüße


Preamp für Abletec - Spiri - 11.08.2014

Hallo

ganz ohne Löten geht es auch nicht, aber die Module sind spielfertig, geprüft und vermessen.
Da kann nichts mehr schief gehen.
Preis-Leistung ist für eine audiophile Lösung durchaus gut. Das finde wahrscheinlich nur ich so. Smile.
Der Muses ist nur bei einigen hochpreisigen High End Hersteller zu finden und ist auch verglichen mit vielen Potis, Drehschalter und Relaisabschwächer die klanglich beste Lösung. In der Präzision und Kanalgleichheit sowieso jeden Pot überlegen.
Die Buffer sind klanglich anerkannt gut. Der BLD ist vollsymmetrisch, hat nur eine cascoded gain stage und treibt fast jede Last. Ich betreibe manchmal symmetrisch meinen Beyer T1 damit.
0.1% Thinfilm Widerstände und low noise Regler usw. kosten halt auch einiges. Die Fets müssen selektiert werden, damit es gute Symmetrie und Klirrwerte gibt.
Meiner Meinung eine perfekte Lösung.
Gruß Thomas


Preamp für Abletec - wischem - 11.08.2014

ghostd schrieb:Wieso unbedingt fertig zum zusammenstecken? 2Pis Lösung sollte (mit dem jetzigen Layout) niemandem große Schwierigkeiten bereiten, der das kalte vom heißen Ende eines Lötkolbens unterscheiden kann.

So war das auch nicht gemeint. Ich suche halt eine simple Lösung.
Muss mir das vom 2PI mal anschauen.
Hatte ich noch nicht genauer getan bisher.


Preamp für Abletec - wischem - 11.08.2014

2pi schrieb:Hi Leute,
Das Kind hat noch keinen Namen. Wer mitmachen will, kann einen Vorschlag machen.

PreAmPi (PAPi) :-)


Preamp für Abletec - 2pi - 11.08.2014

wischem schrieb:PreAmPi (PAPi) :-)

PreAmPi, warum nicht Big Grin

Dann noch mal hier genau, warum sich das lohnt in Verbindung mit mit class-D und wie die Schaltung funktioniert. Auch nochmal für alle, die es evtl. übersehen haben.

http://www.2pi-online.de/was_ist_Masse_1.pdf

Gruß


Preamp für Abletec - wischem - 12.08.2014

Habs mal gelsen, liest sich schön.
Dann warten wir mal auf den amp :-)