diy-hifi-forum.eu
Modifikation Reckhorn B1 - Druckversion

+- diy-hifi-forum.eu (https://diy-hifi-forum.eu)
+-- Forum: Archiv (https://diy-hifi-forum.eu/forumdisplay.php?fid=198)
+--- Forum: Elektronik (https://diy-hifi-forum.eu/forumdisplay.php?fid=8)
+---- Forum: Allgemeine Themen (https://diy-hifi-forum.eu/forumdisplay.php?fid=87)
+---- Thema: Modifikation Reckhorn B1 (/showthread.php?tid=326)

Seiten: 1 2


Modifikation Reckhorn B1 - Bierbauch2000 - 02.02.2009

Hallo Freunde,

hier mal ein kleiner Tipp zur Reckhorn B1. Die B1 hat eine sehr kleine Verstärkung.
Man braucht aber nur zwei Widerstände zu tauschen um den Pegel etwas anzuheben.
Und zwar R117 und R118 von 10K auf 20K erhöhen.
[Bild: Reckh1.JPG]
Das habe ich bei meiner so ausgeführt und funktioniert einwandfrei.
[Bild: Reckh2.JPG]



Gruss
Bernd


Modifikation Reckhorn B1 - basti986 - 20.03.2009

Hallo,

ist den damit auch das problem mit eingeschaltetem HP gelöst

bie mir kommt dann nämlich fast nix mehr raus Sad

und überhaupt ist der bassboost sowie Subsonic auch nicht ganz ideal Confused

was könte man den da noch biegen


Modifikation Reckhorn B1 - Bierbauch2000 - 20.03.2009

Hallo,

ich stehe gerade auf der Leitung, was meinst Du mit HP ?

Na ja man könnte die Schaltung schon einwenig moddenSmile

Ich habe da einen sehr schönen Schaltplan für eine Frequenzweiche Big GrinBig Grin.

Irgend jemand müsste mal den Plan von der B1 aufnehmen oder besorgen falls es den überhaupt gibt.
Ich habe meine B1 bei Conrad günstiger als bei Reckhorn gekauft.

Gruss
Bernd


Modifikation Reckhorn B1 - .:hb:. - 20.03.2009

HP = Hochpass, nehme ich mal an.


Modifikation Reckhorn B1 - basti986 - 21.03.2009

Jep Holger Du hast recht ich meinte Hochpass Smile

mfg
Basti

p.s. den plan habe ich da fehlt nur der HP
den habe ich mal zu Fuss zusammen gesucht


Modifikation Reckhorn B1 - basti986 - 21.03.2009

so da ist der plan


Modifikation Reckhorn B1 - basti986 - 21.03.2009

So und der rest


Modifikation Reckhorn B1 - Bierbauch2000 - 21.03.2009

Hallo Basti986,

habe gestern auch mal im HiFi-Forum nach der B1 gesucht und dort den Thread mit den Schaltplänen gefunden.
Ich werde mich mal in die Schaltpläne einlesen.
Vielleicht kann man ja ohne allzuviel umzubauen der Weiche zu einer besseren Performance verhelfen.

Werde mal in meiner Bastelbude einwenig tüfteln.
Vielleicht hat ja auch jemand lust das ganze mit LTspice (??) zu simulieren?

Bis bald
Bernd /
Bierbauch2000


Modifikation Reckhorn B1 - basti986 - 21.03.2009

Hallo,

das hat schon einer im hifi-forum gemacht schau mal in dem B-1 theart nach das muss irgentwo auf den letzten zwei seiten sein ich habe noch messprotokolle von dem teil, die sind analog als kopie Sad so auf papier meine ich (sind aber aus den hifi-forum)
fakt ist mit eingeschaltetem HP ist das ding mies :mad:

der Bassboost ist auch nicht so der renner und der subsonic ist zu flach na mal sehn was geht Big Grin


Modifikation Reckhorn B1 - Bierbauch2000 - 22.03.2009

Hallo basti986,

so ich hab mal 5 min Zeit verplempert um mir die Pläne anzusehen. Vielleicht läßt sich ja was am Bassboost machen.

Ich habe da zwei alte Pläne entdeckt, ich weiß leider nicht mehr wo die herkommen. Ich hoffe ich trete niemanden auf den Schlipps (nett antiquierte RedewendungBig Grin) wenn ich die hier zeige.

[Bild: Subsonic.jpg]

Der Subsonic hat zwei Stufen a 12dB macht zusammen 24dB , das sollte auf jedenfall reichen.

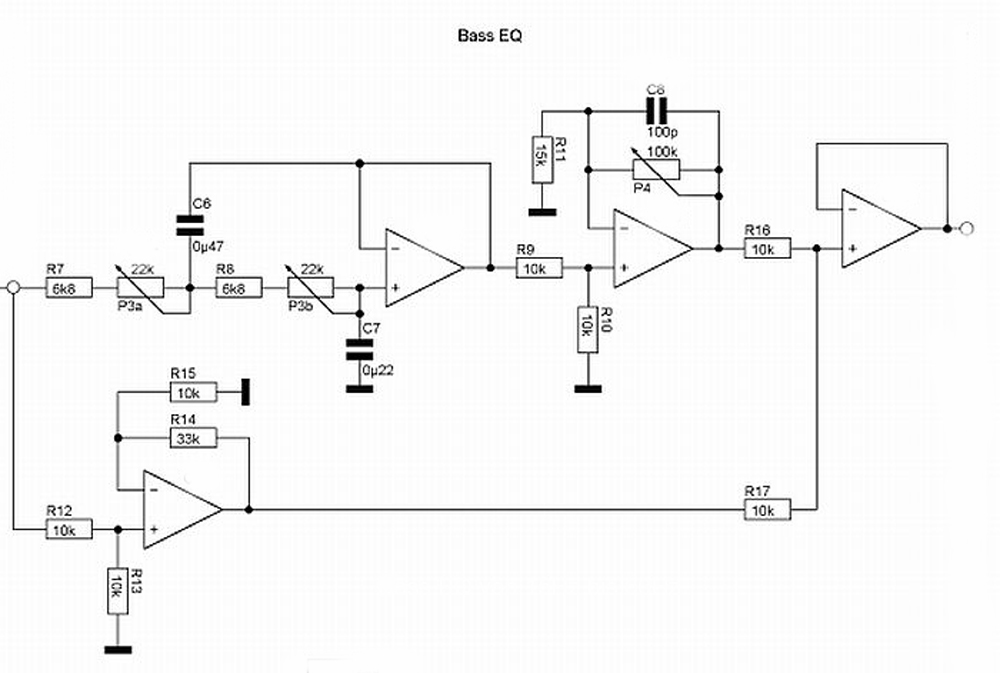
Nun der Bass EQ

[Bild: BassEQ.jpg]

Soweit ich mich erinnere geht der BassEQ von15Hz bis 60 Hz.

Jetzt muß man nur mal die Schaltungen vergleichen und dann entsprechend umbauen.

Im originalen Schaltplan ist die Versorgungsspannung nicht stabilisiert. Ich bin ein Fan von stabilisierten Spannungen. Also einen 7815 und einen 7915 noch mit eingelötet und fertig.

Basti weiß Du noch wie die Aufteilung der einzelnen Stufen im original Schaltplan ist?

1. Boostlevel bis Poti R20 ??? oder wars anders rum
2. Frequenz bis R104(R151) Sing ?????? usw.

Ich müßte sonst die B1 Aufschrauben und nachsehen welches Poti wo angeschlossen ist.

Bis dann
Bernd


Modifikation Reckhorn B1 - basti986 - 22.03.2009

Hy,

puh ich muss mich erst wieder da eindenken aber ich habe noch bilder von innen Confused

einmal draufsicht

http://www.img-box.de/22217/

und von unten

http://www.img-box.de/22216/

so kannst Du dir eventuell das zerpflücken sparen :eek:

spontan würde ich aber sagen das das schlüssig ist Big Grin

gruss basti


Modifikation Reckhorn B1 - Bierbauch2000 - 24.03.2009

Hallo basti986,

ich werde gleich mal LTspice und Eagle installieren.

Dann werde ich den Plan mal umzeichnen. Schade es scheint so als seien hier im Forum noch nicht so viele Frickler.
Ich werde detegg mal anmailen, er hat doch im anderen Forum geschrieben er hätte die komplette Sim von der B1.

Ist detegg nicht auch hier im Forum ??

Mir seinem Wissen könnte er uns sicher schnell Helfen.Smile

Bis bald
Bernd


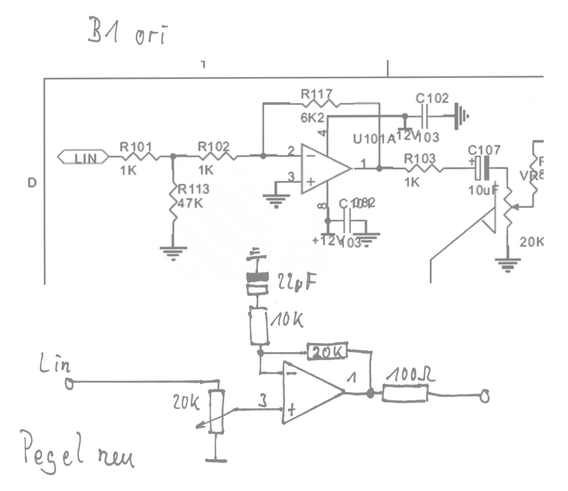
Modifikation Reckhorn B1 - Bierbauch2000 - 24.03.2009

Hallo

Ich habe mal mit Eagle angefangen. Das ist furchtbar Zeitraubend. Da habe ich einfach mal den Bleistift ausgepackt.

[Bild: Plan1.JPEG]

Ich habe mal versucht an Hand der Potis die einzelnen Bereiche zu identifizieren.
Stimmt das so ? Wer kann was dazu sagen?

Hier mal eine andere Pegelschaltung:

[Bild: Pegel1.JPEG]

Nach einem "leichten" Umbau erhält man dann die unten gezeigte Pegeleinstellung.

Ich bitte um Komentare. Nach meinem Schaltplan einer Subwooferweiche gehörte die Pegelanhebung eigentlich an das Ende der einzelnen Stufen.
Der Aufbau war wie folgt geplant:
1. Phase (muß nicht sein- man kann auch das Lautsprecherkabel dehen)
2. Subsonic
3. Bass EQ
4. Tiefpass
5. Pegel

Gruss
Bernd:prost:


Modifikation Reckhorn B1 - basti986 - 24.03.2009

Hallo,
ich hatte auch schon mal daran gedacht das teil neu auszubauen
z.b. mit kleinen einzelnen stufen die man trennen kann so könnte man die potis noch schön nutzen und jeder kann sich das teil frei zusammen stellen
also alles raus und einfach einen level sowie ein-ausgangsstufe
der rest frei nach schnautze sprich eine uni platiene die für hoch und tiefpässe bis 12 ober 24 db eine für bassEQ und eventuell eine für phase währe doch klasse oder platz und strom ist im gehäuse und mit den teilen kann dann jeder sich weichen zusammenfrickeln die krönung währe dann noch wenn man die teile alle zusammen stecken kann sprich so eine art genormter anschluss über stiftleisten

gruss
Basti:thumbup:


Modifikation Reckhorn B1 - detegg - 24.03.2009

basti986 schrieb:... ich hatte auch schon mal daran gedacht das teil neu auszubauen
... genau, ist das Beste, was Du machen kannst! Dann aber richtig !! Und die B1 bitte vorher wegschmeißen Big Grin

Gruß
Detlef


Modifikation Reckhorn B1 - basti986 - 25.03.2009

Na aber das Gehäuse ist doch spitze da währe es doch schade drum Confused

aber nochmal zu den unifit platienen sollten wir da noch ein neues thema auf machen :dance:
oder findet ihr die idee doof :eek:


Modifikation Reckhorn B1 - Bierbauch2000 - 31.03.2009

Hallo detegg und basti986,

@detegg

hast Du nicht die Simulation der B1 ? Und wenn ja kannst Du sie mir mailen?

@basti986
bin leider zur Zeit beruflich sehr gefordert.
Ich werde am Wochenende die B1 mal einwenig modifizieren und ausprobieren ob es etwas bringt.:built:

Ich habe jetzt gesehen das die B1 entgegen dem SChaltplan doch zwei Festspannungsregler hat.
Na ja immerhin ein Anfang.Smile

Gruss
Bernd


Modifikation Reckhorn B1 - basti986 - 31.03.2009

Hallo,

ja der schaltplan und die realität sind bei der B-1 so eine sache :p

aber ich bin mal gespannt was es demnächst von Dir zu berichten gibt :yahoo:

also bis die Tage
gruss
Basti


Modifikation Reckhorn B1 - detegg - 01.04.2009

Moin,

die Reckhorn B1 hatte ich in einer ersten Version seziert. Mittlerweile wurde etwas nachgebessert (Verstärkung, Netzteil).

Die LTSpice Simulation der B1 zeigt die grundsätzlichen Funktionen, speziell die Regelbereiche der Poti´s.

Das *.asc File kannst Du hier downloaden --> http://www.audio-classics.de/exchange/B1/Reckhorn_B1_Simu.asc

Gruß
Detlef


Modifikation Reckhorn B1 - basti986 - 08.04.2009

Hallo,
und wie ist der stand der dinge Big Grin

gibt es was zu berichten an neuerungen in bezug auf die B-1

gruss
Basti