diy-hifi-forum.eu
Abletec Sammelbestellung Runde 3 - Druckversion

+- diy-hifi-forum.eu (https://diy-hifi-forum.eu)
+-- Forum: Archiv (https://diy-hifi-forum.eu/forumdisplay.php?fid=198)
+--- Forum: Elektronik (https://diy-hifi-forum.eu/forumdisplay.php?fid=8)
+---- Forum: Allgemeine Themen (https://diy-hifi-forum.eu/forumdisplay.php?fid=87)
+---- Thema: Abletec Sammelbestellung Runde 3 (/showthread.php?tid=7889)

Seiten: 1 2 3 4


Abletec Sammelbestellung Runde 3 - Grobalt - 04.08.2014

Wie im anderen Thread angekündigt hier die dritte Sammelbestellung.
Konditionen wie bisher -> 3% Abwicklungspauschale für Versandkosten aus England, Verpackungsmaterial und die doch sehr ordentliche Zeit die nötig ist.

https://docs.google.com/spreadsheets/d/1QAlwC__0k4PlqVzptDfGNXjLnKOh4Exp-xq5ot6UYIA/edit?usp=sharing

Bitte testet mal ob Ihr Euch hier selber eintragen könnt was Mengen angeht Smile


Abletec Sammelbestellung Runde 3 - Neptun - 04.08.2014

also ich kann mich da nücht eintragen ...

Erst mal ... Zwei ALC0300

(evtl. lege ich mitte Nov. noch mal nach muss erst schauen was die Kriegskasse bis dahin her gibt)


Ab wann soll kohle fließen ?

EDIT ... Eintrag erfolgte Smile


Abletec Sammelbestellung Runde 3 - eltipo - 04.08.2014

Genial! Ich schließe mich an, wie sicher sind die Preise? Wirklich safe? Wann soll das Geld fließen?.. Ich schwanke zwischen alc und ams 1000


Abletec Sammelbestellung Runde 3 - Grobalt - 04.08.2014

sind die Preise der Runde 2 ... ich geh mal davon aus das ich die halten kann, wenn nicht sag ich aber Bescheid.


Abletec Sammelbestellung Runde 3 - Grobalt - 05.08.2014

irgendwer hat Mengen eingetragen ohne Nickname ? Smile Ich lass das ganze nun paar Wochen laufen ohne groß zu kommentieren und räume dann im Oktober mal auf Wink


Abletec Sammelbestellung Runde 3 - Volvotreter - 05.08.2014

Gibt's diesmal eine Chance für das kleine AMS0100?


Abletec Sammelbestellung Runde 3 - Dibou - 05.08.2014

Ich bin nochmal dabei mit einem Modul AMS1000-2600,
meine 300 Module sind angekommen.

Danke nochmal für deine Mühe.

Dan


Abletec Sammelbestellung Runde 3 - mahoney - 05.08.2014

Hallo!

Erstmal vielen lieben Dank
Für mein neues Spielzeug.

Leider muss ich mit der Fertigstellung noch etwas warten.

Daher eine Idee!
Könnte ich noch einen kompletten connector Kit für ein AMS1000
Bestellen. Wenn es die bis dahin gibt
Natürlich zahle ich

Vielleicht noch zwei Verstärker :thumbup:

Viele Grüße

Martin


Abletec Sammelbestellung Runde 3 - Grobalt - 06.08.2014

Dibou schrieb:Ich bin nochmal dabei mit einem Modul AMS1000-2600,
meine 300 Module sind angekommen.

Danke nochmal für deine Mühe.

Dan
dann trag dich bitte ein in die Liste Smile


Abletec Sammelbestellung Runde 3 - Gabrie - 06.08.2014

Hi, :dance:
bei mir hat das geklappt. (2 x ALC0300-1300) - Wann rechnest Du (@ Grobalt, Deine Kontodaten, BITTE PER PM !) mit dem Geld ?
:danke: Herzlichen Dank und Gruß Gabriel


Abletec Sammelbestellung Runde 3 - florian - 06.08.2014

Ich habe ja gar nicht zu hoffen gewagt, dass es nochmal eine Sammelbestellung geben würde. Vielen an Dich Dank dafür! :thumbup:

Ich bin mit 2 x ALC0300-1300 dabei und hätte gerne 3 Connectorkits (eines zum verbasteln...), wenn das möglich ist.
In der Tabelle habe ich es mal hinten dran geschrieben, der Preis muss sich dann natürlich noch erhöhen.

Gruß,
Florian

19.08.2014: Zwischenzeitlich konnte ich 2 Module von jemandem aus der zweiten Sammelbestellung übernehmen und habe mich aus der Liste wieder ausgetragen.


Abletec Sammelbestellung Runde 3 - Bakka - 08.08.2014

Hallo zusammen!

Da ich nun freigeschaltet bin, möchte ich hiermit auch mein Interesse an 3xALC0300-1300 inkl. Connector Kit bekunden. In die Liste habe ich mich eingetragen.

Ich gehe davon aus, das hier in diesem Fred dann bekannt gegeben wird, wann die Zahlung erfolgen soll. Wenn ich falsch liege, korrigiert mich bitte.

Schönen Gruss
Alex


Abletec Sammelbestellung Runde 3 - eltipo - 10.08.2014

So,

nach langem Gegrüble hab ich mich eingetragen.
Vielen Dank nochmals für deine Mühen,

Top! :prost::thumbup:


Abletec Sammelbestellung Runde 3 - faster - 10.08.2014

falls jemand nicht warten möchte: hier habe ich 2 ALC0300 über.


Abletec Sammelbestellung Runde 3 - eltipo - 10.08.2014

Du Sack, ich Grübel schon wieder... Verdammt...
😉


Abletec Sammelbestellung Runde 3 - elzahno - 13.08.2014

Hi,
da ich jetzt offiziell im Forum angemeldet bin, hab ich mich auch in die Tabelle eingetragen (4x alc0300).
Und meinen Nickname vom Googlekonto (droesch lerMZ) in den vom DIY-HiFi-Forum geändert.

Freue mich schon sehr darauf :bye: bis bald.


Abletec Sammelbestellung Runde 3 - Franky1 - 14.08.2014

Ich habe mich ebenfalls eingetragen. Ab wann soll denn bezahlt werden???
Gruß Frnk


Abletec Sammelbestellung Runde 3 - sunny_time_99 - 16.08.2014

kann gerne meine ALC 0300 aus der 2. Sammelbestellung haben:

http://www.diy-hifi-forum.eu/forum/showthread.php?p=123964#post123964

Viele Grüße
Norman


Abletec Sammelbestellung Runde 3 - 2pi - 16.08.2014

Hey Freunde der Abletecs !

Man weiß ja gar nicht mehr, wo man hier am besten posted, so viele Threads...

OK, daß man bald einen Vorverstärker und Eingangswahl für die Teile selber bauen kann, haben die meisten hoffentlich mitbekommen und auch gelesen, wie man Class-D Endstufen am besten ansteuert.
Wenn nicht, einfach mal den Thread Preamp für Abletec lesen.

Aus verschiedenen Gründen habe ich gerade mal in die Datenblätter der Abletecs geschaut, und dabei ist mir aufgefallen, daß man bei den Modulen am Eingang gespart hat und die Verantwortung in die Hände der user legt.

Konkret:
Die Module haben im Eingang einen simplen Differenzverstärker, also einen OP mit den 4 Widerständen drumherum.
Wenn man das so billig macht, stellt er für die Quelle eine unsymmetrische Last dar, die für eine gute CMRR auch noch viel zu gering ist.

Das öffnet zum einen Störungen und "schlechtem Klang" wieder Tür und Tor und zum anderen würden sich etwaige Ausgangsfilter (Hochpass) in der Quelle auf den + und - Ausgängen unterschiedlich verhalten.

Im Datenblatt ist die Abhilfe zwar beschrieben, aber ich könnte mir vorstellen, daß die Wichtigkeit beim Endanwender gar nicht deutlich wird.

Hier ist die Quelle. Seite 15 z.B. in...
http://www.anaview.com/sites/default/files/PDS%20ALC0300-1300-F1.pdf

Ich würde dringend empfehlen, daß man die Buffer dazu baut. Im Prinzip genau, wie die im Pre, denn die 100KOhm hier rauschen zu viel und sind dabei doch nur ein Tropfen auf den heißen Stein.

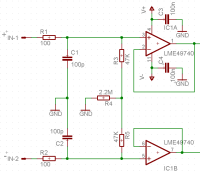
Hier der Eingang vom Pre zum Vergleich. Der OP wäre dann ein LM4562.

   

Als Versorgungspannung könnte man die Aux Ausgänge nützen. Die bräuchten noch eine Spannungsstabilisierung bzw. Ripple Unterdrückung in Form eines Spannungsreglers. Am besten wäre natürlich ein kleines Extranetzteil gleich mit auf der selben Platine.

Wie seht ihr das ?
Ich würde es wie gesagt dringend empfehlen und das ist unabhängig von der Quelle. Theoretisch würden sogar die Konstrukte mit Adapterkabel auf Cinch davon profitieren.

Grüße


Abletec Sammelbestellung Runde 3 - ghostd - 18.08.2014

Hallo,
ließe sich deine Schaltung auch 1 zu 1 auf das ALC0180 bzw. ALC0100 übertragen? Ich bin gerade dabei, meine ganze Signalkette auf symmetrisch umzustellen und da möchte ich natürlich das Beste aus den Modulen rausholen Wink

Gruß
Marcel