Themabewertung:
  • 2 Bewertung(en) - 5 im Durchschnitt
  • 1
  • 2
  • 3
  • 4
  • 5
Es klont wieder: LS3/5 mit AL130 und 'was von SEAS
#21
Hallo Namensvetter,

Die Schallwände sind gefräst, aber zum Umbau bin ich noch nicht gekommen. Könnte aber die nächsten Tage etwas werden.

VG, Matthias
Zitieren

#22
Im Zusammenhang mit den LS3/5-Klonen taucht auch immer wieder die Frage auf, welche Auswirkungen der rückseitige Einbau auf das Verhalten des Tiefmitteltöners hat. Da der erste Aufbau mit bündigem Einbau von Vorne geschah, habe ich für dieses Projekt den direkten Vergleich. Ein paar Einschränkungen sind leider gegeben:
  • kein Pegelabgleich zwischen den Messungen
  • Messung erfolgte ohne Drehteller
  • leider weiß ich auch nicht mehr, ob beide Messungen mit dem selben Chassis erfolgt sind.
Dies im Hinterkopf - nun die Messungen:


[ATTACH=CONFIG]51578[/ATTACH]

Was ich da für den rückseitigen Einbau herauslese:
  • geringere Auswirkung der Diffraktionseffekte.
  • gleichmäßigere Directivity
Erklärungsansatz: Es entsteht eine erste Diffraktionskante am Einbauloch, die messtechnisch unproblematisch ist, weil sie sich durch den geringen Abstand zum Membranrand gut herausmittelt. Die Diffraktion an den eigentlichen Schallwandrändern spielt dann eine verringerte Rolle.

Wo ich mir die exakten Daten leider nicht notiert habe: Der QMSc schien bei rückseitigem Einbau etwas höher zu sein, bei gleichem Chassis und gleicher Bedämpfung. Der Anstieg war (aus dem Kopf) von 5,6 nach 6,0. Das kann auch andere Ursachen haben, da z.B. auch die Verschraubung diesen Wert beeinflußt. Ich fände es aber nicht unplausibel, dass diese Art des Betriebs hinsichtlich mechanischer Verluste günstiger ist.

Wenn man in der Lage ist, den erhöhten Tiefenversatz in irgendeiner Form in der Beschaltung nutzen zu können, scheint es durchaus gute Gründe für den rückseitigen Einbau zu geben. Ich würde aber auch nicht ausschließen wollen, dass die Diffraktion am Einbaurand auch ein paar negative Auswirkungen haben kann.

- Matthias


Angehängte Dateien Thumbnail(s)
   
Zitieren

#23
Danke Matthias.
Sehr interessant.

Kriegste da was hin, wenn Du die EInbau-Öffnung leicht "entgratest" oder abrundest ?
Bei dieser sehr dünnen Schallwand ist ja wenig Fleich dafür.
Auf der anderen Seite: es scheint ja ein beherrschbarer Einfluss zu sein.
Beste Grüße Smile
Jörn

what the bleep do we ... - listen to ?
Zitieren

#24
Hallo Jörn,

ist im Foto nicht gut zu sehen, aber die Öffnung hat eine leichte Aufweitung verpasst bekommen. Dazu habe ich einen Viertelstabfräser R=6,5 genommen und damit den Rand etwar 2 bis 3mm aufgeweitet. Da hätte ich gerne noch etwas tiefer gefräst, aber dann hat der Anlaufring keinen Halt mehr gefunden. Hätte man von vornherein anders angehen müssen... 45°-Fase wäre prinzipiell auch interessant.

Was würdest Du Dir von der Maßnahme versprechen, die Kante stärker zu brechen?

VG, Matthias
Zitieren

#25
Hi
mtthsmyr schrieb:Was würdest Du Dir von der Maßnahme versprechen, die Kante stärker zu brechen?
Die Auswirkungen "nahe Kante" etwas zu reduzieren... obwohl die hier ja beherrschbar erscheint. Weiter "oben" kommt ja eh der Hochtöner.
Wenn dann der Preis "ferne Kante (Gehäuse)" dafür zu zahlen ist, macht das natürlich wenig Sinn.
Beste Grüße Smile
Jörn

what the bleep do we ... - listen to ?
Zitieren

#26
Für so einen Vergleich würde ich gerne erst einen Drehteller haben. 45°-Fase oder eine nahezu volle R9,5-Abrundung wären schon denkbar. Aber wie Du schon anmerkst, vielleicht ist es auch sinnvoll die erste Kante stehen zu lassen.
Zitieren

#27
Mittlerweile läuft einseitig der andere Hochtöner (SEAS H0414 / 19TAF/G). Dieser ist nahezu identisch zum H0532 / 19TAFD/G, nur dass der H0532 über einen zusätzlichen Kompensationsmagntet verfügt, der aber wohl wirklich nur der magn. Schirmung dient.

[ATTACH=CONFIG]51603[/ATTACH]

Dass ich das ganze erst einmal nur einseitig gemacht habe, liegt u.a. daran:
[ATTACH=CONFIG]51604[/ATTACH]

:eek:

Das ist lediglich der Tiefpass *hust*.

Da der AL130 nicht so viel Bass macht, wie die Simulation versprochen hatte, ist der Pegel des Gesamtsystems nochmal um 2 dB reduziert worden. Dazu war u.a. ein zusätzlicher LCR auf der Einbauresonanz erforderlich. Der Wirkungsgrad liegt nun bei 80dB... können auch 79dB sein. :o

Jedenfalls wollte ich erst einmal sehen, ob diese Maßnahme überhaupt so funktioniert wie gedacht, bevor ich das beidseitig aufbaue. Der Hochtöner gibt sich ganz bescheiden mit einem Filter 4. Ordnung und einem L-Pad zufrieden. Der Teil befindet sich auf einem nicht abgebildeten Extrabrett.
Sehr erfreulich sind die kleinen Kapazitäten (vom LCR abgesehen), insb. im Hochton (2,2uF + 2,7uF), was das Projekt für weitere Experimente mit Kondensatoren qualifiziert.

Mit dem H0414 lassen sich die Messungen, die ich von der Harbeth habe, bis hin zu kleineren Diffraktionspeaks ganz gut reproduzieren. Im ersten Hörtest scheint das auch sehr gut zu passen. Und den Bassboost macht der AL130 auch ganz gut mit. Das kann man schon mal so probieren... CoolCool


Angehängte Dateien Thumbnail(s)
       
Zitieren

#28
Zunächst im "Puristen"-Modus...
Nachdem die Gehäuse fertig waren, habe ich zunächst zwei Wochen nur mit den unbeschalteten Tiefmitteltönern gehört. Irgendwie ging das besser als sonst. Selbst die Membranresonanz war nicht so störend. Die Musikauswahl, die mit so einer unbeschalteten Gurke funktioniert, ist begrenzt, aber das, was ging, hat durchaus Spass gemacht. Schön mittenbetont - und ausnahmsweise mal keine Frequenzweichenbauteile im Signalweg. Eigentlich hätte es nur einen Sperrkreis gebraucht, und die Kisten hätten zum Maxi-Battle anrücken können... nu ist's zu spät.

Mit 22taf/g und der ersten Weiche...
Mit der ersten Frequenzweiche musste ich mich erst einmal umstellen. Der Mittelton war plötzlich 7 dB leiser. Das hat etwas gedauert. So etwa eine Woche. Tonal ging das schon in eine sehr vielversprechende Richtung. Einschränkungen:
  • Bei manch Stimmen fiel auf, dass plötzlich eine Rauheit da war, die ich vorher nicht wahrgenommen habe. Verdacht: entweder IMD durch die starke Entzerrung und fehlende BR-Hubentlastung. Alternative: Frequenzweichenbauteile.
  • Das Basskonzept schien aufzugehen. Bei 55cm Wandabstand ging das zumindest aus Sicht des Mikros vom Hörplatz aus linear bis 20Hz runter. Wenn dann noch alle Türen zu waren, wurde es sogar etwas mehr. Dieser Wandabstand entpuppte sich auch in sofern als ideal, als dass der ungewohnt vorhandene Oberbass auf einmal Raummoden hörbar machte, deren Existenz mir bisher vorenthalten war, und die etwas wandnähere Aufstellung diese Moden etwas entschärfte. Verblüffenderweise war das schließen der Zimmertüren ebenfalls hilfreich für das Modenphänomen - habe ich nicht großartig erforscht, das Phänomen. Bei geschlossenem Raum, am Hörplatz, fehlt mir persönlich nichts. Da kann ich aber auch durch die Messungen beeinflußt sein. Meine Frau hingegen hat bei offenen Türen bei einzelnen Titeln das Fehlen der "tiefen Töne" bemängelt. Was auch nachvollziehbar war. Das wird der Bereich 40..80 Hz sein.
  • Der Hochton ging tonal in Ordnung, wenn auch irgendwie etwas "ordinär". Wie schon gesagt: die 22taf/g misst sich etwas unruhig in der Schallwand.
  • Zu guter letzt: die Musik wirkte teilweise etwas durchs Taschentuch gesungen. Auch hier war nicht klar, ob das allein an der Abstimmung oder möglicherweise auch an den Bauteilen lag.

Aber grundsätzlich konnte man mit der Variante schon richtig schön Musik hören. Auch problematischere Alben. Und zwar sowohl leise, wie lauter. Im Rahmen des möglichen, versteht sich. So ein wenig stellte sich der erhoffte Eindruck ein, mit der auch die Harbeth schon beschrieben wurde. Man fragt sich nicht mehr, ob das so richtig ist, man nimmt das eimfach so hin. Wobei man die ganze Zeit denkt: mehr Auflösung ginge sicherlich, mehr Tiefbass, präzisere Räumlichkeit, und ja, Mehrweger können halt noch so ein paar Dinge, die diese kleine Kiste nicht kann. Aber trotz der ganzen Einschränkungen bleibt das Gefühl, dass diese Abstimmung die Musik so wiedergibt, dass es für meine Ohren schon sehr, sehr richtig klingt. Man könnte den Lautsprecher auch durchaus so lassen. Aber vielleicht geht ja noch 'was.

Mit 19taf/d und der zweiten Weiche...
Was in der ersten Weiche im Verdacht stand die Performance herunterzureißen, war zum einen der hohe Summen-Rdc der Spulen von knapp 1 Ohm und teilweise die Bauteilequalität. In der zweiten Weiche, ist der Rdc auf 0,6 Ohm gesunken. und es gab zwei Wechsel bei Spulentypen. Ganz klar ist es nicht, wo die Verbesserung herkommt, aber die Rauheit ist nahezu weg und in Punkto Klarheit/Knackigkeit sind deutliche Fortschritte zu verzeichnen. Was ich nicht erwartet hätte, da der neue Hochtöner sogar etwas zurückhaltener eingesetzt ist, und ich durch das mehr Tiefbass eher noch eine Zunahme der Schwammigkeit erwartet hätte. Das war aber nicht der Fall. Die IMD-These, zumindest auf die vorher vernommene Rauhigkeit bezogen, habe ich erst einmal ad acta gelegt.

Ob sich das mit der +2dB Bassanhebung der zweiten Weiche so bewährt, kann ich noch nicht sagen. Immerhin, soweit habe ich eher den Eindruck, dass das mehr eine tonale Frage als eine Frage der Pegelfestigkeit ist. Bzw. das "Zerfließen" des Klangs bei komplexeren Passagen wird durch den Bassboost sicher auch negativ beeinflußt. Das muss sich noch zeigen, wie störend das ist. Die zusätzlichen Bauteile für die Entzerrung (15mH - 220uF - 8 Ohm) sind halt auch eher uncool. Eine Option bleibt noch: mehr Gehäusevolumen, aber das heißt: weitere Testgehäuse. Erst einmal nicht. Rolleyes

Von der Performance der 19taf/d bin ich soweit sehr überzeugt. Oben herum strahlt sie tatsächlich breiter ab. Mit der 19taf/d war es einfacher die Referenzkurven nachzubilden. Jetzt wo ich weiß, wo ich hin muss, könnte man die 22taf/g nochmal etwas anpassen. Aber die kleine Kalotte funktioniert soweit hervorragend: Klarinette, Streicher, Becken... richtig schön! Auch Feinauflösung oder leises Hören spät abends - ohne Beanstandung. Zischeln tut sie nicht. Dafür klingt sie teilwese, wenn es lauter wird, etwas schärfer als gut wäre. Das kann aber auch der AL130 sein, oder Bauteile. Oder dass man die oberste Oktave etwas zurücknehmen muss. Oder trotz Ferrofluid ein LCR erforderlich ist... mal sehen.

Nun erst einmal die zweite Seite an den Start bekommen... *lötsmiley*
Zitieren

#29
Morgen!

Das klingt ja schon viel versprechend! :thumbup:

Hast du die Möglichkeit deinen Ls3/5-Klon mit einer Harbeth p3esr zu vergleichen ?
Harbeth bekommt es irgendwie immer hin, ihre Lautsprecher sehr "natürlich" und "musikalisch" klingen zu lassen (meine subjektive Wahrnehmung).

Bin schon auf den Stereo-Höreindruck gespannt.
Zitieren

#30
Moin,

gehört habe ich sie leider noch nicht. Eine der größeren habe ich letztes Jahr gehört. Ein wenig hoffe ich, dass die P3ESR auf den nächsten Norddeutschen Hifi-Tagen zu hören sein wird. Das sind ja auch nur noch ein paar Monate hin.

Immerhin habe ich Messungen von Stereophile sowie Stereoplay. Man muss da teilweise schon etwas Spekulieren und Knobeln. Stereoplay scheint tw. room-gain mitzumessen. Dann sieht der Mittelton seltsam wellig aus in deren Messungen. Dafür lassen sich die 0° und 30° im Hochton gut reproduzieren. Das Gute bei Stereophile ist, dass sie eine unmodifizierte Nahfeldmessung bis 300Hz verwenden. Das ist ideal für den Bereich. Oberhalb von 300Hz hat Stereophile nur ein 30°-Mittel anzubieten. Dass ist vermutlich eine Messung im Freien auf einem Messpodest und soweit auch recht brauchbar.

Die Lautsprecher klingen ein wenig anders als erwartet, nicht schlechter - anders. Wenn ich den Klang ausführlich beschreiben würde, würde ich dennoch ganz ähnliche Formulierungen verwenden, wie ich sie in den verschiedenen Reviews gelesen/gehört habe. Wer sich für die Teile interessiert und ein paar Reviews gelesen hat, weiß vielleicht, was ich meine. Man kann natürlich immer argwöhnen, dass da viel nachgeplappert wird, aber ich find da viel nachvollziehbar.

Apropos Reviews: ein lustiges Phänomen ist, dass hier und da Reviewer feststellen, dass die Oberbassbetonung hörbar ist, aber okay sei. Dass der Lautsprecher wirklich keinen Bass macht, und man am besten einen Subwoofer dazunehmen sollte. Das sind dann die Kollegen, die beschreiben, wie sie die Lautsprecher >1m von der Wand weg aufstellen. Ein Youtuber hat die Teile sogar völlig frei im Raum stehen gehabt, mittig auf einem 30x30cm Podest.Rolleyes Alan Shaw meinte mal in einem Interview: "Wenn ich mir anschaue, wie die Leute die Lautsprecher teilweise aufstellen, frage ich manchmal mich wirklich, wofür ich mir eigentlich soviel Arbeit bei der Entwicklung mache." ... aber er meinte wahrscheinlich noch ganz andere Dinge. Smile

VG, Matthias
Zitieren

#31
Nochmal zu der Frage, ob ich die P3ESR gehört hätte: Was die Geschichte mit dem LS3/5-Klon wieder angetriggert hat, war das Hörerlebnis mit der Graham Audio LS3/5 letztes Jahr auf den Norddeutschen Hifi-Tagen. Die ist erstaunlich gut mit den wenigversprechenden Raumbedingungen klargekommen - verwinkelter, kleiner Hotelraum. War aber eine schöne Vorführung. Davon motiviert habe ich dann die aktuellen LS3/5-Derviate etwas genauer unter die Lupe genommen und war dann von der P3ESR fasziniert. Die Graham Audio ist noch etwas extremer in der Auslegung. Zumal mir auch nicht klar war, welche der beiden Graham-Varianten ich jetzt eigentlich gehört habe.

Stichwort: MicroPor
Als ich vorhin eines der Gehäuse für den Umbau geöffnet habe, habe ich einen leicht säuerlichen Geruch wahrgenommen. Kalle hatte ja vor eventuellen Reaktionen mit dem Bitumen gewarnt. Bei der anderen Box liegt auf dem Bitumen noch eine Damping10-Schicht, so dass dort eine Sperre vorhanden ist. In dem Gehäuse, das ich heute in der Hand hatte, ist kein Damping10 vorhanden. Der Schaumstoff liegt direkt auf dem Bitumex auf. Bei einer Platte war auch noch die Schutzfolie abgezogen. Ich werde drauf achten, wie sich das weiter entwickelt.

Ansonsten spielen die Boxen jetzt endlich im Stereo. Morgen wird kräftig probegehört. Spontan würde ich sagen: den erweiterten Tiefbass der aktuellen Version brauche ich in dem Ausmaß (+1,5..2dB) nicht dringend. Eigentlich stört er eher. D.h. der große Saugkreis kann später entfallen.:thumbup: Stattdessen wird das Gehäuse um ein, zwei Liter erweitert. Ich habe noch Messungen von einem 9,5 Liter-Gehäuse (aktuell 7,5L), dass im Bass 1,5dB lauter ist. Das wird's noch nicht einmal brauchen. Aber um die Weiche irgendwann mal in das Gehäuse zu verlegen, könnte etwas Reservevolumen nicht schaden.Rolleyes

Der Hochtöner gefällt immer noch sehr. Die manchmal unangenehme Schärfe geht wohl auf die Abstimmung. Aktuell ist der Hochtöner jenseits von 10kHz ansteigend abgestimmt, weil ich lieber die Referenzkurve schön fitten wollte als darüber nachzudenken, was mein Mikro an dieser Stelle an Pegel unterschlagen hat. Jedenfalls hat der die Anhebung wohl nicht nötig.
Zitieren

#32
Hallo Matthias,

hier http://www.hifitest.de/test/bildergaleri...3esr_907/4 gibt es auch einen Bericht, mit einer Messung..
Die Gedanken sind frei, wer kann sie erraten, sie fliehen vorbei, wie nächtliche Schatten.
Kein Mensch kann sie wissen, kein Jäger erschießen. Es bleibet dabei: Die Gedanken sind frei.

Liebe Grüße Willi
Zitieren

#33
Hallo Willi!
Vielen Dank für den Link.
Interessant auch das Bild der Lautsprecher von hinten mit dem aufgeklebten Kompensationsmagneten beim Seas.
Gruß
Arnim
Gruß
Arnim

Ein rein verstandesmäßiges Weltbild ganz ohne Mystik ist ein Unding. Erwin Schrödinger.
Zitieren

#34
Hallo Willi,

die Messungen kenne ich auch. Aber danke für's posten! Hier die Links zu den anderen beiden Quellen:
https://www.connect.de/testbericht/im-te...60425.html
https://www.stereophile.com/standloudspe...index.html

Interessant ist, dass bei der Hifi-Test-Messung die Senke bei 1kHz noch ausgeprägter ist. Bei der connect-Seite ist die Senke 1,5dB tief. Da lande ich auch ungefähr. Das ist übrigens die aktuelle Variante (v1p):
[ATTACH=CONFIG]51616[/ATTACH]
[ATTACH=CONFIG]51617[/ATTACH]

Die alternative Schaltung ist: Das LCR mit der 15mH entfällt, ein paar Widerstände und ein Kondensator werden getauscht, der 1kHz-Sauger ändert sich. Dann hat man das gleiche Verhalten mit 1,5dB mehr Pegel und dementsprechend weniger Bass. Ich werde die obige Schaltung aber erst mal so lassen.

Ich bin gerade schön am Probehören. Es ist echt beeindruckend, was die beiden AL130 zustande bringen. Beim "Herr der Ringe"-Soundtrack kommt an den entsprechenden Stellen ein wirklich großes und majestätisches Klangbild herüber. Und ich hatte die ganze Zeit über das Gefühl, dass die beiden Kisten auf den Ständen nullkommanix mit der Musik zu tun hatten. Weil DAS kann ja nicht DA herauskommen - geht ja gar nicht Wink
Was noch aufgefallen ist: es hat alles spürbar vibriert, wenn man die Finger drauf gelegt hat. Die Ständer, die Spulen, die Widerstände. Bei der Weiche will ich noch testen, ob das Körperschall ist oder von den Teilen selbst ausgeht. Aber das war wirklich deutlich...:eek:
Bei aller Euphorie: Das macht einen Dreiweger nicht überflüssig, auch wenn es für mich hinreichend laut geht. Bei komplexen Passagen und Pegel verliert der AL130 einfach die Übersicht - das war auch nicht anders zu erwarten. Trotzdem bin ich überrascht wie gut sich die Teile schlagen.

Der Hochtöner schien mit den Pegeln wenig Probleme zu haben. Sehr souverän. Hatte bei Streichern und Bläsern den nötigen Biss ohne einem auf den Keks zu gehen.Mit der Schärfe hatte ich jetzt wieder weniger Probleme.

@Arnim: Der SEAS H0532 in der Harbeth ist der H0414+Kompensationsmagnet. Das wird von SEAS so geliefert. Seltsamerweise wurde die Variante ohne Kompensationsmagnet vom Markt genommen, was irgendwie gegen den Trend ist.


Angehängte Dateien Thumbnail(s)
       
Zitieren

#35
Die Weiche wurde geändert - der LCR im Bass ist entfallen und ein paar kleinere Teile angepasst
[ATTACH=CONFIG]51808[/ATTACH]
Grün ist die alte Abstimmung, schwarz die neue. Der Pegel wurde oberhalb von 100Hz um 1,5dB angehoben. Also praktisch der Basslevel um 1,5dB reduziert.

Mir gefällt es so besser. Insgesamt ist die Wiedergabe so etwas leichtfüssiger und dynamischer. Das Chassis wirkt nicht mehr so bemüht. Bei manchen Stücken fehlt mir entweder unten herum etwas, oder der Oberbassbuckel wird zuviel. Ein Phänomen hatte ich auch schon vorher erfahren: je weniger Bass (<100Hz) die Kiste macht, desto störender wirken die Raummoden oberhalb von 100Hz. Vorher ließ sich das mit dem Schließen der Zimmertür testen. Bei geschlossener Tür war mehr Tiefbass zu hören. Die Raummoden im Oberbass waren dann weniger auffällig. Aktuell ist die Kiste ein totales Raummodensuchgerät. Man könnte auf die Idee kommen, mal raumakustische Maßnahmen zu ergreifen. :o

Die nächste Schritte wären:
  • Gehäusevolumen auf 9,5 Liter vergrößern. D.h. neuen Rahmen basteln.
  • Die kleine 0,47mH Spule hat noch 0,34ohm Innenwiderstand. Mal testweise senken.
  • Kondensatoren im Hochtonzweig upgraden.

Noch ein Bild: hier mal 0° und 30° im Vergleich.
[ATTACH=CONFIG]51807[/ATTACH]
Bis auf die Störung bei 5,5kHz strahlt die Box im Hörfenster recht gleichmäßig und breit ab. Die Stereophile-Messung des Rahmeneinflusses macht Hoffnung, dass die Störung durch einen Bespannrahmen noch reduziert werden kann.


Angehängte Dateien Thumbnail(s)
       
Zitieren

#36
... dann kommen wir Beide ja Schritt für Schritt voran, bin schon gespannt auf die Hörsession im Vergleich zur M-L-W-R :-)
In Hamburg sagt man, Moin , LG Olaf_HH
Zitieren

#37
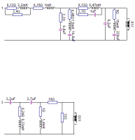
Bin weiter gekommen - das ist die aktuelle Weiche:
[ATTACH=CONFIG]51985[/ATTACH]

Was ist anders? Der Hochtöner ist insgesamt 1dB lauter und die Superhochtonanhebung ist weg. Elektrisch läuft der Hochtöner im Passband jetzt linear. Ansonsten habe ich die Senke bei 1kHz aufgefüllt (Grüne Kurve= alte Version).
[ATTACH=CONFIG]51984[/ATTACH]
Diese Senke war in den Referenzmessungen mehr oder minder vorhanden. Deswegen habe ich sie erst einmal versucht nachzubilden, um zu schauen was das soll. Die Senke schiebt Stimmen tendenziell in den Hintergrund - das Gegenteil von: die Stimme schreit einen an. Trotzdem hat es so überhaupt keine Freude gemacht Gesang zu hören, weder männlichen, noch weiblichen. Nachdem die Senke aufgefüllt war (als isolierter Schritt), war es wie Tag und Nacht. Gesang deutlich erfreulicher. Und Instrumente haben auch noch mal an Stimmigkeit gewonnen. Krass, was die kleine Delle da ausmacht. Das Absenken des Superhochtons hat die vorher vorhandene metallische Härte reduziert. Und das Anheben des Hochtons war dann der letzte Schritt. Scheint zu passen - muss das mal ein paar Wochen auf mich wirken lassen.

Hier noch das Timmigramm, 0° + 30°:
[ATTACH=CONFIG]51983[/ATTACH]

Die Todoliste aus dem letzten Update ist noch aktuell (Bespannrahmen, größeres Gehäuse, Spule, Kondensatoren). Dazu gekommen sind: "neue Ständer" und "Filz auf Schallwand".
Neue Ständer, weil zu einem P3ESR-Klon auch ein Tronträger-Klon sein muss. Außerdem weil die aktuellen ganz böse in Vibration geraten. Die Fqw. liegt auf dem Fuss des Ständers und es vibriert einfach alles. Finger auf Holz oder Fqw.teile gelegt ... krass!
Der klangliche Einfluß dürfte nicht unerheblich sein. :eek:

Stichwort "Kondensatortest":
Vom Klang her erscheint mit das Teil geeignet, weil es auf der einen Seite sehr viel richtig zu machen scheint, und auf der anderen Seite einen animiert beim Hören Gas zu geben. Die Tatsache, dass zwei Kondensatoren vorm Hochtöner liegen, macht die Geschichte mit dem Wechsel zwischen Kondensatoren etwas aufwändiger. Auf der anderen Seite sind die Kapazitäten klein (2,2+ 2,7µF), was bei den Premiumkondensatoren nicht unwichtig ist *hust*. Eventuell sind 2 Kondensatoren in Reihe zum Hochtöner für das Herausstellen hörbarer Unterschiede sogar von Vorteil (gesetzt den Fall... Wink).

Insgesamt bin ich sehr, sehr happy mit den Teilen. Meine Nachbarn weniger.:o

VG, Matthias


Angehängte Dateien Thumbnail(s)
           
Zitieren

#38
[ATTACH=CONFIG]51990[/ATTACH]

Das ist noch der Vergleich meiner aktuellen Version mit Olafs aktuellem MLWR. Den Harbethklon erkennt man gut am Oberbassbuckel => Beschriftung nicht erforderlich. Beim MLWR muss man berücksichtigen, dass wir bisher keine vertikalen Winkelmessungen vom Hochtöner gemacht haben. Der 6kHz-Buckel der "power"-Kurve dürfte real schwächer ausgeprägt sein.


Angehängte Dateien Thumbnail(s)
   
Zitieren

#39
Hi Matthias,

sieht verdammt gut aus! Besonders der Energiefrequenzgang gefällt mir!
Und wie immer super Dokumentation! Anhand der Messungen kann ich mir (glaube ich) halbwegs vorstellen, wie sie klingt.
Wann gibt es denn die Möglichkeit deinen neuen Clon mal zu hören?

Grüße
Matthias
Zitieren

#40
Hallo Matthias!
Interessant ist wie die Phasenverschiebung bei C-Reihenschaltung sich dann wieder auswirkt.
Sehr spannend Deine Reise. Würde sie auch gerne mal hören.
Gruß
Arnim
Gruß
Arnim

Ein rein verstandesmäßiges Weltbild ganz ohne Mystik ist ein Unding. Erwin Schrödinger.
Zitieren



Möglicherweise verwandte Themen…
Thema Verfasser Antworten Ansichten Letzter Beitrag
  Seas A26 - eine Abwandlung der ungewöhnlichen Zweiwegebox Sepp 37 17.464 21.07.2025, 18:45
Letzter Beitrag: ArLo62
  Mal wieder MFB - aber Praxis ! mechanic 184 61.704 07.06.2024, 18:08
Letzter Beitrag: ArLo62
  Kompakter 3-Weger aus der Restekiste - RCF L8S800, Dynaudio D54, Seas NoFerro 900 Herr der Ringkerne 12 5.698 16.05.2024, 21:31
Letzter Beitrag: Gaga
  Edelstoff MkIII | Seas 27TBCD/GB-DXT | SB Acoustics SB15NBAC30-4 kwesi 79 32.538 30.12.2023, 15:22
Letzter Beitrag: Sathim
  OneWall-DXT - Onwall mit SB17NBAC und Seas DXT Hifihannes 7 2.903 24.01.2023, 19:40
Letzter Beitrag: Hifihannes
  "Das Nr 3Ei" mit Monacor SPH170C und Seas DXT dy1026u 47 12.877 07.01.2023, 22:03
Letzter Beitrag: dy1026u
  ChlangFun5 - mal wieder Spaß haben Chlang 43 19.185 01.01.2023, 18:05
Letzter Beitrag: Chlang
  Wieder ein U-Frame OB SUB dipoluser 10 4.656 11.04.2021, 11:14
Letzter Beitrag: dipoluser
  Erster Eigenbau - "Ecksub", der Newbie mal wieder mit seinen Fragen und Gedanken Sebastian81, 22 8.097 09.04.2021, 12:21
Letzter Beitrag: miwa
  Moni-DXT (Seas DXT + Tang Band W4 1720) Sathim 91 45.021 20.07.2020, 18:09
Letzter Beitrag: Azrael

Gehe zu:


Benutzer, die gerade dieses Thema anschauen:
1 Gast/Gäste

Deutsche Übersetzung: MyBB.de, Powered by MyBB, © 2002-2026 Melroy van den Berg.