Themabewertung:
  • 0 Bewertung(en) - 0 im Durchschnitt
  • 1
  • 2
  • 3
  • 4
  • 5
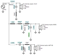
Omnes AMT 3 Wege Box Planung und meine Vorstellung
#21
Ratschlag kann ich leider keinen geben aber ich hänge mich an die Frage mit dem dünnen/flachen Center mal dran - bei mir muss der Center hinter die aufrollbare Leinwand und jeder Millimeter den der Center auf der Wand ist, muss ich die Leinwand auf Abstand von der Wand bauen.
Zitieren

#22
Azrael schrieb:Nur aus Neugier: was ist das für ein Benz? Ich habe einen W124, eine Ski-Sack-Öffnung hat der nicht.
Ein W210 E280 (Vormopf - Reihensechser) - ein echt treues und tolles Auto.

Azrael schrieb:Es ist m.M.n. mit einem USB-Mikrophon schwieriger, Messungen der Einzeltreiber zu machen, bei denen die relative Phasenlage der Treiber zueinander stimmt.
Dass ist ein guter Punkt... dann probiere ich es damit.

Azrael schrieb:Ehe ich einen Center baue, der aufgrund von Platzmangel nicht den Hauch einer Chance hat, mit den Mains mitzuhalten, würde ich eher auf den Phantom-Modus vertrauen, bei dem auf einen Center verzichtet werden kann.
Sehe ich ein.

Zu meiner VituixCAD-Simu zurück:
Ich gehe wie folgt vor:
Erstmal alle Chassis mit Frequenz und Phase per SPL Trace einlesen:
[ATTACH=CONFIG]58147[/ATTACH]
Das Bild kommt per Screenshot aus den K&T Chassis Tests. Dann passe ich die Balken an, gebe die Wertebereiche an, selektiere die passende Linie und Exportiere als frd.

Dann gehts in Gehäusetool. Und hier beginnen meine Probleme wie oben beschrieben: Wie bekomme ich die Kurve der Box exportiert? Klicke ich oben SPL Export an, dann kommt nur die "glatte" Funktion aus den TSPs raus - aber ohne die eingelesenen SPL Daten. Also der Weg fehlt mir noch...

Aber der MW5 Alu stresst mich sowieso noch etwas.
Egal was ich treibe, der Hügel bei 750 Hz ist lästig.
Hier die Datengrundlage aus K&T 4 2018:
[ATTACH=CONFIG]58140[/ATTACH]
Und hier meine VituixCAD Simu:
[ATTACH=CONFIG]58141[/ATTACH]
Zum test habe ich das Chassis direkt am Generator:
[ATTACH=CONFIG]58142[/ATTACH]

Hier kann ich aber mit dem Diffraction Tool schön analysieren:
[ATTACH=CONFIG]58143[/ATTACH][ATTACH=CONFIG]58144[/ATTACH]

Also ist die Aufteilung auch klar. Schon krass was die Position ausmacht.
Hier das Ziel (der MW5.0 in der Spirit 5.1)
[ATTACH=CONFIG]58145[/ATTACH]
Das klappt aber nur dank der 210mm Schallwand. Evtl. muss ich später das Gehäuse nach oben entsprechend verjüngen.
[ATTACH=CONFIG]58146[/ATTACH]

Diese Daten nehme ich nun mal mit ins CAD. Nur hier gehts nicht weiter da ich das Gehäuse nicht mit dazu bekomme...
Hier brauche ich nochmal Unterstützung.
Gruß Raphael


Angehängte Dateien Thumbnail(s)
                       
       
Zitieren

#23
Raphael Specht schrieb:Dann gehts in Gehäusetool. Und hier beginnen meine Probleme wie oben beschrieben: Wie bekomme ich die Kurve der Box exportiert? Klicke ich oben SPL Export an, dann kommt nur die "glatte" Funktion aus den TSPs raus - aber ohne die eingelesenen SPL Daten. Also der Weg fehlt mir noch...

Hallo Raphael,
Auch wenn ich es schon zweimal weiter oben geschrieben habe:
Die 'glatte' Bass-Kurve sollte in Ordnung sein.
Das Gehäuse-Tool (Encloser) berechnet dir nur das Bassverhalten (< ~350Hz) aufgrund der gewählten Gehäuseparameter und TS-Parameter.
Der nächste Schritt ist das 'Merger-Tool'. Hier kannst du Bassbereich (Export von Enclosure) und Half-Space-Responce ohne Gehäuse (aus Trace Tool) zusammen fügen.
Die ge-merged-te Datei kannst du dann ins Diffraction-Tool importieren.
Von hier aus kannst du dir alle Winkel zB in 10° Grad schritte exportieren lassen.
Diese lädst du dann in das Hauptprogramm fürs Frequenzweichen-Design.
Zitieren

#24
Darakon schrieb:Hallo Raphael,
Auch wenn ich es schon zweimal weiter oben geschrieben habe:
Die 'glatte' Bass-Kurve sollte in Ordnung sein.
Verstanden... hab mir da selbst im Weg gestanden.
Ich suche nun doch noch alternativen zum MW5 wegen dieser hässlichen Überhöhung.
Der DAYTONAudio LW150-4 ist auch cool - leider nicht bis 3kHz einsetzbar.
Aber ein 6 Zöller mit 40mm Tiefe über alles ist schon imposant Smile
So ganz hab ich den Center noch nicht über den Haufen geworfen. Da Lautsprecher immer ein Kompromiss sind wirds hier wohl die Tiefe sein. Ich "erlaube" mir nun 60mm Tiefe und die Membran "raus stehend". Evtl. komme ich damit zu einem brauchbaren Ergebnis.
Dann wären auch wieder 5 Zöller im Rahmen (z.B. RS125P­4).
Bei Visaton auch der W130S.
Bei Lavoce wäre es nur ein 4Zöller (der WSF041.00) den aber in doppelter Ausführung für jede Box.
Oder was ist davon zu halten? leider ohne Messkurven:
https://reckhorn.com/car-hifi/f-6.5-bass...ueck?c=120

Dagegen steht, wenn ich den Center "endgültig" kippe kann ich einen Omnes Audio LoCo 6.1 einplanen. Der hat laut Tests auch eine gute Performance. Das einzige was mich stört: ich habe noch nie einen Test über ein grottiges Chassis gelesen. Gibt es keine schlechten Chassis?

Edit:
Hier ein Foto von meinem TV Rahmen wo evtl. mal ein Center rein soll. Das Ding klappt dann an die Decke. Es gehen sogar 7cm wenn ich die Tragrohre und das leicht vorstehende Display einbeziehe. Die Kabel kommen natürlich noch in das Rohr Smile
[ATTACH=CONFIG]58219[/ATTACH][ATTACH=CONFIG]58220[/ATTACH][ATTACH=CONFIG]58221[/ATTACH]


Gruß Raphael


Angehängte Dateien Thumbnail(s)
           
Zitieren

#25
Vielleicht eine verückte Idee...ein Chassis aus dem Carhifibereich, Freeair, dann gibt es keine Probleme mit der Tiefe Confused
Hier wird nix gewußt...
Zitieren

#26
Raphael Specht schrieb:Gibt es keine schlechten Chassis?l

die Frage ist nicht, wie gut oder schlecht ein Chassis ist, sondern wie ich sie sinnvoll miteinander kombiniere.
Aber um Deine Frage zu beantworten: Im Markensegment gibt es sicherlich keine "schlechten" Chassis. Einige Chassis sind nicht ganz einfach zu beschalten, sind also eher nicht für Anfänger geeignet und im ganz oberen Preissegment gibt es dann noch einige "Topp-Chassis". Ob nun aber z.B. eine Beryllium-Kalotte tatsächlich 10mal besser klingt, als die Gewebekalotte für 33.- € muss jeder selbst entscheiden...

Mache Dir erstmal Gedanken um die (für Dich) richtige Chassiskombination.

Ich persönlich kombiniere gern gleiche/ähnliche Materialien miteinander - zum AMT also vorzugsweise Metall oder Keramik. Da ist für mich dann auch ein Breitbänder der bessere Mitteltöner, z.B. die Reference-Serie von Dayton oder auch https://www.variant-hifi.de/produkt/foun...-1298.html .
Letztendlich muss sich aber jeder selbst seine Gedanken machen und entscheiden...

Gruß Micha
Zitieren

#27
Micha, Du hattest doch mit dem Audison APX 6.5 die Ciao gebaut. Wäre das nicht was für einen Center?
Zitieren

#28
ja sicher, das ginge auch - 60 mm Tiefe sollten hier gut passen. Für mich ist der Audison https://www.audison.eu/products/apx-6-5/ nach wie vor ein P/L-Knüller und da er aus dem Car-Hifi-Bereich kommt, ist er auch recht belastbar und die Handelspreise sind Paarpreise
https://www.idealo.de/preisvergleich/Off...gLnkfD_BwE

Ich bin allerdings auch ein Verfechter der gleichen Chassis im HK - wenigstens für den Frontbereich. Bei einer ungeraden Zahl an Lautsprechern würde dann einer überbleiben... Der AMT wäre dann auch Geschichte...

Gruß Micha
Zitieren

#29
Es sollte nicht daran scheitern, dass die Paarpreise so niedrig sind - falls wirklich einer übrigbleibt und man sich den nicht als Reserve auf Halde legen will, findet sich vielleicht sogar jemand wie ich der die gleiche Idee hat. Aber ja, der AMT wäre damit raus.

Gab es nicht eine recht gut beurteilte Konstruktion mit einem AMT zwischen zwei W4-657?
Zitieren

#30
Koaxfan schrieb:Gab es nicht eine recht gut beurteilte Konstruktion mit einem AMT zwischen zwei W4-657?
Hi
Jo in #19 verlinkt - ohne feedback bisher ...
Beste Grüße Smile
Jörn

what the bleep do we ... - listen to ?
Zitieren

#31
Joern schrieb:Hi
Jo in #19 verlinkt - ohne feedback bisher ...

Jaaaa, genau, die war es! Also das ist doch ne top Konstruktion mit AMT. Was will man mehr? Die kommt auch ausreichend tief runter für Center. Für die anderen Boxen ne Standvariante. Schlank und mit beidseitig nen 10er Bass für untenrum und Musik.
Zitieren

#32
Koaxfan schrieb:Jaaaa, genau, die war es! Also das ist doch ne top Konstruktion mit AMT. Was will man mehr? Die kommt auch ausreichend tief runter für Center. Für die anderen Boxen ne Standvariante. Schlank und mit beidseitig nen 10er Bass für untenrum und Musik.
Ja Danke Smile
Den Tang Band hatte ich wieder weggeklickt weil er augenscheinlich zu tief ist. Aber da ich ja doch 7cm zur Verfügung habe ist er wieder im Rennen. Würde man die Stereolautsprecher dann auch mit 2 TMT bauen? Preislich bin ich dann ja wieder höher unterwegs - wäre aber noch im Rahmen.
Also den W4-655 und nicht den W4-657 - der ist wieder zu tief.

Der
VISATON W 130 S wie weiter oben angesprochen ist ja auch noch eine Option. Wie stehts hier mit der Qualität im Vergleich zu den TBs?
Was ist von Mivoc zu halten? Die WAL 416, XAW 110 HC-II und WPT 138 sehen auch gut aus.
Zitieren

#33
Sehe ich das richtig und sind sowohl die Dschinn als auch die Grünanlage TMLs? Da müsste man halt für den Center die Line auf flach umrechnen. Quasi zwei Vifantastisch auf Steroiden nebeneinander und nen AMT in der Mitte.

Die weiteren Chassis müssen nicht einfach nur „gut“ sein (jedes Chassis ist irgendwie gut, und sei es nur als Wurfobjekt) sondern dazu passen.
Zitieren

#34
Raphael Specht schrieb:
Der
VISATON W 130 S wie weiter oben angesprochen ist ja auch noch eine Option. Wie stehts hier mit der Qualität im Vergleich zu den TBs?
Was ist von Mivoc zu halten? Die WAL 416, XAW 110 HC-II und WPT 138 sehen auch gut aus.

Mit dem W 130 s geht z.B. sowas in der Art [URL="https://www.visaton.de/de/produkte/hifi-surround-bauvorschlaege/archiv/alto-line"]https://www.visaton.de/de/produkte/hifi-surround-bauvorschlaege/archiv/alto-line
[/URL]Als HT dann der AMT.
Die Qualität bei Visaton ist gut - sind halt die obligatorischen Blechkörbe... Das P/L-Verhältnis ist aber auf jeden Fall sehr gut. Und man kann mit http://www.boxsim.de/ schon mal vorab simulieren...
Die TB sind aber auf jeden Fall auch sehr gut, vom Preis her etwas höher. Der W 4-655 ist sehr breitbandig einsetzbar, wie der Frequenzgang zeigt.
Mivoc ist schwierig, viele Chassis gibt es offiziell nicht mehr. P/L-Verhältnis ist/war hier aber ebenfalls sehr gut. WAL 416 hat Alumembran und geht sehr gut in Mehrfachanordnung, da 16-Ohm Chassis.
Es hängt halt auch vom geplanten Gesamtkonzept ab, was sich empfiehlt...

Gruß Micha
Zitieren

#35
Koaxfan schrieb:Sehe ich das richtig und sind sowohl die Dschinn als auch die Grünanlage TMLs? Da müsste man halt für den Center die Line auf flach umrechnen...
Ja das sind die Dschinns.
Den Center würde auch als CB bauen oder Reflex ( ca 7l für 2 chassis - CB weinger)
Die beiden Fronts dann im "original" oder auf BR umrechnen
Wenn die Gehäusebreite bleibt, stimmt auch die Weiche. Die MTM version sollte auch als Center laufen.
HH bietet ja mehrere Weichenversionen an.
Beste Grüße Smile
Jörn

what the bleep do we ... - listen to ?
Zitieren

#36
Koaxfan schrieb:Die weiteren Chassis müssen nicht einfach nur „gut“ sein (jedes Chassis ist irgendwie gut, und sei es nur als Wurfobjekt) sondern dazu passen.
Naja, das verstehe ich. Aber wie geht man da an die Auswahl?
Ich bin mich grade am einfinden in das Thema und da fällts mir schon schwer. Ich lese parallel das Visatonbuch und habe grade den Teil mit den "Fehlern" gelesen.
Da sind ganz klar physikalische Probleme aufgezählt.
z.B. bringen große Hübe und breitbandigen Einsatz Frequenzintermodulation. Das kann man mit den 3 Wegen entgegnen.
Eine große Membran im Mitteltöner bringt gerichteten Schall in hohen Frequenzen - da kann ich kleinere Membranen einsetzen was ich mit höherer Trennfrequenz zahle.
Eine "billige" Membran kann sich aufschwingen - das kann ich mit teuren aufbauten verbessern ala den Etons in der Duetta - da zahle ich halt den Mehrpreis.
Das gleiche mit Frequenzgang, Linearität, Nachschwingen aka Impulstreue usw.usf.

Das sind alles Sachen die sich erklären und/oder messen lassen. Aber wo klassifiziere ich "dazu passen" ein? Für mich noch etwas ungreifbares. Der Lautsprecher ist doch durch Messprotokolle relativ gut dokumentiert. Klar findet alles im Kleinsignal statt - was nun bei richtigen Pegeln passiert kann man nicht vorher wissen. Aber daher kalkuliert man ja so massiv über - die Lautsprecher können dann 300W und werden mit 80W belastet. Somit arbeiten die linear - es ist ja keine PA.

Evtl. stelle ich mich doof an, aber ich will es verstehen. Einfach nur "glauben" ist nicht meine Welt.
Wenn ihr mir hier sagt: ein Kombinieren ist nur möglich wenn man die Chassis kennt und probe hört dann bin ich raus. Aber irgendwie kann ich so etwas nicht glauben - dafür ist das Thema in meinen Augen zu weit untersucht.

miwa schrieb:Die Qualität bei Visaton ist gut - sind halt die obligatorischen Blechkörbe...

Ja okay - aber tut mir das Weh? Klar die fetten Alugusskörbe sehen geil aus. Aber wenn die mal in der Kiste stecken ists gelaufen. Ja die Blechkörbe verziehen sich schneller - aber auch hier: Wenn ich eine gute Frontplatte baue und die Chassis draufschraube ist das doch alles gegessen. Das mag mir vllt. helfen wenn ich im Auto eine GFK Landschaft modelliere und das Chassis selbst tragen muss - aber ein 19er oder 24er MPX verzieht mir kein Chassis. Ich will hier nicht ketzerisch wirken, aber wenn ich mir die ganzen PA Chassis anschaue seh ich recht viel Blech und es scheint ja zu taugen. Als ich damals meinen Sub im Auto baute (Infinity Reference 1260w) dachte ich mir beim auspacken des Chassis auch dass da viel "Voodoo" mitschwingt. Wieso sollte sonst der Magnet in Gummi eingepackt sein? Da ist schon ein großer Batzen Design dran. Mein alter 12'' Fostex im anderen Auto ging ähnlich gut und kam ohne Bling-Bling daher. Wegen mir tuts zumindest optisch auch ne Pappe - ich brauch keine Staubkappe aus Wasauchimmer mit Herstellerdruck Smile
Wenn es einen technischen Grund hat immer gerne her damit Smile

Joern schrieb:Ja das sind die Dschinns.
Den Center würde auch als CB bauen oder Reflex ( ca 7l für 2 chassis - CB weinger)
Die beiden Fronts dann im "original" oder auf BR umrechnen

Da ich ja mit einem BRSub ergänzen möchte wäre wohl CB das Mittel der Wahl, oder?

Ich möchte hier nicht nörgeln und alle Bauvorschläge ablehnen - ich will es nur verstehen. Daher die 1001 Fragen.
Zitieren

#37
Raphael Specht schrieb:Wenn ich eine gute Frontplatte baue und die Chassis draufschraube ist das doch alles gegessen. Das mag mir vllt. helfen wenn ich im Auto eine GFK Landschaft modelliere und das Chassis selbst tragen muss - aber ein 19er oder 24er MPX verzieht mir kein Chassis.
Die Kraft für das Beschleunigen der Membran wirkt auf den Magnet zurück. Der Magnet ist die Masse und der Korb die Feder im Feder-Masse System. Daher schwingt es mit einem Blechkorb mehr als mit einem Alukorb. In irgendeinem Thread hat jemand einen Blechkorb mit Knete oder was ähnlichem beklebt (Resonanzen bedämpft), was den Klang hörbar verbessert hat. das muss aber nicht bei jedem Blechkorb hörbar sein.

Warum genau willst du nur 7cm tief bauen? Nach unten geklappt scheint noch nach Platz nach hinten zu sein. Und an der Decke ist es doch auch halbwegs egal. Oder stört da die Optik?

Tom
Zitieren

#38
Kommt man mit dem W4-655 auf 80Hz runter? Dann ist doch alles gut. Was willste mehr für nen Center.

Alternativ einfach beides bauen: Einen Center mit AMT und zwei W4 sowie einen mit einem Audison. Dann schraub die hinter die Leinwand und schau (da ist ja mal wirklich Blindtest möglich) wo für Dich die Sprache besser verständlich ist.
Zitieren

#39
phantastix schrieb:Die Kraft für das Beschleunigen der Membran wirkt auf den Magnet zurück. Der Magnet ist die Masse und der Korb die Feder im Feder-Masse System. Daher schwingt es mit einem Blechkorb mehr als mit einem Alukorb. In irgendeinem Thread hat jemand einen Blechkorb mit Knete oder was ähnlichem beklebt (Resonanzen bedämpft), was den Klang hörbar verbessert hat. das muss aber nicht bei jedem Blechkorb hörbar sein.
Check! Smile Danke

phantastix schrieb:Warum genau willst du nur 7cm tief bauen? Nach unten geklappt scheint noch nach Platz nach hinten zu sein. Und an der Decke ist es doch auch halbwegs egal. Oder stört da die Optik?
Optik... daher würde ich hier Kompromisse machen.

Ich hab den W4-655C mal in WINISD geladen.
Bei 1,1m breite und 5cm Tiefe sowie 18cm Höhe habe ich mit 9 Liter mehr als genug Platz.
2 Treiber in 9L ergibt ein QTC von 0,495 - also sehr Impulstreu.
Der -3dB Cut liegt bei 170 Hz was ja auch Genial zu meinem Setup passen wird. Somit ist der definitiv mal in der näheren Auswahl.
In 9L BR würde ich mit einem -2dB Bass Floor zwischen 70 und 200 Hz hinkommen. Da ist die Frage ob ich das für den Center so möchte. Sollte man beim Center BR und CB in den Frontlautsprechern mischen?
[ATTACH=CONFIG]58251[/ATTACH]

Vom Gefühl her würde ich nein sagen....
Der Frequenzgang sollte ja ab 200 Hz identisch sein - da wirkt der Resonantor als Leerlauf. Aber das Delay wird in dem Bereich halt groß. Da brauch ich eure Einschätzung.
[ATTACH=CONFIG]58252[/ATTACH]

Ebenso habe ich mal den Dayton RS125 als 5 Zoller ins rennen geschickt. Hier komme ich bei 9L etwa auf 133 Hz.
Für einen QTC von 0,577 reichen auch 5,4L.
Der Visaton schafft sogar fast die BR zu toppen. Hier gehts bei 9L bis 84 Hz runter - dafür nur ein QTC von 0,8 was ja schon hoch ist. Klar, das VAS ist mit 12L auch sehr groß.
Der AL170 bie Visaton schaut ja richtig "nett" aus - ist aber vom Preis wie auch Volumen viel zu weit weg vom Schuss.

Bei meiner Recherche habe ich grade noch den Peerless SDS-134 THP gefunden - hier wirbt man mit "ideally suited for compact sealed enclosures.". Wobei ich hier dank mit 9L auf einen QTC von 0,97 komme - somit ist das Teil auch raus.

Ich glaube es wird entweder die W130S Variante von Micha ala:
miwa schrieb:im gleichen Preissegment gibt es noch die K&T "45" - auch mit dem AMT 60https://www.lautsprechershop.de/hifi/kt_projekt_45.htm
Dazu lese ich nochmal die KT 1/2020...

Oder die TB4-655er um den AMT gepaart ala
Joern schrieb:Alternative:
In der HobbyHifi gab es in heft 6/2020 eine Box mit dem "gesuchten" AMT, die Dschin MiniTL-MTM. Gibt es sicherlich auch direkt bei OAudio incl. support.
Das ist dann quasi diese Box mit AMT.
Wenn man da nur das Oberteil in eine geschlossene Box setzt, und "legt" - dann hast Du schon einen Center. Ggf. leichte Anpassungen.
Die Standlautsprecher bekommen dann auch 2 MT Chassis? Oder mache ich das nur bei dem Center?

Ganz am Rande ist ja auch noch diese Frage offen:
herr_der_ringe schrieb:hallo raphael
auch der liegende d'appo wäre ein punkt, welchen ich mir an deiner stelle nochmals gründlichst überlegen würde...
Ist es wirklich schlimm? Fast alle Center sind liegend angeordnet.
Mit 3kHz bin ich natürlich auch weit weg von d'appo.

Gruß Raphael


Angehängte Dateien Thumbnail(s)
       
Zitieren

#40
phantastix schrieb:Die Kraft für das Beschleunigen der Membran wirkt auf den Magnet zurück. Der Magnet ist die Masse und der Korb die Feder im Feder-Masse System. Daher schwingt es mit einem Blechkorb mehr als mit einem Alukorb. ...

Liest man immer wieder, aber ist es tatsächlich so das Alu Körbe immer besser sind ?
Ich hatte letztes zwei unterschiedliche PM's ausprobiert, einmal Wavecor 178 (Blechkorb) und dann Purifi PM (Alu Korb)
Fazit, der Purifi "klingelt" mehr wenn man das nackte Chassis, uneingebaut anschlägt ...

Grüße Dirk
Zitieren



Möglicherweise verwandte Themen…
Thema Verfasser Antworten Ansichten Letzter Beitrag
  2-Wege - geschlossen - klassisch - GROSS a.j.h. 25 41.759 17.10.2025, 17:45
Letzter Beitrag: Chlang
  NoMOMO 2-Wege universell ArLo62 4 2.369 16.05.2025, 17:27
Letzter Beitrag: ArLo62
  Rom II - 4 Wege, ähnlich, aber doch anders... Christoph Gebhard 73 85.768 12.04.2025, 07:13
Letzter Beitrag: High5
  Projekt DynaLigth-MK2 2024 , Open Baffle, 2,5 Wege , Dynavox Chassis Olaf_HH 0 5.901 19.08.2024, 16:27
Letzter Beitrag: Olaf_HH
  Konzept für einen drei-Wege geschlossenen Lautsprecher xblax 22 11.055 23.01.2024, 00:53
Letzter Beitrag: xblax
  4 Wege Aktiv alexanderdergroße 13 6.582 07.01.2024, 13:36
Letzter Beitrag: Gaga
  Open Baffle Ellipse 2-Wege, mit SUB dipoluser 2 2.198 07.10.2023, 13:49
Letzter Beitrag: Tojoko
  2 Wege, 2 Weichenteile ArLo62 63 12.136 23.08.2023, 14:38
Letzter Beitrag: Franky
  Onkel Titus kommt - 2 Wege mit SiCA Zeuch tiefton 24 8.640 10.07.2023, 10:58
Letzter Beitrag: mechanic
  2 Wege, Fountek FW168K / Beyma TPL 75 Sepp 17 4.580 10.07.2023, 08:55
Letzter Beitrag: ArLo62

Gehe zu:


Benutzer, die gerade dieses Thema anschauen:
1 Gast/Gäste

Deutsche Übersetzung: MyBB.de, Powered by MyBB, © 2002-2026 Melroy van den Berg.