Themabewertung:
  • 0 Bewertung(en) - 0 im Durchschnitt
  • 1
  • 2
  • 3
  • 4
  • 5
Omnes AMT 3 Wege Box Planung und meine Vorstellung
#41
Sepp schrieb:Liest man immer wieder, aber ist es tatsächlich so das Alu Körbe immer besser sind ?
Immer bestimmt nicht, aber in den meisten Fällen wird es wohl so sein.

Sepp schrieb:Ich hatte letztes zwei unterschiedliche PM's ausprobiert, einmal Wavecor 178 (Blechkorb) und dann Purifi PM (Alu Korb)
Fazit, der Purifi "klingelt" mehr wenn man das nackte Chassis, uneingebaut anschlägt ..
Eingebaut schlägt da aber niemand dran. Und bei einer PM gibt es auch keinen Magneten, der den Korb zum Schwingen anregt. Dürfte also ziemlich unkritisch sein.

Tom
Zitieren

#42
phantastix schrieb:... Eingebaut schlägt da aber niemand dran. Und bei einer PM gibt es auch keinen Magneten, der den Korb zum Schwingen anregt. Dürfte also ziemlich unkritisch sein. ...

Würde ich so nicht sehen, der Schall im Gehäuse wird auch den Korb anregen, auf der anderen Seite dämpft die Masse des Magneten auch wieder ....


Grüße Dirk
Zitieren

#43
Raphael Specht schrieb:W4-655

Die Standlautsprecher bekommen dann auch 2 MT Chassis? Oder mache ich das nur bei dem Center?

Ganz am Rande ist ja auch noch diese Frage offen:

Ist es wirklich schlimm? Fast alle Center sind liegend angeordnet.
Mit 3kHz bin ich natürlich auch weit weg von d'appo.l
Moin
Blau hinterlegt sind Links - draufklicken und dann sieht du es doch....
Das heft hobbyhifi 6/2020 ist da sehr zu empfehlen. Für die Standboxen gibt es 2 avorschläge zur chassis anordnung und 2x beschaltungsvarianten.
Nein - center wird da nicht erwähnt - das sind nun mal in der Masse liegende pseudo.d'appos. als Standbox M-T-m mit parallelschaltung.
Oder man treibt einen extremen Aufwand für einen Center ala 3Weger ... gibt es auch.

Irgendwìe dachte ich immer, dass bei 5.1 möglichst gleiche Lautsprecher verwendet werden aollten...

Bedenke, dass in diesem Forum das selber konstruieren im Vordergrund steht. Nachbau ist doch was für Luschen😉
Und vorschläge von Timmermanns gwhören eher in sie Tabu-Ecke...
Das hat mehr mut Psychologie ala mit Technik zu tun ... 😉😎

Gute Entscheidung. Ich bin raus.
Beste Grüße Smile
Jörn

what the bleep do we ... - listen to ?
Zitieren

#44
Sepp schrieb:Ich hatte letztes zwei unterschiedliche PM's ausprobiert, einmal Wavecor 178 (Blechkorb) und dann Purifi PM (Alu Korb)
Fazit, der Purifi "klingelt" mehr wenn man das nackte Chassis, uneingebaut anschlägt ...
Nach meinem Verständnis sollte da nichts mehr klingeln, sobald ein Alu-Druckgusskorb wie der der Purifi-PM am Gehäuse verschraubt ist. Du kannst die PM ja mal umgedreht reinschrauben und mal drandengeln. Smile

Viele Grüße,
Michael
Zitieren

#45
Hi Michael,

ich gehe auch davon von aus, dass Ruhe ist wenn der Kork am Gehäuse verschraubt ist.
Ich bin mir nur nicht sicher ob tatsächlich die hochgelobten Alu Druckguss Körbe besser / stabiler / weniger Resonanz behaftet sind oder nur besser aussehen.
Wobei mir die Alu Körbe optisch auch besser gefallen.

Grüße
Dirk
Zitieren

#46
Gibt es hier außer mir noch Fans von klassischen Rennnrädern mit gemufften Stahlrahmen? Natürlich kenne ich auch Alu und Carbon - aber wenn man man drei Tage lang jeweils >150km runtergerissen hat dann weiß man was der Unterschied ist. Stahl federt, Alu nicht. Und wie schon ein (ernst gemeint!) sehr wissender Mensch sagte: Federn dämpfen nicht und Dämpfer federn nicht. Bei Stahl ist natürlich eine marginale Dämpfung vorhanden (deshalb brechen Stahlfedern auch irgendwann) aber richtig Dämpfung ist das nicht. Nehme ich Alu, kann ich genau festlegen wo ich dämpfe und wie stark - aber ich muss es auch, denn das Alu wird starr einfach alles weitergeben ohne sich auch nur einen Pups damit zu beschäftigen.

Ist jetzt Alu besser als Stahl? Hmmm, kommt drauf an wie man es sieht und vor allem, wie das Gesamtsystem aussieht. Wenn ich ein System habe das auf Stahl ausgelegt ist und dann einfach 1:1 Alu verbaue, wird es zwangsläufig schlechter werden. Habe ich aber vorher schon die Feder-Dämpfer-Einheit verbaut und mache endlich das dazu passende Alu-System dazu, wird es natürlich massiv gewinnen.
Zitieren

#47
Koaxfan schrieb:Gibt es hier außer mir noch Fans von klassischen Rennnrädern mit gemufften Stahlrahmen?
[OT]
Nein, das nicht. Aber ich habe mich mal viel mit MTB-Rahmen befasst. Da warem mir zumindest auf dem Papier Stahlrohrrahmen, wie sie beispielsweise früher von Ritchey oder Bontrager angeboten worden sind, ziemlich sympatisch.

Andererseits: es ist dann doch ein schnöder, brettharter Alurahmen geworden.

Kleine Anekdote: ich habe mit Freunden mal an einem 24h-Radrennen auf dem Nürburgring teilgenommen. Einer der Kollegen, der auch so wie ich etwa 2 Meter groß ist, hat mit einem Koga Miyata Reiserad mit großem Stahlrahmen teilgenommen, ich selbst mit meinem selbst zusammengebauten MTB mit eben jenem Alu-Rahmen.

Wir haben beide gute 80 km/h am Bergab-Teil der Strecke erreicht (mehr gaben die Übersetzungen nicht her, die Rennradfraktion hat uns da doch noch deutlich überholt.....:eekSmile, doch der Rahmen des Kollegen hat wild das Resonieren angefangen, so dass er echt ein wenig Todesangst bekam. Er hat die Situation glücklicherweise noch wuppen können, aber wie dem auch sei: mein Rad war dagegen ein Brett. Cool

Keine Ahnung, was sich für Rückschlüsse bzgl. Chassiskörben ziehen lassen, deshalb:
[/OT]

Viele Grüße,
Michael
Zitieren

#48
Raphael Specht schrieb:Bei 1,1m breite und 5cm Tiefe sowie 18cm Höhe habe ich mit 9 Liter mehr als genug Platz.

Für einen W 130s-Center habe ich das mal mit 1 m Breite x 20 cm Höhe und 10 Litern grob simuliert. Und ja, für die 3,2 KHz Trennung zum AMT müssen sich die beiden W 130s schon ein wenig strecken...
Als Platzhalter für den AMT dient der RHT12 und bei den Bauteilen sind erstmal wegen der Platzverhältnisse kleine Spulen mit 7mm Draht eingetragen. Zur weiteren Entlastung im unteren Bereich und für eine fallende Kurve würde ich GHP empfehlen.
Das ist jetzt gegenüber realen Messungen nur grob überschlagen, aber man sieht schon ein wenig, wohin es gehen könnte...

Gruß Micha


Angehängte Dateien
.bpj   Center_DoppelW130S_10LiterGHP.BPJ (Größe: 101,53 KB / Downloads: 150)
Zitieren

#49
miwa schrieb:Das ist jetzt gegenüber realen Messungen nur grob überschlagen, aber man sieht schon ein wenig, wohin es gehen könnte...
Gruß Micha

Bei 10° abseits der Achse ists schon vorbei....
[ATTACH=CONFIG]58266[/ATTACH]

Der W130 ist außen 146mm + AMT von 60,6mm bin ich bei einem Abstand von 206,6mm wenn ich die Frontplatte des AMT Bearbeite und alles zusammepferche.
[ATTACH=CONFIG]58267[/ATTACH]
Es ist etwas besser, aber für eine bessere Richtungscharakteristik wäre enger besser...
Ich sitze etwa 4m weg vom TV - bei 3m Couchbreite wären 20° schon schöner.
Kann ich so etwas nicht mit nur einem Mitteltöner erreichen und der 2te ist dann eine PM?

miwa schrieb:Da ist für mich dann auch ein Breitbänder der bessere Mitteltöner, z.B. die Reference-Serie von Dayton oder auch https://www.variant-hifi.de/produkt/foun...-1298.html .
Der ist ja auch noch im rennen. Bei 9L bin ich bei einem QTC von 0,721 und bei der -3dB Schwelle bei 90Hz.
Irgendwie schwanke ich zwischen TB W4-655C und Fountek FW146... Zwei Visaton W130S in 9L sind mir mit einem QTC von knapp 0,9 wohl zu weit weg.
Wie seht ihr das?
Oder wäre die PM Lösung von oben etwas?

Welchen AMT nehme ich nun besser? Den 60er oder den 50er? ich hab gleich auf den 60er geschielt da er ähnlich groß wie der Eton ER4 ist.

Joern schrieb:Bedenke, dass in diesem Forum das selber konstruieren im Vordergrund steht. Nachbau ist doch was für Luschen😉
Und vorschläge von Timmermanns gwhören eher in sie Tabu-Ecke...
Das hat mehr mut Psychologie ala mit Technik zu tun ... 😉😎
Gute Entscheidung. Ich bin raus.

Tjoa... Irgendwie stehe ich zwischen den Stühlen. Alles selbst kombinieren kann ein Schuss ins Leere werden. Die Bauvorschläge passen aber auch nicht 100%. Also wird es etwas dazwischen.


Angehängte Dateien Thumbnail(s)
       
Zitieren

#50
Raphael Specht schrieb:Bei 10° abseits der Achse ists schon vorbei....
[ATTACH=CONFIG]58266[/ATTACH]

jo mei. liegender quasi-d'appo halt...

herr_der_ringe schrieb:...der liegende d'appo wäre ein punkt, welchen ich mir an deiner stelle nochmals gründlichst überlegen würde...
:engel:
"Wer die Wahrheit sagt, braucht ein schnelles Pferd" (chinesisches Sprichwort)

grüße,
martin
Zitieren

#51
herr_der_ringe schrieb:jo mei. liegender quasi-d'appo halt...
:engel:

Und wo ist der Notausgang? Smile
ich will wegen dem Center nicht auf die AMTs verzichten.
Was ist von der PM Idee zu halten? Dann wäre es ein einfacher liegender Lautsprecher.

Zu den Chassis:
Ich hab noch den Gradient AXT-05 und den CR160 gefunden... Die schauen im 9L Gehäuse auch gut aus. QTC von 0,67 bzw. 0,62 bei einer -3dB Frequenz von ca. 125Hz.
Dann gibt es noch den Micov XAW 110 HC der bei 5L im Set super spielt.

Was ist von den SB Audio Teilen zu halten? Sind deren Körbe echt aus Kunststoff?
Der SB13PFC25-08 hat auch gute Parameter.

Ich denke ich höre nun auf zu suchen - das Groh unter 50€, 8 Ohm und 4,5L tauglich ist zusammengefasst.
Zitieren

#52
Raphael Specht schrieb:Was ist von den SB Audio Teilen zu halten? Sind deren Körbe echt aus Kunststoff?
Der SB13PFC25-08 hat auch gute Parameter.

SB ist in der Regel eine sehr gute Wahl.
Der SB13PFC25-08, den du ausgesucht hast, sieht aus meiner Sicht sehr vielversprechend aus. Vielleicht sogar die beste Wahl bisher.
Zitieren

#53
Raphael,

was spricht beim Center gegen 2,5 Wege? Das scheint mir sinniger, als 2 Wege plus eine Passivmembran.

Tom
Zitieren

#54
phantastix schrieb:Raphael,

was spricht beim Center gegen 2,5 Wege? Das scheint mir sinniger, als 2 Wege plus eine Passivmembran.

Tom

Danke für den Tip - ich glaube das könnte was werden:
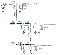
Den SB Audio + AMT. Der AMT richtet ja selbst schon sehr stark durch die große Oberfläche - von daher ist +-20° mein Ziel. Hier habe ich -3 und +6 dB unter 10kHz erreicht. Ich denke viel mehr ist seitens des AMT nicht zu erwarten.
Das Diffraction Tool hat mir den AMT zur Unterkante des Centers nahe gelegt. Die Mitteltöner liegen mittig.
[ATTACH=CONFIG]58278[/ATTACH]

Damit komme ich hier hin:


[ATTACH=CONFIG]58279[/ATTACH][ATTACH=CONFIG]58280[/ATTACH][ATTACH=CONFIG]58282[/ATTACH]

Um Die Impedanz auf die Reihe zu bekommen und den hervorstehenden Hochton habe ich die Frequenzweiche für den HT etwas unkonventionell gewählt - ich hoffe sowas ist okay.

[ATTACH=CONFIG]58281[/ATTACH][ATTACH=CONFIG]58283[/ATTACH][ATTACH=CONFIG]58284[/ATTACH]

Damit ist auch der Impedanzverlauf von 4 Ohm erreicht.

Was meint ihr?
So langsam könnte ich mich auf einen Test einlassen Smile
Grade der Chassisversatz muss ich Live testen. Da der AMT nach hinten rutscht ist evtl. eine Waveguide sinnvoll - was meint ihr? Kann man bei den 1..2 cm überhaupt von einem Horn sprechen? Smile

Edit: Ich hab den Versatz in die falsche Richtung gemacht... der ändert extrem viel an der Richtwirkung.
[ATTACH=CONFIG]58285[/ATTACH]


Angehängte Dateien Thumbnail(s)
                       
       
Zitieren

#55
Ich hab nun mal meine kleine Tabelle hier bereinigt/vervollständigt:

Favoriten:
Tang Band W4-655C - Alu Korb, 4 Zöller
- QTC (9L, CB) 0,495, -3dB: 171 Hz
- QTC (3L, CB) 0,691, -3dB: 160 Hz
- preislich höher (43€), spielt sehr gut in kleinen Gehäuse
- Wirkungsgrad sehr gut: 91,8 dB
- Einbaumaße unbekannt!
- Frequenzgang linear bis 10kHz, 8 Ohm

Fountek FW146 - Gusskorb, 5 Zöller
- QTC (9L, CB) 0,721, -3dB: 92 Hz
- preislich höher (45€) - Wirkungsgrad eher gering
- Wirkungsgrad mäßig: 89 dB
- 68,7mm Einbautiefe - ca. 74mm über alles.

Gradient AXT-05 - Gusskorb, 5 Zöller
- QTC (9L, CB) 0,67, -3dB: 125 Hz
- teuer (49€)
- Wirkungsgrad sehr gut: 92,5 dB
- 68 mm Einbautiefe, 72mm über alles.
- Frequenzgang wellig, ab 3 kHz schwierig

Gradient Select W148 - Stahlblechkorb, 5 Zöller
- QTC (9L, CB) 0,728, -3dB 106 dB
- sehr günstig 23€
- Wirkungsgrad gut: 91,5 dB
- Frequenzgang ok, bis 3kHz brauchbar

Micov XAW 110 HC - Blechkorb, Neodym, Honeycomb. 4 Zöller
- QTC (9L, CB) 0,5, -3dB: 127 Hz
- QTC (3L, CB) 0,7, -3dB: 118 Hz
- günstig (25€), spielt gut in 3..5L
- schlechter Wirkungsgrad: 88 dB
- Frequenzgang schwach wellig, nutzbar bis 3kHz, schwacher Bass

SB13PFC25-08 - Kunststoffkorb 5 Zöller
- QTC (9L, CB) 0,668, -3dB:
- günstig (25€)
- Wirkungsgrad mittelmäßig: 89,5 dB
- 69mm Einbaumaß, 80,7mm über alles
- Frequenzgang leicht wellig, nutzbar bis 5kHz

Tang Band W5-704 - Gusskorb, 5-1/4 Zöller
- QTC (9L, CB) 0,713, -3dB: 108 Hz
- günstig (30€), spielt gut in 9L
- Wirkungsgrad gut: 91dB
- 67,5 mm Einbautiefe - 76,5mm über alles
- Frequenzgang sehr linear, gut bis 4..5 kHz einsetzbar, 8 Ohm

LAVOCE WSF051.02 - Blechkorb
- QTC(9L,CB) 0,797, -3dB: 128Hz
- Sehr günstig (18€), spielt nur bedingt gut in 9L
- hoher Wirkungsgrad (92dB)
- 62mm Einbautiefe - 69,3mm über alles
- Frequenzgang Linear bis 4kHz, 8 Ohm


Raus sind (wegen 4 Ohm und/oder schlechter QTC):
Omnes Audio SW 5.01 - 4 Ohm, Rauer Frequenzgang

Omnes Audio MW 5.0 Alu - 4 Ohm

Wavecor WF168WA02 - Blechkorb
- QTC (9L, CB) 0,963, -3dB: 81 Hz
- Einbautiefe 73

Visaton W130S - QTC (9L, CB) 0,867, -3dB: 88 Hz
- Wirkungsgrad mäßig: 89 dB






Der Micov XAW 110 HC performt schwach im Bass was für eine 2.5 Wege spricht. Die Trennfrequenz wäre aber mit ca. 120 Hz eher hoch und der Wirkungsgrad mit 88dB der schlechteste.
Der SB13PFC25-08 sowie Fountek FW146 schwächeln ebenso etwas im Wirkungsgrad. Der SB13 braucht auch viel Platz nach vorne - die Membran rollt über 1cm aus dem Korb Smile


Irgendwie zieht es mich zum Tang Band W5-704. Was meint ihr?


Für mein AMT Waveguide würde ich mir nun einfach mal eine Mischung aus Visaton MHT 12 sowie WG 148 R für den AMT60 drucken.
Ich habe nun lange gelesen wie man so etwas simuliert. Ich bekomme Akabak leider nicht bedient - meine Vorstellung wäre, das Gehäuse komplett dort zu simulieren.
Eine FEM Simu würde mir gut gefallen. Wenn es aber bedeutet damit das Projekt erst in zig Monaten anläuft lass ich es lieber.
Evtl. passt ja auch das Design der AIRMT-130 oder des Gaudimäxchen.
https://www.diy-hifi-forum.eu/forum/show...-130/page3
https://www.diy-hifi-forum.eu/forum/show...von-Chlang


Es juckt mir schon richtig in den Fingern... Smile


Viele Grüße
Zitieren

#56
Hallo Raphael,

deine Gegenüberstellung ist echt gut!
TangBand weiß mMn sehr genau, wie man gute Treiber baut. Den W5-704 hatte ich schon des öfteren im Blick.
Hier noch ein paar (subjektive) Erfahrungen: https://www.parts-express.com/Tang-Band-...quantity=1
Mit dem Angebot für 30 € kann man aus meiner Sicht nichts falsch machen.

Einen eigenen Waveguide für den AMT selber zu simulieren, auszulegen und konstruieren ist sicherlich nicht ohne.
Aber deine Herangehensweise gefällt mir inzwischen richtig gut; dann bekommst du auch das hin!

Vielleicht kann dir jemand hier aus dem Forum bei der Simulation helfen.

Ich denke, das könnte richtig gut werden!
Bin gespannt, wie es weiter geht. Smile


Grüße
Matthias
Zitieren

#57
Zum Tangband W5-704 VMAudio: VMA-II CENTER: 2xTangband W5-704D, Vifa BC25SC06-04
Andere haben wohl auch solche Ideen Smile Leider keine Messung gefunden und die Übersetzung ist hmm naja...
Hier wird nix gewußt...
Zitieren

#58
Raphael Specht schrieb:Ich hab nun mal meine kleine Tabelle hier bereinigt/vervollständigt:
Für mein AMT Waveguide würde ich mir nun einfach mal eine Mischung aus Visaton MHT 12 sowie WG 148 R für den AMT60 drucken.
Ich habe nun lange gelesen wie man so etwas simuliert. Ich bekomme Akabak leider nicht bedient - meine Vorstellung wäre, das Gehäuse komplett dort zu simulieren.
Eine FEM Simu würde mir gut gefallen. Wenn es aber bedeutet damit das Projekt erst in zig Monaten anläuft lass ich es lieber.
Evtl. passt ja auch das Design der AIRMT-130 oder des Gaudimäxchen.

Simulieren kann wirklich hilfreich sein, allerdings kann man angesichts der überschaubaren Preise für 3d gedruckte Teile sich auch empirisch in mehreren Iterationsschritten dem gewünschten Ziel nähern.

Um noch einen AMT ins Rennen zu schicken: Für den Monacor AirMT85 habe ich zwei verschiedene Wavguides konstruiert. Eines mit einer Kontur, die ähnlich zum WG300 ist und ein etwas kleineres (letzteres nutze ich selber).

[ATTACH=CONFIG]58367[/ATTACH][ATTACH=CONFIG]58368[/ATTACH]


Und damit bin ich auch sehr zufrieden...

[ATTACH=CONFIG]58369[/ATTACH]


Für den Harwood AM20 habe ich auch noch eins in petto. Allerdings nie ausprobiert...


Angehängte Dateien Thumbnail(s)
           
Zitieren

#59
@ NuSin: Schick!
Und sehr gute Ergebnisse!

@Raphael:
Vielleicht hab ich es überlesen, aber bist du dir sicher, dass du den Waveguide für den AMT brauchst, bzw wirklich haben willst?

Ich meine, die Duetta, von der du ja sehr angetan warst, besitzt keinen Waveguide.
Man kann nicht pauschal sagen, dass mit oder ohne Waveguide besser klingt. Aber es klingt definitv anders, wenn man das Abstrahlverhalten ändern.
Die Messungen sehen meist mit Waveguide besser aus.
Ich persönlich bevorzuge allerdings eher Lautsprecher ohne Waveguide, die breit abstrahlen (wenn auch nicht unbedingt perfekt gleichmäßig)
Zitieren

#60
NuSin schrieb:Simulieren kann wirklich hilfreich sein, allerdings kann man angesichts der überschaubaren Preise für 3d gedruckte Teile sich auch empirisch in mehreren Iterationsschritten dem gewünschten Ziel nähern.
Ja, stimme ich dir zu. Ich würde das ganze einfach mal für den AMT Probieren.
Ich habe zu dem TB Treiber die K&T 5/18 gefunden - da ist die Omnes Audio Basic Line L drin und schaut vernünftig aus.
Ich glaube ich bestelle nachher einfach mal die Chassis für eine Seite inkl. Sub. Dann würde ich damit mal 2 Gehäuse bauen. Einmal für den Sub und dann für den Center. Dann das ganze mal versuchen zu messen. und auch mal "anhören".
Wenns nichts taugt kann ich ja immer noch für Seite 2 die Omnes Line L kaufen. Ich denke so viel kann ich nun nicht kaputt machen.
Wenn mein Projekt klappt bin ich ja in der Gegend um 200€ p. Box.

Gruß Raphael

Edit:
Darakon schrieb:Vielleicht hab ich es überlesen, aber bist du dir sicher, dass du den Waveguide für den AMT brauchst, bzw wirklich haben willst?
Öhm... Nö Smile
Ich würde damit spielen wenn es nichts klingt.
Zitieren



Möglicherweise verwandte Themen…
Thema Verfasser Antworten Ansichten Letzter Beitrag
  2-Wege - geschlossen - klassisch - GROSS a.j.h. 25 41.910 17.10.2025, 17:45
Letzter Beitrag: Chlang
  NoMOMO 2-Wege universell ArLo62 4 2.439 16.05.2025, 17:27
Letzter Beitrag: ArLo62
  Rom II - 4 Wege, ähnlich, aber doch anders... Christoph Gebhard 73 86.010 12.04.2025, 07:13
Letzter Beitrag: High5
  Projekt DynaLigth-MK2 2024 , Open Baffle, 2,5 Wege , Dynavox Chassis Olaf_HH 0 5.944 19.08.2024, 16:27
Letzter Beitrag: Olaf_HH
  Konzept für einen drei-Wege geschlossenen Lautsprecher xblax 22 11.140 23.01.2024, 00:53
Letzter Beitrag: xblax
  4 Wege Aktiv alexanderdergroße 13 6.739 07.01.2024, 13:36
Letzter Beitrag: Gaga
  Open Baffle Ellipse 2-Wege, mit SUB dipoluser 2 2.250 07.10.2023, 13:49
Letzter Beitrag: Tojoko
  2 Wege, 2 Weichenteile ArLo62 63 12.425 23.08.2023, 14:38
Letzter Beitrag: Franky
  Onkel Titus kommt - 2 Wege mit SiCA Zeuch tiefton 24 8.787 10.07.2023, 10:58
Letzter Beitrag: mechanic
  2 Wege, Fountek FW168K / Beyma TPL 75 Sepp 17 4.677 10.07.2023, 08:55
Letzter Beitrag: ArLo62

Gehe zu:


Benutzer, die gerade dieses Thema anschauen:
1 Gast/Gäste

Deutsche Übersetzung: MyBB.de, Powered by MyBB, © 2002-2026 Melroy van den Berg.