Themabewertung:
  • 0 Bewertung(en) - 0 im Durchschnitt
  • 1
  • 2
  • 3
  • 4
  • 5
Tysb TML, Transmissionline mit Tymphany Ringradiator und SB Acoustics TMT
#41
Hier mal eine neue Version, mit der Version geh ich jetzt ins Hören-

[ATTACH=CONFIG]72161[/ATTACH]
[ATTACH=CONFIG]72162[/ATTACH]


Angehängte Dateien Thumbnail(s)
       
Zitieren

#42
Sieht ja ganz brauchbar aus - was sagen die Ohren 🙉?
Viele Grüße, Thomas

Es ist genug, wenn es genug ist.

Zitieren

#43
Also bzgl der Details hat sich bei der von dir inspirierten Schaltung einiges getan.
Ich höre idR mit auf mich eingewinkelten Lautsprechern. Der Hochton ist so definitiv zu laut.
Hab hier noch ne 1,2mH Luftspule mit 1,4mm Drahtstärke, die werd ich dann demnächst mal statt der 1,0mH I Kern Spule einsetzen. Bass ist bisschen knapp.

Mit 104mm Durchmesser gibt es theretisch eine gute Auswahl an Alternativen zum Ringradiator.
Ich werd noch bis zum Adventstreffen tüfteln, dann bring ich sie mit und dann können eure Ohren mitentscheiden.
Zitieren

#44
Durch die Darstellung (300 Hz - 20 kHz) sieht der Dip bei 1,3 kHz breiter aus, als er tatsächlich ist. Der ansteigende Hochton ist auf Achse natürlich viel zu laut - hast du ja selbst schon festgestellt. Ich für meinen Teil würde wohl ein paar mehr Bauteile investieren, um das ein wenig glatter zu bekommen.

EDIT: Der Buckel unten (bei um die 300 Hz) dürfte der Grund sein, warums im Bass ein wenig knapp ist bzw. es dir so vorkommt. Ich hab mit den von dir hochgeladenen Dateien mal eben selbst eine Simu angestellt:

[ATTACH=CONFIG]72174[/ATTACH]

Es ist genau 1 Bauteil mehr verbaut, als in deiner letzten Simu. Das Impedanzminimum liegt bei 3,2 Ohm, also noch im Rahmen für einen 4-Ohm-Lautsprecher. Davon abgesehen ist die Impedanz in der Realität meist 0,3-0,5 Ohm höher, als es die Simulation zeigt.


Angehängte Dateien Thumbnail(s)
   
Viele Grüße,

Rouven

Roul-DIY // Der Akustische Untergrund // Lautsprecherbau-Community
Zitieren

#45
Danke für deine Beteiligung, hat es einen Grund, dass du die Schaltung im Screenshot abgeschnitten hast?
Zitieren

#46
Nö. Das ist kein Screenshot sondern ich hab einfach nur das Sixpack exportiert.
Viele Grüße,

Rouven

Roul-DIY // Der Akustische Untergrund // Lautsprecherbau-Community
Zitieren

#47
Zeig doch mal die schaltung
Viele Grüße, Thomas

Es ist genug, wenn es genug ist.

Zitieren

#48
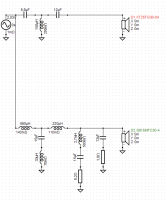
Na klar:

[ATTACH=CONFIG]72179[/ATTACH]

18 dB in beiden Zweigen, Spule unter dem Parallelkondensator des Filters um die Flanke zu modellieren, Sauger + Impedanzlinearisierung. Im TMT Zweig befinden sich 1mm I-Kern-Spulen. Die kleine "Anhangspule" ist eine kleine Luftspule. Bei der 2,7 mH Spule im Sauger hat man einige Optionen. Ich würde da wohl auch eine I- oder H- einsetzen.

Ist das Messsystem nur nicht pegelkalibriert oder könnte sich da irgendwo ein Fehler eingeschlichen haben? Der Satz "Zwischen Simu und Messung liegt eine Diskrepanz vor." macht mich etwas stutzig.


Angehängte Dateien Thumbnail(s)
   
Viele Grüße,

Rouven

Roul-DIY // Der Akustische Untergrund // Lautsprecherbau-Community
Zitieren

#49
Heute habe ich trotz Krankheit mal etwas probiert, da meine letzte Variante klanglich auch im Langzeittest durchgefallen ist. War da wieder beim Thema eingeschlafene Füße angekommen.
Bezüglich der TT Spulen habe ich jetzt beide, sowohl die 1,2 als auch die 0,27mH Spule als 1,4mm Luftspule ausgeführt.
Ich finde den Bass mit 1,2mH ganz gelungen. Kleinere Spulen dünnen zu sehr aus. Ich denk, ich hab da auch genug "Gehör", um aufgepumpten Oberbass zu erkennen.
Die beiden 4,7uF liegen nur mangels 10uF Kondensator parallel.
Der Saugkreis zieht im Bereich 800hz runter und ist nach Gehörgang dringend notwendig, da ich sonst der Meinung bin, dass Instrumente, bspw. akustische Gitarren etwas zu scharf sind.
Neue Musikreferenz dafür bei mir: Blink 182, One More Time. Das neue der Band Album klingt völlig überzeichnet direkt, aber zum Testen gar nicht so unpraktisch.


Leider kann ich momentan krankheitsbedingt nicht wirklich hören, aber messen tut sichs schon mal besser.

[ATTACH=CONFIG]72263[/ATTACH]
[ATTACH=CONFIG]72264[/ATTACH]


Angehängte Dateien Thumbnail(s)
       
Zitieren

#50
Kurzes Update: Habe mich zuletzt hauptsächlich mit dem Finish beschäftigt und die Weiche mal außen vor gelassen.
Habe das erste mal furniert und werde es wohl so schnell auch nicht mehr machen :p
Aber das Ergebnis ist ok, zumindest von vorne und von weitem Big Grin

[ATTACH=CONFIG]72447[/ATTACH] [ATTACH=CONFIG]72448[/ATTACH]

Bezüglich des Hochtöners: Ich habe für einen Wavecor TW030 einen 3D Adapter konstruiert, den ich mir bei nächster Gelegenheit mal ausdrucke und teste.


Angehängte Dateien Thumbnail(s)
       
Zitieren

#51
Wieso führt man eigentlich einen solchen Thread? Was bewegt einen dazu, sich die Mühe zu machen? Wenn es nicht um Selbstdarstellung geht, dann kann man wunderbar sehen, wie die Zeit manchmal nur so verfliegt, welche Zwischenschritte sich ergeben und das Durchlesen von teils Jahre zurück liegenden Beiträgen anderer Mitglieder löst hier und da auch neu auftretende Probleme. Nebenbei dokumentiere ich auch auf Instagram mittlerweile, dass ich aber im analogen Leben bei persönlichen Gesprächen schon oft ausgezahlt hat, da man schnell und mit Erstellungsdatum Bilder parat hat.
Warum schreib ich das... nun ja, der letzte Beitrag war vor fast genau einem Jahr... Begonnen hat die Entwicklung von diesem Lautsprecher schon Ostern 22, als ich mich im Urlaub abends mit Hornresp auseinander gesetzt habe. Jetzt ist es November 2024 und von fertig kann nicht die Rede sein.

Aber, ich bin ganz guter Dinge. Vor Monaten habe ich den Adapter für den neuen Hochtöner Wavecor TW030WA01 gedruckt.
Aus:
[ATTACH=CONFIG]76185[/ATTACH]
[ATTACH=CONFIG]76186[/ATTACH]
Wurde:
[ATTACH=CONFIG]76187[/ATTACH]
[ATTACH=CONFIG]76188[/ATTACH]
[ATTACH=CONFIG]76189[/ATTACH]

Leichte Versetzung außermittig nach großem Vorbild. Wahrscheinlich mehr Spielerei als Nutzen, aber wenn ich mal Messungen unter Winkel habe, wird sich zeigen, was es bringt.

Was sich bei den ersten Messungen aber schon schnell gezeigt hat, der HT ist ne Bi.... Die HTs habe ich vom User Oldie zu Entwicklungszwecken zur Verfügung gestellt bekommen mit den Worten: Viel Spaß beim Beschalten.
Schon im Datenblatt von Wavecor zeigt sich im Datenblatt ein ungewöhnliches Verhalten zwischen 3 und 7khz.
https://www.wavecor.com/html/tw030wa01.html

Nach zahlreichen Versuchen in VituixCad oder unzähligen Versuchen eine Weiche zu stecken, ruhte dann das Projekt wieder über Monate, bis ich eben jetzt im November 24 nochmal einen Anlauf startete.
Versuche mit Trennfrequenzen im Bereichen zwischen 1,5 und 3khz scheiterten, allein schon an der Teils erheblich aufwendigen Beschaltung, die sich dann zum Teil ergeben hatte.
Hier mal die Einzelwege auf 0°
[ATTACH=CONFIG]76190[/ATTACH]
Und ja, grün ist der Hochtöner :eek:

Es wird ja immer behauptet, die 30mm Wavecor Kalotten könnten auch ab 1khz eingesetzt werden. Meine bisherigen Versuche mit so tiefen Trennfrequenzen scheiterten bisher alle an meinem Höreindruck (quäkig, klirr zu viel Energie). Daher hatte ich das bei der Tysb bis dato nie versucht.
Bis jetzt. Einfach mal an einem freien Abend die schon Monate zurückliegenden Messungen ausgepackt, ran an Vituix und mal schauen.
Erstaunlicherweise hielt sich der Aufwand an Bauteilen in einem sehr überschaubaren Rahmen. Die Störstelle bildet sich als Senke ab, die ja bekanntermaßen nicht so erheblich den Klangeindruck stören, wie man anhand des Frequenzschriebs vermuten könnte.
Daher hab ich folgendes gebaut:
[ATTACH=CONFIG]76191[/ATTACH]
Und eine quick'n'dirty Messungen bestätigt den Freuenzgang der Simulation.
Und kennt ihr das, wenn man schon beim Rauschen und beim Sweep hört, dass es gar nicht so übel sein kann... So auch hier. Linealgerade isses nicht, aber meine Ohren sind ganz angetan, der tiefe Einsatz des Hochtöners schadet der Auflösung nicht. Und bei meiner moderaten Lautstärke von 80dB war tatsächlich K2 unter 0,3% und K3 gar nicht messbar. Nur im Bereich 4-6khz (im Bereich des Knicks im Datenblatt) klirrt die Kalotte ein wenig rum, aber mit K2 0,7% auch noch erträglich.

Das ist jetzt keine finale Version, bevor ich löte, muss ich noch viel mehr messen, tun und andere drüber hören lassen. Aber soweit mal wieder ein Update.


Angehängte Dateien Thumbnail(s)
                       
   
Zitieren

#52
Kurz und schmerzlos: Das Projekt muss enden. Die folgende Weiche habe ich seit geraumer Zeit und bin damit zufrieden. Die Trennung ist zwar enorm tief, ich kann jedoch kein Problem feststellen. Als dedizierter Leisehörer hab ich zumindest mit Klirr kein Problem. Bei 80dB in 1m sagt mein Mikro K2<0,3%. K3 nicht messbar.
[ATTACH=CONFIG]77103[/ATTACH]

0, 15, 30 und 45° --> Mangels Drehteller für Standlautsprecher mit so enormer Stellfläche... Nur in eine Richtung trotz versetztem Hochtöner. Da ist der Fehler beim Einwinkeln sicher größer als die 2cm....
[ATTACH=CONFIG]77104[/ATTACH]

Bass: Ja, gibt sicherlich gewissenhaftere TMLs... Aber ganz schlecht finde ich es auch wiederum nicht. Bei mir im Raum klappts ganz gut.
[ATTACH=CONFIG]77105[/ATTACH]


Angehängte Dateien Thumbnail(s)
           
Zitieren

#53
Hi Tobi,

ganz ehrlich, wenn es Dir gefällt ist es gut so. Ich denke, die TML Abstimmung wird eh vom Raum aufgefüllt. Den ansteigende Hochton auf Achse finde ich verschmerzbar, das muss zum Grundton passen.
Wenn du bei der Tiefen Trennung Quick&Dirty im Klirr keine Ausreisser hast, ist das sicher auch ok. Das spart einem oft die Phasenprobleme und das ganze Kantengedöns.

Ich finde die sehr smart, WoZi Tauglich und nominell mit guter Hardware bestückt - find ich gut :prost:
Viele Grüße, Thomas

Es ist genug, wenn es genug ist.

Zitieren

#54
Moin Tobi,

sehr schön! Und vielen Dank, dass Du das Ergebnis Deiner Entwicklung im Thread nochmal zusammengefasst hast. :thumbup:

Grüße,
Christoph
Zitieren

#55
Danke euch beiden für eure positiven Rückmeldungen.

Danke Thomas, für das Erwähnen des Hochtonanstiegs. Nachdem ich heute meine Nachbarn habe abreisen sehen, habe ich sie mal auf höchstmöglicher Lautstärke laufen lassen. In dem Fall (oder in einem schlechter bedämpften Raum) könnte es tatsächlich oben rum etwas harsch sein. Wenn auch die Auflösung der Kalotte echt beachtlich ist. Ohne das jetzt noch mal komplett umzuschmeißen, überlege ich einen Hochtonschalter in der Weiche zu integrieren. Wäre mit zwei Bauteilen begradigt:
[ATTACH=CONFIG]77109[/ATTACH]
War jetzt doch noch ein wertvoller Impuls.

Zitat:ganz ehrlich, wenn es Dir gefällt ist es gut so.
Zu 100% würde ich das nicht unterschreiben, aber wenn man diesen Punkt erreicht, wäre das Hobby ja auch irgendwie abgeschlossen. Daher...
Zum Hochton steht ja genug im Thread, aber meine Meinung zum TMT könnte vielleicht für den ein oder anderen interessant sein.
Verbaut ist der SB Acoustics SB15MFC35-4. In meiner Viisab werkelt der SB17CAC35-4. Damals kosteten MFC und CAC Serie das selbe. Mittlerweile sind die CACs ne ganze Ecke teurer als die MFCs. Ich meine, dass die CAC Serie doch noch mal deutlich eine Schippe Detailreichtum und Präzision drauflegt. Den Eindruck hatte ich bereits schon einmal, als ich im direkten Vergleich meine Viisab gegen eine SB18 von ADW gehört habe, wo dann CAC und MFC in gleicher Größe und sehr ähnlichen Volumen (beide BR) konkurrierten. Daher würde ich, würde ich den Lautsprecher neu auflegen, einen NBAC oder CAC verwenden.


Angehängte Dateien Thumbnail(s)
   
Zitieren

#56
Hallo,
wholefish schrieb:aber meine Meinung zum TMT könnte vielleicht für den ein oder anderen interessant sein.
Verbaut ist der SB Acoustics SB15MFC35-4.
Ja stimmt, ich lese hier auch interessiert mit, auch weil ich die SB15MFC35-4 auch schon mal verbaut hatte. Ich konnte diese im Vergleich zu den SB17NRXC35-8 hören. Die SB15MFC sind im Mittelton deutlich besser und ich hatte die deswegen auch viel höher getrennt. Die SB17 sind im Bass und Grundton druckvoller
Ich mag die SB Acoustics Chassis, zumindest die unteren Serien haben ein gutes Preisleistungsverhältnis, wie ich finde. Die SB17CAC35-8 warten bei mir auch noch auf den Einsatz.Smile

Gruß
Werner
Zitieren



Möglicherweise verwandte Themen…
Thema Verfasser Antworten Ansichten Letzter Beitrag
  Edelstoff MkIII | Seas 27TBCD/GB-DXT | SB Acoustics SB15NBAC30-4 kwesi 79 32.685 30.12.2023, 15:22
Letzter Beitrag: Sathim
  "Schnuckelchen" | Bliesma T25A-6 | Kartesian Mid120_vHE | SB Acoustics Satori WO24P-4 kwesi 138 45.794 30.07.2023, 11:31
Letzter Beitrag: kwesi
  Sbax - Kef Q100 Coax mit 2x oder 3x SB Acoustics SB17NBAC35-8 DesLumos 13 5.911 12.06.2018, 16:03
Letzter Beitrag: albondiga
  SB Acoustics - kleiner Standlautsprecher boarder 12 6.115 13.07.2016, 21:37
Letzter Beitrag: DemonCleaner
  BF45 Transmissionline plus Mini-SUB SNT 11 10.701 18.06.2015, 22:44
Letzter Beitrag: kammerjaeger1
  Transmissionline mit Schalldämpfer スピーカ 1 2.124 31.07.2014, 14:35
Letzter Beitrag: Chaomaniac
  Transmissionline oder Bassreflex mit W4 1337SA loki 9 5.269 20.06.2014, 17:38
Letzter Beitrag: newmir
  Transmissionline für Focal 10V1 ? impact 2 2.443 12.05.2014, 00:40
Letzter Beitrag: impact
  Harwood Acoustics AM25 AMT Bertramxxl 5 7.155 17.11.2011, 12:23
Letzter Beitrag: Bertramxxl

Gehe zu:


Benutzer, die gerade dieses Thema anschauen:
1 Gast/Gäste

Deutsche Übersetzung: MyBB.de, Powered by MyBB, © 2002-2026 Melroy van den Berg.