24.03.2017, 09:51
Moin,
da wohl im Thread Erfahrungen mit Hypex nicht mehr so viele reinschauen mach ich mal ein neues Thema auf.
Worum geht es:
Ich möchte gern ein DC Erkennung mit Ausgang für Hypex SMPS 1200 DC Error haben.
Hier der Text aus dem Hypex Datenblatt https://www.hypex.nl/documenten/download/878
5.3 DC-Error
In the event of a critical failure occurring in the connected amplifier, the SMPS1200 needs to be switched off
rapidly. The SMPS1200 provides a single DC Error Input designated for UcD OEM/NCore series amplifiers. The
DC Error Input is latched and will not auto-recover. To reset the DC Error the module must be disconnected
from mains for at least 1 minute to allow the primary capacitors to drain.
Note: this input is incompatible with UcD180HG and UcD400HG modules.
No error condition Use open collector - - - Vdc
1)
DC Error Pull pin to Gnd - Gnd - Vdc
1), 2)
Note 1: DC-Error must be pulled to ground to activate. Hypex amplifier modules use open collector output
(DC-Error pin) to achieve this.
Note 2: The current (A) can be calculated as follows: (V aux – 1.2) / 1000
Ich werde 5 UCD180HGHxR an dem Hypex SMPS1200A180 Vcc +/-46 V Vaux reg. 12Vdc verwenden.
Das SMPS wird über den Hypex Softstart angeschlossen dieser wiederum über ein 12V Trigger Signal an einem Relais die 230V freischaltet.
Die 12Vdc stellt ein MW 12V 1,2A zur Verfügung.
Zum Verständnis meine Kette 1. Marantz SR7010 mit 12V Trigger out -- 8 Kanal Symmetrierverstärker an den Pre out für 7.1 Kanälen vom SR7010 hier ist auch das MW 12V1,2A verbaut für weiter Trigger Out. und interne Signalrelais (Popoff) --1x Subwoofer PSC2.400 (14dBU) mit Trigger und 5x UCD180HGHxR am SMPS1200+Softstart über Trigger weiter Planung noch 2x UCD180 am SMPS400-180 das DC error 2x schon bereitstellt.
Diverse Schutzschaltungen beinhalten den UPC1237 der wohl bis 60V VCC verwendbar ist.
Nun habe ich mir diverse Schaltbilder und das Datenblatt etliche mal angeschaut und bin immer noch unsicher was der eigentlich macht.
Da der DC Error Ausgang vom SMPS wohl auf GND geschaltet werden soll um ihn zu aktivieren sollte der UPC1237 ohne Delay starten. Da er 2 Delay Einstellungen 1x Pin 7 On mute hier also ohne Elko betreiben und Pin 4 der wohl zu Pin 7 vergleicht ?
Da an Pin4 hier AC gleichgerichtet wird, kann ich wohl auch mit DC reingehen ? 12V (Trigger) und auf die erforderliche Spannung reduzieren und wenn die 12V nicht mehr anliegen schaltet Pin 6
(Frage da 12V Trigger nicht das gleiche GND wie SMPS hat muss ich hier was machen wegen Verschleppung Geräusche)
So nun zu Pin 6 was macht der ? Zwischen GND und offen ? oder GND und Pin 8 ?
Ich habe mich mal auf diese Schaltung bezogen
![[Bild: prot_sch.png]](http://4.bp.blogspot.com/-FHqJvuHd3uk/T18lkZDEMWI/AAAAAAAAAPY/Bz1OC0KMMQk/s1600/prot_sch.png)
und versucht mit meinen geringen Kenntnissen in Technischen Englisch und Elektronik, es kompatibel für den DC Error Ausgang vom Hypex SMPS zu machen und möchte gern wissen ob es funktioniert oder nicht.
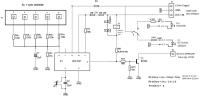
Hier meine Version wobei ich davon ausgehe das wenn Pn2 mehr als 2V DC bekommt Pin 6 auf Pin8 schaltet und es unerheblich ist für Pin 6 ob Pin7 und 8 später beschaltet werden als Pin4, da 7 und 8 über Softstart SMPS gespeist werden.
![[Bild: attachment.php?attachmentid=13586&stc=1&d=1490343617]](http://www.diy-hifi-forum.eu/forum/attachment.php?attachmentid=13586&stc=1&d=1490343617)
Ich hoffe hier lesen mehr und können mir helfen.
Gruß Stefan
da wohl im Thread Erfahrungen mit Hypex nicht mehr so viele reinschauen mach ich mal ein neues Thema auf.
Worum geht es:
Ich möchte gern ein DC Erkennung mit Ausgang für Hypex SMPS 1200 DC Error haben.
Hier der Text aus dem Hypex Datenblatt https://www.hypex.nl/documenten/download/878
5.3 DC-Error
In the event of a critical failure occurring in the connected amplifier, the SMPS1200 needs to be switched off
rapidly. The SMPS1200 provides a single DC Error Input designated for UcD OEM/NCore series amplifiers. The
DC Error Input is latched and will not auto-recover. To reset the DC Error the module must be disconnected
from mains for at least 1 minute to allow the primary capacitors to drain.
Note: this input is incompatible with UcD180HG and UcD400HG modules.
No error condition Use open collector - - - Vdc
1)
DC Error Pull pin to Gnd - Gnd - Vdc
1), 2)
Note 1: DC-Error must be pulled to ground to activate. Hypex amplifier modules use open collector output
(DC-Error pin) to achieve this.
Note 2: The current (A) can be calculated as follows: (V aux – 1.2) / 1000
Ich werde 5 UCD180HGHxR an dem Hypex SMPS1200A180 Vcc +/-46 V Vaux reg. 12Vdc verwenden.
Das SMPS wird über den Hypex Softstart angeschlossen dieser wiederum über ein 12V Trigger Signal an einem Relais die 230V freischaltet.
Die 12Vdc stellt ein MW 12V 1,2A zur Verfügung.
Zum Verständnis meine Kette 1. Marantz SR7010 mit 12V Trigger out -- 8 Kanal Symmetrierverstärker an den Pre out für 7.1 Kanälen vom SR7010 hier ist auch das MW 12V1,2A verbaut für weiter Trigger Out. und interne Signalrelais (Popoff) --1x Subwoofer PSC2.400 (14dBU) mit Trigger und 5x UCD180HGHxR am SMPS1200+Softstart über Trigger weiter Planung noch 2x UCD180 am SMPS400-180 das DC error 2x schon bereitstellt.
Diverse Schutzschaltungen beinhalten den UPC1237 der wohl bis 60V VCC verwendbar ist.
Nun habe ich mir diverse Schaltbilder und das Datenblatt etliche mal angeschaut und bin immer noch unsicher was der eigentlich macht.
Da der DC Error Ausgang vom SMPS wohl auf GND geschaltet werden soll um ihn zu aktivieren sollte der UPC1237 ohne Delay starten. Da er 2 Delay Einstellungen 1x Pin 7 On mute hier also ohne Elko betreiben und Pin 4 der wohl zu Pin 7 vergleicht ?
Da an Pin4 hier AC gleichgerichtet wird, kann ich wohl auch mit DC reingehen ? 12V (Trigger) und auf die erforderliche Spannung reduzieren und wenn die 12V nicht mehr anliegen schaltet Pin 6
(Frage da 12V Trigger nicht das gleiche GND wie SMPS hat muss ich hier was machen wegen Verschleppung Geräusche)
So nun zu Pin 6 was macht der ? Zwischen GND und offen ? oder GND und Pin 8 ?
Ich habe mich mal auf diese Schaltung bezogen
![[Bild: prot_sch.png]](http://4.bp.blogspot.com/-FHqJvuHd3uk/T18lkZDEMWI/AAAAAAAAAPY/Bz1OC0KMMQk/s1600/prot_sch.png)
und versucht mit meinen geringen Kenntnissen in Technischen Englisch und Elektronik, es kompatibel für den DC Error Ausgang vom Hypex SMPS zu machen und möchte gern wissen ob es funktioniert oder nicht.
Hier meine Version wobei ich davon ausgehe das wenn Pn2 mehr als 2V DC bekommt Pin 6 auf Pin8 schaltet und es unerheblich ist für Pin 6 ob Pin7 und 8 später beschaltet werden als Pin4, da 7 und 8 über Softstart SMPS gespeist werden.
Ich hoffe hier lesen mehr und können mir helfen.
Gruß Stefan


![[Bild: transistor-npn-pnp.jpg]](http://img-europe.electrocomponents.com/euro/img/site/campaigns/iz/transistor-npn-pnp.jpg)
![[Bild: transistor-sensor-1.jpg]](http://img-europe.electrocomponents.com/euro/img/site/campaigns/iz/transistor-sensor-1.jpg)