13.10.2019, 23:44
Hallo,
nach langer Pause bin ich auch mal wieder hier aktiv. Vor einigen Jahren (2010-2012) hatte ich mit DRC (BruteFIR) rumexperimentiert. Dafür brauchte ich als erstes ein Messmikro. Durch Zufall ist mir aufgefallen, dass man die WM-52BT Kapseln ähnlich wie beim WM-61 Linkwitz Mod als Source Folger betreiben kann. Foto von der Kapsel und den Anschlüssen:[ATTACH=CONFIG]51065[/ATTACH]
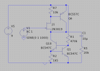
Hier die ursprüngliche Schaltung, möglichst genau aus dem Gedächtnis rekonstruiert: [ATTACH=CONFIG]51066[/ATTACH] Ca. 400µA Gesamtruhestrom, der 9V Block hält _ewig_. An längeren Kabeln (Kapazität) oder nieder impedanterer Eingangsstufe, muss entsprechend der Strom durch R2 erhöht werden.
Der NJFET ist irgendeiner aus LTSpice, da sich zu dem in der Kapsel verwendeten FET weder irgendwo ein Spice Modell, geschweige denn ein Datenblatt finden lässt. Bei der Schaltung liegt Source in etwa bei 3,25V, nicht gerade mittig wie gewollt, aber genug um die meisten 08/15 PC Audio Interfaces zu übersteuern.
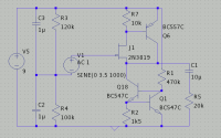
Morgen geht's dann an folgende Schaltung und zwar den Massebezug des JFET etwas anzuheben um die Schaltung gleichmäßig übersteuern zu können (ich bin mit so was manchmal Perfektionist...): [ATTACH=CONFIG]51067[/ATTACH]
C2 und C3 sind dafür da, damit ich mir nicht unnötiges Widerstandsrauschen über den Spannungsteiler hole. Evtl. ist das auch nur Paranoia und ich teste es am Besten mal mit und ohne C2 und C3.
So bald das alles fertig und in einem ansprechenden Gehäuse ist, überlege ich mir natürlich die Kalibrierung bei HSB.
Sinn und Zweck des Ganzen ist, neben der Messerei, den Klirr der bedingt durch die Beschaltung am Drain entsteht, zu verringern, um evtl. die Kapseln - erst mal an Pollin-Opfer-Chassis - zu Membranregelungszwecken einsetzen zu können.
nach langer Pause bin ich auch mal wieder hier aktiv. Vor einigen Jahren (2010-2012) hatte ich mit DRC (BruteFIR) rumexperimentiert. Dafür brauchte ich als erstes ein Messmikro. Durch Zufall ist mir aufgefallen, dass man die WM-52BT Kapseln ähnlich wie beim WM-61 Linkwitz Mod als Source Folger betreiben kann. Foto von der Kapsel und den Anschlüssen:[ATTACH=CONFIG]51065[/ATTACH]
Hier die ursprüngliche Schaltung, möglichst genau aus dem Gedächtnis rekonstruiert: [ATTACH=CONFIG]51066[/ATTACH] Ca. 400µA Gesamtruhestrom, der 9V Block hält _ewig_. An längeren Kabeln (Kapazität) oder nieder impedanterer Eingangsstufe, muss entsprechend der Strom durch R2 erhöht werden.
Der NJFET ist irgendeiner aus LTSpice, da sich zu dem in der Kapsel verwendeten FET weder irgendwo ein Spice Modell, geschweige denn ein Datenblatt finden lässt. Bei der Schaltung liegt Source in etwa bei 3,25V, nicht gerade mittig wie gewollt, aber genug um die meisten 08/15 PC Audio Interfaces zu übersteuern.
Morgen geht's dann an folgende Schaltung und zwar den Massebezug des JFET etwas anzuheben um die Schaltung gleichmäßig übersteuern zu können (ich bin mit so was manchmal Perfektionist...): [ATTACH=CONFIG]51067[/ATTACH]
C2 und C3 sind dafür da, damit ich mir nicht unnötiges Widerstandsrauschen über den Spannungsteiler hole. Evtl. ist das auch nur Paranoia und ich teste es am Besten mal mit und ohne C2 und C3.
So bald das alles fertig und in einem ansprechenden Gehäuse ist, überlege ich mir natürlich die Kalibrierung bei HSB.

Sinn und Zweck des Ganzen ist, neben der Messerei, den Klirr der bedingt durch die Beschaltung am Drain entsteht, zu verringern, um evtl. die Kapseln - erst mal an Pollin-Opfer-Chassis - zu Membranregelungszwecken einsetzen zu können.


