Themabewertung:
  • 0 Bewertung(en) - 0 im Durchschnitt
  • 1
  • 2
  • 3
  • 4
  • 5
Hilfe zu meinen TA3020 amps (Connex V2a und V2b)
#1
Hallo.
Ich habe 2 Fragen zu meinen alten Connex TA3020 V2a und V2b boards und hoffe, dass sich von euch jemand auskennt.
Die amps liefen / laufen, ich will aber auf Brückenmodus gehen und habe mir in dem Zuge mal die board angeguckt / ausgebaut.

1:
Ein board hat an der Unterseite einen verschmorten SMD Kondensator gehabt. Ich habe den dann mal mit Fingernagel berührt, und da bröselte er mir auch schon entgegen.
[Bild: &thumbnail=1]

Wenn ich den ersetze, wie finde ich heraus, was ich nachkaufen muss ?
Der C ist nicht mit einer Nummer versehen.
Im Schaltplan finde ich den nicht. Der müsste ja in unmittelbarer Nähe zum C19 verortet sein, oder ?

http://connexelectronic.com/wp…o_Amplifier_Module_v2.pdf


Im Vergleich mal das intakte V2b board.
[Bild: &thumbnail=1]

Wenn ich das Bauteil nachgekauft bekäme, hab ich ne Chance das mit ruhigen Händen und einem normalen feinen Lötkolben einzusetzen oder keine Chance ?
Gruß, Michael
Zitieren

#2
Frage 2:

Gainfaktor.
Die beiden Platinen haben einen anderen gain.
(So ca. 8dB Unterschied am Mikro wenn ich die beiden bei Lautsprecher messungen nutze.)
War bislang egal, da ein Amp sub, ein Amp midbass.
Ich würde jetzt aber gerne beide an den subs nutzen (gebrückt) und dann auf den selben gain bringen.
Also am besten den leiseren auf das Niveau des empfindlicheren.

Ich habe das im PDF auch gefunden, welche Widerstände da ggf getauscht werden müssen.

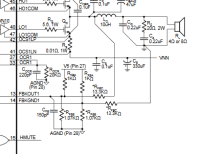
Aber ich verstehe das A left/right noch nicht.
[Bild: &thumbnail=1]

R19 entspricht doch R18 auf der anderen Seite, oder nicht ?

Und entsprechen nicht R5/15 auf der anderen Seite R6/16
Die im Datenblatt angegebenen Werte für R19 stimmen auch nciht zu dem, was meine boards drauf haben.


[Bild: &thumbnail=1]



Was muss ich denn tauschen, um beide auf den selben gain zu bekommen ?
Ich bringe meine boards noch nicht mit der Beschreibung im pdf übereinander.
Gruß, Michael
Zitieren

#3
Hi,
ich habe die Fa Connex als sehr hilfsbereit kennengelernt. Hast Du mal daran gedacht eine Mail zu schicken und Dein Anliegen zu schildern ? Zum Bauteil können die auch was sagen. Sonst ist eher raten angesagt...
Hier wird nix gewußt...
Zitieren

#4
Zum Löten...geht schon. Feine Spitze und das Bauteil eher schieben als hochreißen. sonst kommt die Leiterbahn uU mit hoch.
Beim einlöten erst die Stelle glätten. Mit Entlötlitze oder feiner Kupferlitze...Dann Bauteil ausrichten mit Plasikpinzette ..Zahnstocher oder Ähnlich. Eine Seite fix anlöten. Temperatur so, dass grad das Lötzinn fließt. Nicht zu lange das Bauteil erwärmen...
Hier wird nix gewußt...
Zitieren

#5
Hallo.
Ja, ich hatte connex vor knapp 2 Wochen angeschrieben.
Es kommt aber leider keine Antwort.
Gruß, Michael
Zitieren

#6
Kenn ich so nicht..schade
Hier wird nix gewußt...
Zitieren

#7
Ich würde davon ausgehen, dass die Bauteile auf den Platinen-Seiten gleich sind. Nur kann man schlecht in der Schaltung messen.
Hier wird nix gewußt...
Zitieren

#8
Kannst du mal Bilder posten, beide Seiten als Vollansicht und dann nochmal die Stelle, wo der Kondensator fehlt?

Meine erste Vermutung wäre, dass es 100 nF sind, die werden gerne großzügig aufs Board "geworfen", um minimale Spitzen im Energieverbrauch bei ICs abzupuffern.

Funktioniert der Verstärker denn noch?
Zitieren

#9
Ich habe connex gerade nochmal angeschrieben.

Ja, ich hatte auch schon überlegt, den C auf der anderen Seite auszulöten und zu messen.

Die Verstärker waren bis jetzt im Betrieb.
Ich habe dann die Platinen ausgebaut, um die auf Brückenbetrieb umzubauen.
Beim Ausbau habe ich dann den Schmauch um den C gesehen. Und mal mit dem Finger dran geknibbelt. Dabei bröselte der C mir in Pulverform entgegen.

Seit dem habe ich den Amp nicht wieder angeschlossen.

Anbei Top/Bottom



Der C sitzt räumlich unterhalb der C12 / C16 (welche am dem Ausgang sitzen)
Der kapuute C an der Unterseite liegt nach Leiterbanh an dem Sieb C an und an C19 und R22.
Also im V- Zweig.

Der andere Kontakt scheint mir auf die Oberseite zu gehen. Das kann ich abernicht sehen.


Aber ich kann die Schaltung nicht wirklich lesen, wie man merkt.


Angehängte Dateien Thumbnail(s)
       
Gruß, Michael
Zitieren

#10
Spatz schrieb:Funktioniert der Verstärker denn noch?


Ich werd morgen mal die Platine wieder einbauen und einen alten autsprecher dranhängen, um das zu testen.

So verschmort, wie der C war, würde ich fast sagen, das Ding lief schon länger mit dem kaputten C, ohne dass ich es gemerkt habe.
Gruß, Michael
Zitieren

#11
Die fraglichen Cs scheinen am einen Ende auf Masse zu liegen. Hast du ein Multimeter und kannst mal durchklingeln, woran das andere Ende angeschlossen ist?
Zitieren

#12
Unten liegen die nicht auf Masse.
Man sieht das schlecht, aber der eine ist imho eindeutig in V+, der andere in V-
Das ist die Leiterbahnen zu den großen Siebelkos jeweils.
Kann man auch an Hand R3 und C2 zuordnen.

An die Gegenseite der Platine, wo der andere Anschluss dran hängt, komme ich mit Multi und Messspitze nicht. Sitzen oben Cs drüber.


Ich löte gleich den intakten C aus und mess die Kapazität mit dem Multi.


Angehängte Dateien Thumbnail(s)
       
Gruß, Michael
Zitieren

#13
Oh, falschen com drin gehabt.

Es sind 100nF.
Gruß, Michael
Zitieren

#14
Spatz schrieb:Meine erste Vermutung wäre, dass es 100 nF sind, die werden gerne großzügig aufs Board "geworfen", um minimale Spitzen im Energieverbrauch bei ICs abzupuffern.


Du lagst also goldrichtig. Ich bestell einfach neu und setz die ein.
Gruß, Michael
Zitieren

#15
Welche Widerstände ich jetzt für die Anpassung des gains genau wechsel, habe ich leider noch nicht verstanden.

"right R19/R40" und "left R16/R39" macht für mich nach Schaltbild keinen Sinn.
Hier mal R 16 und R 19 markiert.
Ist das seltsam oder bin ich einfach nur zu blöd ?

[Bild: &thumbnail=1]
Gruß, Michael
Zitieren

#16
Michael,
die Bezeichnungen passen nicht.
In dem China-Schaltplan sind die Leitungen mit den gleichen roten Beschriftungen untereinander verbunden.

Schau mal in das Datenbaltt von Tripath.
z.B.: hier:
https://www.alldatasheet.com/datasheet-p...A3020.html

Ausschnitt:
[ATTACH=CONFIG]56474[/ATTACH]

Ich halte die beiden 13,3kOhm-Widerstände unten rechts für die Verstärkungsbestimmenden.
Nagel mich aber nicht fest, ich habe das Datenblatt nicht von vorn bis hinten gelesen und verstanden!


Gruß

Thomas


Angehängte Dateien Thumbnail(s)
   
Zitieren

#17
Hi Thomas.
Danke schonmal für die Bestätigung, dass Nummerierung im Text und Schaltplan nicht zusammen passen.
Ich werde mir mal die Tripath Datenblätter zu Gemüte führen.
Gruß, Michael
Zitieren

#18
Ich habe jetzt mal ins Datenblatt geschaut.
Ich dachte ich würde nur Bahnhof verstehen, aber ich glaube fast, ich konnte die Widerstände für den gain zuordnen.

Einmal Avinput und einmal Avmodulator.
Wobei Connex den Modulator unangetastet lässt in der Beschreibung und als fixen Faktor 15 setzt.

[ATTACH=CONFIG]56475[/ATTACH][ATTACH=CONFIG]56476[/ATTACH][ATTACH=CONFIG]56477[/ATTACH]


Da connex nur an der input stage dreht, lasse ich den Modulator Anteil mal aussen vor.

Input stage im detail im nächsten post....


Angehängte Dateien Thumbnail(s)
           
Gruß, Michael
Zitieren

#19
So, also Connex schreibt ja eindeutig von der input stage, wenn man selber den gain ändern will.
(Der Faktor des Modulators ist fix mit 15 in der Connex Beschreibung.)


Das müssten dann bei Connex R20 / R44 sein.

Meines Erachtens geht es also um den Autausch von R20 (respektive R23).
Kann das jemand bestätigen ?


[ATTACH=CONFIG]56479[/ATTACH][ATTACH=CONFIG]56478[/ATTACH]

[ATTACH=CONFIG]56480[/ATTACH]


Angehängte Dateien Thumbnail(s)
           
Gruß, Michael
Zitieren

#20
Michael,
du liegst richtig.
Im Schaltplan von #19 sind für die Verstärkung im Eingang die Widerstände
R20 / R23 mit 20kOhm und
R44 / R43 mit 51kOhm
zuständig.

Gruß
Thomas
Zitieren



Möglicherweise verwandte Themen…
Thema Verfasser Antworten Ansichten Letzter Beitrag
  Lautsprecherschutz Connex V2 Ta 3029 LotharW 9 4.269 18.10.2024, 16:19
Letzter Beitrag: Kleinhorn
  Icepower 125 Hilfe speakermaker 92 34.656 14.02.2021, 10:42
Letzter Beitrag: Kleinhorn
  Einschaltautomatik, Trigger newbi braucht hilfe Ralle B 14 42.084 23.04.2020, 09:20
Letzter Beitrag: Ralle B
  Hilfe bei Hypex NC502MP Monoamp generationxxl 74 49.560 21.05.2019, 09:55
Letzter Beitrag: Wastler
  Hilfe beim Röhrenverstärker-Bau (mit EL34) benötigt EdenCerberus 53 65.202 23.03.2019, 18:34
Letzter Beitrag: KlaRa
  Baubericht Connex Electronic CXD 500 SMPS2000RxE 6 Kanalendstufe georg.b 14 13.869 05.08.2015, 16:07
Letzter Beitrag: georg.b
  wer Lust auf EL34 , EL 84 SE Amps hat dieterschneider 6 14.082 14.02.2010, 09:17
Letzter Beitrag: dieterschneider
  Interessante Kits für Chip-Amps schrottie 1 4.766 26.08.2009, 12:02
Letzter Beitrag: Dazydee
  wer lust hat T-Amps zu bauen dieterschneider 21 12.724 21.02.2009, 21:52
Letzter Beitrag: dieterschneider

Gehe zu:


Benutzer, die gerade dieses Thema anschauen:
1 Gast/Gäste

Deutsche Übersetzung: MyBB.de, Powered by MyBB, © 2002-2026 Melroy van den Berg.