Themabewertung:
  • 0 Bewertung(en) - 0 im Durchschnitt
  • 1
  • 2
  • 3
  • 4
  • 5
Kondensatorenerneuerung Heco Interior 430 S
#1
Hallo werte Weichenratgeber,

mir ist da geschenkweise ein Paar Heco Interior 430 S "zugelaufen".

Nach ein paar Wochen des Anhörens finde ich die für meine Zweitanlage mit dem MusicHall Trio Receiver als durchaus geeignet. Ein paar kleine Anpassungen per DEQX bilden Bühnenabbildungs- und Moden-i-Tüpfelchen Wink.

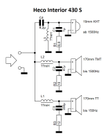
Ich hab' mir die Weiche angesehen:

[ATTACH=CONFIG]56562[/ATTACH] [ATTACH=CONFIG]56563[/ATTACH]

Ich frage mich nun ob es nicht besser wäre die Elkos zu erneuern bzw. wo möglich durch Folien zu ersetzen.

Meine Überlegungen:
1. Der HT Kondensator im Signalweg könnte doch eine MKT Folie werden (z.B. Visaton MKT 8,2µF).
2. Die Elkos in den Impedanzanpassungen könnte man wieder mit TF Ekos (Beispiel) erneuern oder auch durch Folien ersetzen (z.B. wegen der Lebensdauer)

Ich habe die Elkos nicht nachgemessen, sie scheinen zumindest laut (unkorrigiertem) akustischem Frequenzgang (lässt sich nicht stärker glätten Wink) aber noch zu funktionieren:

[ATTACH=CONFIG]56564[/ATTACH]

Danke schonmal für Euren Rat.


Angehängte Dateien Thumbnail(s)
           
Beste Grüße,
Winfried

PS: "Nur die eigene Erfahrung hat den Vorzug völliger Gewissheit" (Arthur Schopenhauer)
Zitieren

#2
Ich sehe das immer so: Die Kosten für den Tausch sind gering. Die Gewinnaussichten mau. Da überlegt man nicht lange, entweder machen oder ad acta legen.
Zitieren

#3
Moin Winfried,
hau rein und ändere, was du willst.Smile
Vor den Hochtöner gehört ein MKP, die Elkos würde ich auslöten und messen und durch neue oder MKTs ersetzen.
Erneuere die Leitungen, meistens fällt die Isolierung sowieso ab.
Lausche nicht den Bedenkenträgern, die bei solchen Änderungen von einer neuen notwendigen Weichenabstimmung schreiben. Meine Erfahrungen bei solchen Maßnahmen waren in den letzten 50 JahrenRolleyes immer positiv.
Vielleicht ersetzt du auch eventuell den Glockenkern.
Der Hinweis auf die Kosten ist unsinnig, wenn es danach geht, sollten wir unser Hobby in die Tonne kloppen und das Forum könnte schließen.
Genieße den Tag!
Jrooß Kalle
Zitieren

#4
Messungen sehen doch gut aus...never change a running system!

[QUOTE] Weiterhin kann man natürlich die Innenverkabelung erneuern oder im Hochtonzweig die Elkos durch MKT-Kondensatoren ersetzen, jedoch lassen sich diese Änderungen wirklich nur im direkten Vergleich mit einer nicht umgebauten BR 25 nachweisen, und selbst dann sind eher die Fertigungstoleranzen der Lautsprecher, als die Überarbeitung der Box entscheidend für die Differenzen im Klang. [/QUOTE]

Quelle: br25et.html
Zitieren

#5
Moin Christoph,
es wird in rennenden modernen Systemen so viel Mist verbaut, es ist kaum zu glauben .... in alten natürlich auch.
Da werden superaufwendige teuere Chassis verbaut, in den Weichen findet man dann Mickerspulen und "riesige" Elkos, die nur fingerdick sind und aussehen, als wären sie von irgendwelchen Basartischen gefallen.
Man sehe sich nur mal die Visatonweichen und die vertriebenden Weichenbauteile an, bei dem verbauten Gammelzeugs fällt mir da wirklich nichts mehr zu ein. Vor einen TI100 z.B. einen MKT als Hochpass einzusetzen, empfinde ich als ausgesprochen unpassend, oder vor einem KR 25 SC einen BilligMKP.
Es gibt da ganz ohne Voodoo viel zu tun.
Und ja, man kann den Unterschied deutlich hören.
Jrooß Kalle
Zitieren

#6
ich bin da bei kalle: machen.

vor ~20jahren hatte ich eines tages die kondensatoren in einem paar LS ebenfalls mittels MKT gepimpt. es waren die LS meiner exfreundin (ich meine, es waren canton gle 50). sie kam am abend zurück und fragte mich, weshalb die LS besser klingen als am tag zuvor.
:engel:
"Wer die Wahrheit sagt, braucht ein schnelles Pferd" (chinesisches Sprichwort)

grüße,
martin
Zitieren

#7
ich bin da voll bei fosti, es wäre doch fast so wie wenn man bei einem 40 Jahre alten Opel Kadett neue Bremsbeläge draufmachen würde, natürlich bremst er dann wieder besser, aber der Rest des Autos bleibt trotzdem 40 Jahre alt.

Gruß Timo
Zitieren

#8
Hallo Timo,
jeder darf seine Meinung frei äußern.
Aber Meinung ist noch lange nicht Erfahrung oder Wissen.
Ich habe hier cirka 30 Jahre alte Kinolautsprecher von JBL, mit der eingebauten Serienweiche klingt die Kombi einfach nur schlecht. Du meinst also mit JBL2226 Bässen und 2425 Hochtontreibern lohnt sich der Aufwand für neue Weichen(bauteile) oder gar DSP-Aktivbetrieb nicht. Ich bin da ganz anderer MeinungBig Grin.
Off Topic,
ich hoffe, du hast keinen Führerschein und auch kein Auto, ansonsten muss man bei deiner Einstellung zu Fahrsicherheit einen weiten Bogen um dich machen.
Jrooß Kalle
Zitieren

#9
Na Leutchen... Da habe ich ja ungewollt ein Faß aufgemacht Rolleyes Wink Big Grin

Ich danke für allen so engagierten Ratgebern! :prost:

- Die Hecos sehen immernoch fast wie neu aus

- Die Gummisicken der Membrantreiber sind in Ordnung (keine Brüchigkeitsanzeichen).

- Subjektiv/klanglich sind beide Boxen wirklich sehr ähnlich (z.B. ist die Illusion der mittigen Phantomschallquelle bei "Mono" ist sehr stabil und begrenzt). Bühnenmäßig scheinen sie durchaus in der Lage zur Bühnenbreiten- und tiefenwiedergabe zu sein, das teste ich noch mit CDs.

- Im Hochtonbereich vernehme ich Tendenz zu etwas Schärfe, was aber durchaus vom Chassis kommen kann (hatte das auch mal bei einer B&W Kalotte, wo ein schmalbandiger PEQ auf der Membranresonanz bei 23kHz Abhilfe schaffte).

Eine einigermaßen überschaubare Investition empfinde ich als Teil des Hobbys, ich mache ja sonst immer nur "aktiv" Wink. Die Diskussion über Teilequalität bestärkt mich und dass aus den Lautsprechern keine klanglich ganz anderen werden ist mir natürlich klar...

Eine Sache würde ich gerne etwas genauer verstehen (auch im Sinne der Zweifler Wink):
(Warum) Sollten die Kondensatoren in der Impedanzlinearisierung gleiche Qualität haben (müssen) wie der im Signalweg befindliche? ...sie sind ja nicht im direkten Signalweg und (nur) im Sperrbreich der Filter (zusammen mit dem Widerstand) wirksam :denk:
Beste Grüße,
Winfried

PS: "Nur die eigene Erfahrung hat den Vorzug völliger Gewissheit" (Arthur Schopenhauer)
Zitieren

#10
wgh52 schrieb:- Im Hochtonbereich vernehme ich Tendenz zu etwas Schärfe, was aber durchaus vom Chassis kommen kann (hatte das auch mal bei einer B&W Kalotte, wo ein schmalbandiger PEQ auf der Membranresonanz bei 23kHz Abhilfe schaffte).

Hallo Winfried,
im Hochtonbereich kann eine Höhendämpfung, z.B. durch 0,1 mH, durchaus sinnvoll sein.

wgh52 schrieb:Eine Sache würde ich gerne etwas genauer verstehen (auch im Sinne der Zweifler Wink):
(Warum) Sollten die Kondensatoren in der Impedanzlinearisierung gleiche Qualität haben (müssen) wie der im Signalweg befindliche? ...sie sind ja nicht im direkten Signalweg und (nur) im Sperrbreich der Filter (zusammen mit dem Widerstand) wirksam :denk:

Das wäre interessant, ich setze hier preiswerte MKPs zur Not auch MKTs ein, bei Billiglösungen auch neue geprüfte Elkos.
Elkos sind so eine Sache, ich habe hier Elkos, etwas älter, von "dem" High End Hersteller in D, sie sind mit 100µF gelabelt, haben aber über 200µF ..... Falschauszeichnung kann nicht der Fall sein, denn 200µF waren damals nicht im Programm.
Wenn deine großen Elkos OK sind, würde ich sie lassen. Aber ein I-Kern für den Bass könnte was bringen, dann würde ich auch MKTs oder MKPs kombinieren.
Viel Spaß beim Forschen!

Jrooß Kalle
Zitieren

#11
Kalle schrieb:Moin Christoph,......
Jrooß Kalle
Moin Kalle,
nix wird so heiß gegessen, wie es gekocht wird. Ob MKT, MKP, Elko, Öl-Silber-Mond.....viel entscheidender wäre da wohl die Selektion und bei Elkos ab und an mal den Zustand (Wert) überprüfen.....
Ich habe eh' nur noch 3 passive: Meine RFT BR25e, Magnat Rears und meine zum Center umgebaute MEG ME25.
Der Rest ist aktiv und da kann ich beliebig zwischen Elko und Öl-Silber-Mond tunen Big Grin
Des guten Gewissens wegen würde ich aber auch auf Audyn Cap Q4 setzen....wobei mir auch da alles >=100uF zu teuer ist!
:prost:
Zitieren

#12
Moin, wenn Du sie selber behalten willst, würde ich die Elkos in den Signalwegen genauso tauschen, wie die Glockenkernspulen. Und da Du offenbar auch Meßequipment hast, würde ich mich gleich auch noch der Weiche als solches widmen.
Wäre nicht der erste, sich lohnende Pimp einer Fertigbox.
Die Reihenschaltung aus 1uF und 6,8 Ohm ist ja schon zur Begrenzung der Superhochtons. Wenn Dir da noch zuviel Schärfe ist, würde ich auch damit spielen.
Und die beiden Parallel-Elkos (47u, 330u) einmal durchmessen. Nur tauschen um des Tauschens Willens halte ich für sinnlos, mehr als ihren nominellen Wert erreichen, können neue Elkos auch nicht.
Und die gegen Folien austauschen lohnt imho nicht, die Boxen haben immerhin schon um die 30 Jahre auf'm Buckel.

Edit - wenn Du eh misst, würde ich mir noch die Flanken der beiden TMTs ansehen, Die werden wohl recht flach verlaufen, hier könnte es Verbesserungspotential geben.
Es ist einfacher die Leute zu täuschen,
als sie davon zu überzeugen,
dass sie getäuscht wurden. (Mark Twain)

Audioviele Grüße,
Matthias
Zitieren

#13
Hallo!

Die Boxen bleiben vorläufig bei mir im Wohnzimmer. An der Weiche selbst zu "spielen" hatte ich nicht vor, denn das Weichenverhalten scheint mir angesichts der Messung an sich gut zu sein (vielleicht stelle ich sie mal auf den Drehtisch...). Nachdem ich ja den DEXQ PDC sowieso in der Kette habe, kann ich ja damit "spielen" und iterativ hörend meine Präferenztonalität einstellen. Aber die 8,2µF Audyn Cap Q4 (oder vielleicht Mundorf MCAP 400) würde ich mir wohl "leisten". Die anderen Elkos in den RC Gliedern messe ich erstmal aus und sehe dann weiter.
Beste Grüße,
Winfried

PS: "Nur die eigene Erfahrung hat den Vorzug völliger Gewissheit" (Arthur Schopenhauer)
Zitieren

#14
Musst / sollst Du selber wissen. Die 6dB-Flanke des TTs mag bei ausreichend großer Serienspule zur Addition zum TMT noch funktionieren, aber die Flanke des TMTs zum Hochton hin würde ich mir genauer ansehen. Wenn der TMT keinen ziemlich gutmütigen Rolloff hat, sehe ich da wie gesagt ziemliches Verbesserungspotential (Unterdrückung der Membran-Reso / "Aufbrechen"), zumindest in der Symmetrie der beiden Flanken (TMT / HT).
Bedenke, dass bei solchen Boxen immer die Marge im Vordergrund steht, noch weit vor der Qualität. Und das ist doch genau des DIYlers Spielwiese, oder ? Wink
Es ist einfacher die Leute zu täuschen,
als sie davon zu überzeugen,
dass sie getäuscht wurden. (Mark Twain)

Audioviele Grüße,
Matthias
Zitieren

#15
fosti schrieb:Des guten Gewissens wegen würde ich aber auch auf Audyn Cap Q4 setzen....wobei mir auch da alles >=100uF zu teuer ist!
:prost:

SiehsteBig Grin, geht doch:prost:
Zitieren

#16
Nur macht es imho wenig bis keinen Sinn, eine auf Kostenminimierung getrimmte Weiche samt ihrer dürftigen Topologie(!), die mit höherwertigen Bauteilen auch nicht "un-dürftiger" wird, zu übernehmen und da dann auch noch Geld 'reinzustecken. Wenn schon, dann richtig.
Aber jetzt missioniere ich auch schon, ich hör ja schon auf ... :p

Edit - eines noch. Wenn Dir der Hochton jetzt schon tendenziell zu scharf ist, so wird der einzige Effekt des 8,2uF-Kondensatortausches der sein, dass diese Schärfe noch zunimmt, da Folien einen niedrigeren Durchgangswiderstand aufweisen, als Elkos.
Du packst dann nochmal 0,5 - 1dB auf den Hochtonpegel d'rauf.
Wie gesagt, mein Rat: lass' sie so oder mach's richtig.
Es ist einfacher die Leute zu täuschen,
als sie davon zu überzeugen,
dass sie getäuscht wurden. (Mark Twain)

Audioviele Grüße,
Matthias
Zitieren

#17
Hallo,

die Schärfe könnte auch von einen zu breit strahlenden Hochtöner kommen im Vergleich zu den schon recht großen TMT, der bündelt im Übernahmebereich bestimmt schon sehr stark. Da würde ich mal Winkelmessungen machen.
Ja, alte Elkos kann man mit der Zeit wohl mal tauschen, aber solche Weichen wurden meist mit minimal Aufwand aufgebaut. Ich glaube, eine Anpassung der Weiche, würde 100 mal mehr bringen, als irgendwelche Teile tauschen.

Gruß
Werner
Zitieren

#18
Was mich auch zum Nachdenken bringt ist die Übernahmefrequenz von 1500Hz, HT ohne jegliche Schallführung.
Entweder ist das schon 'n amtlicher HT, er ist ziemlich überfordert oder die Angabe ist schlicht falsch, wobei ein immerhin 8,2uF letzteres durchaus in Frage stellt.

@Werner - :prost:
Es ist einfacher die Leute zu täuschen,
als sie davon zu überzeugen,
dass sie getäuscht wurden. (Mark Twain)

Audioviele Grüße,
Matthias
Zitieren

#19
Hallo,

laut Hifi-Wiki https://www.hifi-wiki.de/index.php/Heco_Interior_430_S ist da eine 19 mm Kalotte verbaut, bei Übernahmefrequenz 1800Hz. Krass, es wundert mich nicht, wenn es scharf klingt.
Zitieren

#20
...mit gerade 'mal 12 dB/Okt. Trennung.
Und da erhofft Ihr Euch von dem Tausch "Elko vs. Folie" einen / "den" Klanggewinn ???

Kalle schrieb:Moin Winfried,
hau rein und ändere, was du willst.Smile
Vor den Hochtöner gehört ein MKP, die Elkos würde ich auslöten und messen und durch neue oder MKTs ersetzen.
Erneuere die Leitungen, meistens fällt die Isolierung sowieso ab.
Lausche nicht den Bedenkenträgern, die bei solchen Änderungen von einer neuen notwendigen Weichenabstimmung schreiben. Meine Erfahrungen bei solchen Maßnahmen waren in den letzten 50 JahrenRolleyes immer positiv.
Vielleicht ersetzt du auch eventuell den Glockenkern.
Der Hinweis auf die Kosten ist unsinnig, wenn es danach geht, sollten wir unser Hobby in die Tonne kloppen und das Forum könnte schließen.
Genieße den Tag!
Jrooß Kalle

Watt haste denn nur in 50 Jahren so gemacht ? Big Grin
Es ist einfacher die Leute zu täuschen,
als sie davon zu überzeugen,
dass sie getäuscht wurden. (Mark Twain)

Audioviele Grüße,
Matthias
Zitieren



Gehe zu:


Benutzer, die gerade dieses Thema anschauen:
1 Gast/Gäste

Deutsche Übersetzung: MyBB.de, Powered by MyBB, © 2002-2026 Melroy van den Berg.