Themabewertung:
  • 0 Bewertung(en) - 0 im Durchschnitt
  • 1
  • 2
  • 3
  • 4
  • 5
Herbst-Winter-Projekt
#1
Hallo zusammen,


als Neuling mit Vattle-Erfahrung wollte ich mir für den Herbst/Winter ein Projekt mit einem etwas größeren Lautsprecher suchen. Er soll für den Wohnzimmerstandard (60 qm) reichen - Musik jeder Art, ein bisschen Fernseh-Heimkino, aber auch mal Partylautstärke. Da Jugend im Hause ist, muss untenrum was gehen Smile


Von der Form her hat mich schon immer dieser Typ angesprochen:

[ATTACH=CONFIG]56887[/ATTACH]


Ist zwar insgesamt aufwendiger, aber wenn man sich mal richtig vermacht, kann man die einzelnen Kistchen auch einzeln neu machen.


Da ich für diesen Gehversuch erstmal finanziell im kleineren Rahmen bleiben wollte, habe ich gedacht, dass ich für die Tieftöner zwei W8-670Z 8 Ohm von Omnes Audio nehme. Mit ca. 70 l für je 2 Stück sollte das im Bassreflex nach dem Enclosure-Tool von VituixCad gut gehen. Hochtöner habe ich noch 2 Peerless XT25SC90-04, die müssen ja auch nicht im Regal verstauben. Mit einem preisgerechten TMT habe ich so meine Schwierigkeiten in der Auswahl - aber einen 5 Zoll Faital Pro SFE100 8 Ohm hätte ich da im Auge.
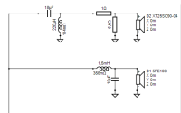
Die Frequenzgänge des TMT und des Hochtöners habe ich mal mit dem SPL-Trace in VituixCad mit Standardfiltern nur zum Test zusammengeschmissen.
[ATTACH=CONFIG]56888[/ATTACH] [ATTACH=CONFIG]56889[/ATTACH]

Ob das dann mit den zwei 8-Zöllern zusammenpasst weiß ich nicht. Vielleicht ein bisschen zu viel Bass? Einen Frequenzgang für die TT habe ich nicht gefunden.


Daher hier die Bitte, ob mal jemand was dazu sagen kann. Ist ja bisher nur eine Überlegung. Nur die Hochtöner sind gesetzt, weil vorhanden.


Vielen Dank schon mal im Voraus und noch einen schönen Sonntag.


Grüße
Olaf


Angehängte Dateien Thumbnail(s)
           
Zitieren

#2
Im Datenblatt zum W8-670Z gibt es einen Frequenz- und einen Impedanzgang zu sehen (Frage an die Runde: deutet so ein Impedanzgang auf Impedanzkontrollmaßnahmen hin? Das sieht oben raus so gerade aus....:denkSmile. Zumindest in der HobbyHifi (Ausgabe 5/16) ist der Treiber wohl auch vermessen worden, aber um die Ausgabe zu finden, müsste ich was länglicher suchen. :o

Wie dem auch sei: die Trennung zum TMT wird zumindest vergleichsweise eher tief sein müssen, was vermutlich auch nicht so problematisch sein wird, weil der Faital ja eher ein Tiefmitteltöner, als ein dedizierter Mitteltöner ist. Wie willst du denn die Trennung zwischen TT und TMT durchführen? Passiv wird das dann halt zumindest ziemlich materialaufwendig.

Die TTs wirst du dann ja wahrscheinlich seriell verschalten, weil der W8-670Z eine ziemlich niedrige Nennimpedanz hat. Oder willst du die insgesamt vier W8-670Z eines Stereopaars aktiv trennen und die TTs dann mit vier Endstufenkanälen betreiben? Ich finde serielle Verschaltungen jetzt nicht so ideal, aber vermutlich nicht so schlimm, wie manchmal kolportiert, wenn denn die TSP nicht zu arg streuen.

Hast du beispielsweise mit WinISD mal ungefähr geprüft, wie zwei der Omnes Audios mit einem TMT wie dem FaitalAudio bzgl. der Pegelfestigkeit bei verschiedenen Trennfrequenzen zueinander passen?

Das sind so ein paar Gedanken, die mir spontan eingefallen sind. Ich hoffe, das ist jetzt nicht zu viel auf einmal. Smile

Viele Grüße,
Michael
Zitieren

#3
olafk schrieb:Er soll für den Wohnzimmerstandard (60 qm) reichen - Musik jeder Art, ein bisschen Fernseh-Heimkino, aber auch mal Partylautstärke. Da Jugend im Hause ist, muss untenrum was gehen Smile

Hallo Olaf,
Wohnzimmerstandard sind eher 20 bis 30m² und keinesfalls 60Rolleyes.
Sorry, bei deinen Vorstellungen sind aber eher pro Kanal mindetens 2x10 Zöller angesagt, sonst geht untenherum gar nichtsSmile.

Jrooß Kalle
Zitieren

#4
Ok, das mit den 60 m² hatte ich überlesen......:eek:

Viele Grüße,
Michael

*edit*:
Wenn dann noch die Begriffe "Jugend im Haus" und "Partylautstärke" auftauchen, wäre ich auch um's Überleben der geplanten Hochtöner besorgt......
Zitieren

#5
Hallo Michael,

erstmal Danke für die Hinweise.

Also mit dem Datenblatt scheine ich mich irgendwie blöd anzustellen. Ich sehe eine Seite mit den TSP und kann sonst nichts dazu finden.
Ja, die TTs wollte ich in Reihe schalten.
Ob aktiv oder passiv ist noch nicht raus. ich habe gerade EqApo mit einer externen 7.1-Soundkarte zum Laufen gebracht. Allerdings ist mir jetzt nicht ganz klar, wie ich in dieser Konfiguration messen soll. Bisher habe ich das passiv mit dem STIC gemacht und damit geht das ja denkbar einfach. Aber das ist eine andere Baustelle. Wenn ich es so hinbekäme, wäre das eine viel bessere Lösung. Verstärker habe ich genug Smile

Außer dem, was ich beschrieben habe und der kleinen 3D-Spielerei habe ich noch nichts weiter. Den Hinweis auf WinISD werde ich mir mal vornehmen.

Oh, gerade noch nächsten Beitrag gelesen. Danke Kalle.

2 x 10 Zoll? Daran soll es nicht liegen. Allerdings will ich mit dem Erstlingsprojekt preiswert bleiben. hast Du einen Vorschlag?

Grüße
Olaf
Zitieren

#6
Nochmal zu den 60 qm. Da die Aufstellung im Raum nicht in die Längsrichtung, sondern quer dazu geht, sind es eigentlich nur 30 ... 40 qm zu beschallende Fläche (also ca. 2/3 des Raums).

Grüße
Olaf
Zitieren

#7
Es ist vielleicht ein bisschen schwierig, als Erstlingsprojekt, das möglichst preiswert sein soll, gleich einen Lautsprecher zu entwickeln, der solche Anforderungen erfüllen soll.

Ich würde mich da vielleicht auch mal im PA-Bereich umsehen, da gibt's mehr HIFI-taugliches, als man denkt. Smile

Mir scheint auch, dass es leichter ist, geeignete 12-Zöller zu finden, die preiswert sind, als entsprechende 10-Zöller. Als 10-Zöller gefällt mir für Dreiweger dem Papier nach der Sica 10 S 3 CP sehr gut, der kostet halt aber wieder gleich 150,- €.

Und wie angedeutet würde ich bei den Anforderungen und dieser Raumgröße vielleicht auch die HT-Lösung überdenken, auch wenn da Hochtöner schon vorhanden sind. Mir sind im Party-Einsatz einfach schon zu viele HTs gestorben. Sad

Viele Grüße,
Michael
Zitieren

#8
Hallo Olaf,
wenn es preiswert bleiben soll fällt mir sowas wie die green machine einRolleyes.
https://www.lautsprechershop.de/hifi/green_machine.htm
Mit dezentem Hifi-Möbel hat das nicht unbedingt was zu tun, erfüllt aber Jugend-und Kinotauglichkeit.
Jrooß Kalle
Zitieren

#9
Hallo,

der grüne Schrank ist völlig ausgeschlossen Big Grin. Das erlaubt mir meine Frau niemals!!!
Ich hätte da auch noch ein Pärchen Dayton DC28F-8 aus einem früheren Nachbau. Leistungsmäßig sollten wir für den HT damit doch klarkommen, oder?

Bei den 12-Zöllern schaue ich nochmal. Da fällt mir eigentlich gleich der the box 12-280/8W von Thomann ein. Da hätte ich aber nur an einen gedacht, oder? Sollte ja auch bei dem Volumen gut gehen.
Dann müsste ich vielleicht nochmal den TMT überdenken :denk:. Der Faital hatte mir optisch so gut gefallen. Ich sehe schon, das wird nicht so einfach.

Grüße
Olaf
Zitieren

#10
Hallo Olaf,

der 12-280/8W ist ein SchlammschieberBig Grin, der geht nur bis maximal 250Hz sinnvoll hoch. Die Alternative wäre der 12-280/8A, der steht bei mir noch herum. Der ist nicht schlecht, kann aber nicht so richtig tief.
Vielleicht ist so etwas ähnliches ja interessant,
https://www.lautsprechershop.de/hifi/hifi_pa_2x8_2.htm
ergänzt durch einen kräftigen SubBig Grin.

Jrooß Kalle
Zitieren

#11
Das ist ein feiner Lautsprecher den Du da vorschlägst. Ich muss nochmal drüber nachdenken. Entweder ich nehme das Attribut Party raus oder greife etwas höher ins Regal Big Grin.

Ich zieh mich mal ins Kämmerchen zurück. Schon mal vielen Dank für die super Anregungen :thumbup:

Grüße
Olaf
Zitieren

#12
50 Liter, BR, Präziser Bass bis 40-45 Herz, max bis 175 Herz einsetzbar = Sica Z007931 :-)
Und nicht so unpräzise wie der Thomann, aber mit 100 Euro etwas teurer
In Hamburg sagt man, Moin , LG Olaf_HH
Zitieren

#13
Olaf_HH schrieb:Und nicht so unpräzise wie der Thomann ......

Kalle schrieb:der 12-280/8W ist ein SchlammschieberBig Grin, der geht nur bis maximal 250Hz sinnvoll hoch.

Da habt ihr ja echt ein paar schöne Begriffe rausgehauen ...... die ich ja jetzt gerade garnicht mit meinem technischen Verständniss übereinander bringen kann. Also ich kann mir unter den Begrifflichkeiten schon was vorstellen und habe auch schon mal unpräzise und Schlamm gehört, aber das hatte nach meinen Erfahrungen bisher viel mit der Verwendung, dem Gehäuse und dem Raum zu tun und wenig mit dem Treiber selbst. Ich wüsste jetzt aber garnicht anhand welcher Messdaten/Kriterien ihr diesem Treiber diese Eigenschaften zuordnet. Also mal abgesehen davon, das manche Leute Wink alles unter 15 Zoll, ohne typische PA Auslegung und ohne mit entsprechend grosszügigem Volumenbedarf von 150 Liter Minimum für Schlammschieber halten Big Grin. Mehr, für mehr Geld und mehr Volumen geht natürlich immer, aber weder sehe ich die Begrenzung bis 250Hz noch sehe ich zwangsläufig unpräzise im Datenblatt. Aber ihr könnt mich gerne erleuchten.
Herzliche Gruesse
Michael
Zitieren

#14
der sica hat 3,7mh Induktivität und in der Messung fällt der oberhalb von 120 Herz stark ab.
Der Thomann läuft auf jeden Fall höher, ich fand den aber Klanglich nicht so prall. Trotzdem, für das Geld 50€ ist der Super als 12er und kaum was besseres zu bekommen zu dem Preis
In Hamburg sagt man, Moin , LG Olaf_HH
Zitieren

#15
Hallo Michael,
die Thomann bzw. Elder 12-280/8A bzw. 8B sind komplett andere Treiber. Sie werden schon lange verkauft, eingesetzt und sind zig mal gemessen worden. Die Elder Datenblätter sind nicht sehr gut nachzuvollziehen.
Wenn du dir die sonstigen Messungen anguckst, wirst du feststellen, dass der 8W über 250Hz kaum noch zu brauchen ist, deshalb Schlammschieber, was keinesfalls abwertend gemeint ist, sondern den Einsatzbereich beschreibt. Er ist ein reiner Subbass. So wie auch der 8A nicht gerade tief hinunterreicht, er ist eher Mid- denn MidBass. Beiden gemeinsam ist, dass sie keinesfalls 150 l brauchen, sondern schon mit einem Drittel davon auskommen und eingesetzt werden.
Ein Paar 12-280/8A habe ich im Augenblick wieder in der Mache und kenne seine Eigenschaften. Ich weiß nur, dass ein FaitalPro 15PR400 deutlich tiefer kommt und auch im Bereich oberhalb von 800Hz eine deutlich präzisere Wiedergabe ermöglicht. Ich lasse in jetzt bis 1100Hz laufen ... das Leben ist halt ein Kompromiss.
Olaf_HH schrieb:Trotzdem, für das Geld 50€ ist der Super als 12er und kaum was besseres zu bekommen zu dem Preis
JauSmile
newmir schrieb:. Aber ihr könnt mich gerne erleuchten.
Nöh, das ist hier kein ServicebetriebRolleyes, lies in Jobst PA-Forum die vielen vielen Beiträge zu diesen Treibern.

Jrooß Kalle
Zitieren

#16
Na, dann sind wir uns ja eigentlich einig .... mir kam der Thomann etwas zu schlecht weg in euren ersten Kommentaren. In Jobst Forum habe ich einbischen was gefunden, aber nix wirklich Horizont erweiterndes zum Thema "W" ..... zum A und B findet man viel. Der W wurde auch schon oft verwendet, aber ich habe nix wirklich spannendes an Messungen gefunden.
Herzliche Gruesse
Michael
Zitieren

#17
Hmmmh, wenn ich nicht so richtig weiß, was ich noch tun soll, verüpasse ich dem 8A Gummisicken. Das könnte spannend werden.
Zitieren

#18
Hallo zusammen,

mittlerweile seid ihr vom Ursprungsthema aber ganz schön weit abgedriftet.
Ob ein 12er mit jeweils 2,5mm Schwingspulenüberhang im Bass wirklich ehr Luft bewegt als zwei 8er mit jeweils 8mm sei mal dahingestellt. In beiden Fällen sollte es aber auch fürPartys im privaten Rahmen ausreichen, wenn die „Jugend“ mal aufdreht. Wenn man man auf den 60qm mit 100 Leuten nen Rave veranstaltet wird es natürlich eng. Die meisten Privatparties kommen aber mit weniger Membranfläche zurecht. Aktiv kann man den W8 durchaus in einem 3 Weger einsetzen. Man sollte aber bedenken, dass der W8 zwar unheimlich viel Hubraum für‘s Geld bietet, aber nicht unbedingt einen klirrarmen Antrieb. Das vorgestellte Konzept finde ich aber ganz ansprechend.

Alternativen im 8 Zoll Bereich wären der AW2000 von Mivoc oder der SP8/150Pro von Monacor. Meine Wahl wäre eindeutig letzterer, da er am meisten Spielraum bei der Trennfrequenz nach oben liefert. Er geht nicht Ultratief, hat aber genug Hubraum und ist ordentlich belastbar.

Der Fatal 5 Zöller ist ein sehr ordentliches Chassis. Ich würde allerdings zum 5FE120 greifen. Der kostet nur wenig mehr, hat dafür aber einen Demodulationsring und den besseren Antrieb.

Beim Hochtöner könnte es bei Partylautstärken allerdings wirklich eng werden. Da bin ich absolut bei Azrael. Von Sica gibt es pegelfeste Kalotten. Alternativ könnte ich mir aber auch den H26TG45 vorstellen, oder eine Metallkalotte. Die DXT dürfte außerhalb des Budgets liegen.

Aktiv an einem AVR sollte da schon einiges möglich sein.

Gruß

waterburn
Zitieren

#19
Hallo zusammen,

da sind ja eine Menge Infos zusammen gekommen. Mehr kann man nicht erwarten Smile
Vielen Dank! Dann gehe ich mal in mich und überlege mir was. Bin ja nicht im Zeitdruck.
Momentan übe ich aktiv. Es läuft zwar noch ein wenig hakelig, aber so ein Setup am Rechner zusammenzubauen und vor allem zum Lernen einfach mal die Möglichkeiten durchzuspielen, finde ich schon genial.

Viele Grüße
Olaf
Zitieren

#20
Hallo Olaf,
aktive DSP Systeme haben schon was. Ich spiele mit REW und miniDSP, leicht zu bedienen und zu nutzen.
Wenn das mein Projekt wäre, würde ich den 3. Weg streichen. Ich habe viele Jahre mit einem sehr guten wirkungsgradstarken Dreiwege-Systeme gehört. Seit langen begeistere ich mich für FAST (mit Manger) oder 2 Wegesysteme mit Horn. Gerade die Dynamik von PA-Systemen, gerade auch wenn man leise hört, ist für mich mittlerweile unverzichtbar, ja, der MSW kann das auch.
Ich denke zu deinen Vorstellungen würden die SP8/150Pro( 52€ ) im Doppelpack gut passen, drüber ein Horn mit Celestion CDX1 1747 mit einem Visaton HT21 und einer Trennfrequenz leicht über 1kHz zum Beispiel. Deine anfangs geschilderten Designidee ähnlich Focal ließe sich dabei auch gut umsetzen. Wenn es etwas mehr sein darf, 2 PAW25( 72€ ) von Visaton vielleicht, oder einzeln als https://www.lautsprechershop.de/hifi/fast_n_loud.htm
passt auch zum Gehäusekonzept.
Probehören für das eine oder andere Konzept wäre vorher nicht schlecht.
Just meine 2 CentsWink.

SchlimmSad, du hast die QualConfused der WahlBig Grin. Viel Erfolg!

Jrooß Kalle
Zitieren



Möglicherweise verwandte Themen…
Thema Verfasser Antworten Ansichten Letzter Beitrag
  Klon Projekt: TAD TSM2 / Pioneer Exclusive 2402 josh_cpct 111 58.833 30.08.2025, 20:54
Letzter Beitrag: Franky
  10" PA Treiber im TQWT Projekt saddevil 181 70.236 16.10.2024, 13:30
Letzter Beitrag: Gaga
  Projekt DynaLigth-MK2 2024 , Open Baffle, 2,5 Wege , Dynavox Chassis Olaf_HH 0 5.944 19.08.2024, 16:27
Letzter Beitrag: Olaf_HH
  Die Phönix - ein Recycling Projekt 4711Catweasle 4 4.026 24.06.2024, 22:51
Letzter Beitrag: Gaga
  Projekt TRIAX Franky 82 29.611 05.12.2023, 19:28
Letzter Beitrag: Franky
  Projekt White Wedding 4711Catweasle 172 43.112 13.02.2023, 16:37
Letzter Beitrag: 4711Catweasle
  Projekt 4 / 8 / 16 Resteverwertung gestartet oggy 19 5.772 14.01.2023, 18:30
Letzter Beitrag: kwesi
  Kazootröt Koax, ein FFE 2022 openbaffle-Projekt dy1026u 2 2.668 28.09.2022, 17:57
Letzter Beitrag: dy1026u
  Erstes Projekt: Bestandsoptimierung Sauna buyman 33 7.898 22.01.2022, 16:20
Letzter Beitrag: Koaxfan
  Projekt NEO | Bliesma T34A-4 | 18Sound 8NMB420 | FailtalPro 18FH500 | Hypex FA503 kwesi 86 38.856 03.12.2021, 13:34
Letzter Beitrag: Micha_HK

Gehe zu:


Benutzer, die gerade dieses Thema anschauen:
3 Gast/Gäste

Deutsche Übersetzung: MyBB.de, Powered by MyBB, © 2002-2026 Melroy van den Berg.