Themabewertung:
  • 0 Bewertung(en) - 0 im Durchschnitt
  • 1
  • 2
  • 3
  • 4
  • 5
Subwooferverstärker - weiter selbst bauen oder fertig kaufen?
#1
Für den AWX184-BR-Sub brauche ich einen Verstärker. Der AWX hat 4Ohm, aus nicht mehr exakt nachvollviehbaren Launen habe ich mir mal genau für dieses Chassis eine Mono-Verstärker-Platine gekauft die 800W an 4Ohm liefert. Is halt da und will verbaut werden.

Was fehlt:
- Netzteil mit +/-80V z.B. LLC1500W 60.-
- Einschaltverzögerung Mono 900W 9.-
- Kaltgeräteeinbaustecker mit Schalter und Sicherung 10.-
- Pegelsteller
- Verkabelung ist vorhanden

Da im Sub gut gelüftet wird, würde ich das in den Sub reinbauen, da bekommen die Kühlkörper ausreichend Luft.

Habe ich was übersehen? Sollte ich (ketzerische Frage in einem DIY-Forum) lieber einen Standalone-Amp kaufen der vielleicht nicht viel mehr als die avisierten 80.- kostet?
Zitieren

#2
Thomann T-Amp E800.
2x350 Watt brückbar an 8Ohm. Eisenschwein. Class H.
Mehr geht für den Preis (159€)nicht. Ehrlich.
Allerdings hat die keinen Softanlauf. Bei mir fliegt schon mal dann und wann die Sicherung.
Selber bauen kostet erheblich mehr.
Wenns nicht passt zurückgeben oder verkaufen.
Für Hifi Lüfter in 1/2 Stunde umgerüstet. Für Sub Dauerfeuer besser lassen wie sie ist.
Gruß
Arnim
Gruß
Arnim

Ein rein verstandesmäßiges Weltbild ganz ohne Mystik ist ein Unding. Erwin Schrödinger.
Zitieren

#3
Fertig kaufen !!!

Kost` doch nix mehr, der Kram [SIZE=2]Big Grin

Selbstbauen lohnt nur, wenn du den notwendigen Kram schon `rumliegen hast.
Deswegen sind Verstärkerbausätze ja auch so preiswert (also ohne alles - nur die bestückbare Platine mit Bauteilen, oder bereits bestückt)
[/SIZE]Das wirklich teure an Material ist meistens das Netzteil .........

Für mich ist das aber auch eine "Frage der Ehre" Big Grin

Gruß
Arvid
Zitieren

#4
Naja, der Amp ist schon da. Es braucht also nur noch das Netzteil und Schutz und Poti.

Ich schau mir mal das Eisenschwein an.
Zitieren

#5
Neeee ...... mal ehrlich:
Ich bau` mir meinen Kram ja auch selbst Big Grin ........ eben bis auf Lautsprecher - da brauch` ich ein bisschen Hilfe Big Grin
Das rechnet sich auch nur, weil ich so einiges von dem Kram hier `rumliegen hab. Ich erwähnte ja bereits mal den Umzug/ die Lagerauflösung eines ehemaligen Arbeitgebers ......... kost` mich also ausser "Arbeitszeit" nix.

Nebenbei: Einen Sub-Amp mit richtig Bumms brauch` ich auch noch - irgendwas zwischen 250 - 400W ......... allerdings A/B und 2 Ohm laststabil.

Gruß
Arvid
Zitieren

#6
Hi Arvid!
Warum A/B?
Gruß
Arnim
Gruß
Arnim

Ein rein verstandesmäßiges Weltbild ganz ohne Mystik ist ein Unding. Erwin Schrödinger.
Zitieren

#7
..... naja - weil A dann doch ein wenig zu versnobt wäre ......... so 4 - 8 x 2Sa... /2Sc parallel ....... 16 Ringemitter-Butterfly`s für einen Kanal?

Neee - mal ohne Quatsch .... weil ich dem ganzen Class H Gedöns nicht übern Weg traue.
Herkömmliches Netzteil mit analoger Verstärkerschaltung diskret aufgebaut auf massiven Kühlkörpern ........ so, wie ich das gelernt habe Big Grin

Gruß
Arvid
Zitieren

#8
Fast alles PA Zeugs ist Class H. Das was nicht Class D ist. Finde das Cool mit der 2. Railspannung.
Schönen Abend
Gruß
Arnim
Gruß
Arnim

Ein rein verstandesmäßiges Weltbild ganz ohne Mystik ist ein Unding. Erwin Schrödinger.
Zitieren

#9
Hi...
Vermutlich ein China SMPS mit 2x 1800 µf im Ausgang. Würd ich nicht haben wollen. Die Leistung ist auch geschönt...5 Min vielleicht. Daher die 1500 Watt ? Warum noch ein Softstart ? Die SMPS machen das über NTC.

Gibt es denn für das vorhandene Board mehr Angaben ? Ich würde ein 800 Watt Connex einsetzen. das sollte funktionieren. Die haben sogar noch Leistungsreserve und einen optionalen Lüfteranschluß.
Leider gibt es die +-80 Volt werder beim Franzosen, noch bei Hfimediy. Müßte man bei Connex direkt ordern. Kostet das Doppelte gesehen auf das Aliteil.

Selbstbau ist nicht günstiger. Da ist man mit einem Fertiggerät oft besser beraten. The T Amp wurde ja schon genannt.

Pedda
Hier wird nix gewußt...
Zitieren

#10
Ja, es war eine dieser Launen, wo man etwas auf ebay sieht und einfach kaufen muss...

Verstärker (wie gesagt, vorhanden) ist dieser hier https://www.ebay.de/itm/382957980763

Angepeiltes Netzteil: https://www.ebay.de/itm/1500W-LLC-Soft-S...3447475138 (es müssen keine 80V sein, 70 reicht auch)

Schutzschaltung zum Schutz der Boxen vor dem Einschaltplopp https://www.ebay.de/itm/30A-900W-Mono-Am...4205099795
Zitieren

#11
Hi..
ich kenn davon nur die Schutzschaltung Smile Die funktioniert...schon öfter verbaut.

Ansonsten...nothing..
Wenn ich mir den Text so durchlese, hat das Board einen Lautsprecherschutz. DC protection.
Gebaut nach https://www.arrow.com/en/reference-desig...19f107c318 ?

Ich würd sagen....hilft ja nich....probier es aus...Smile Das Board hat ja die kleinen Steckverbinder, Einer davon ist dann Lautsprecherschutz. Der Weiße nämlich..der Rote ist Input. Mittig Ground, rechts links dan egal...hast Du gelesen denk ich...
if you use 4 ohm speakers, the power is reduced by half and the maximum is 800W.
Hier wird nix gewußt...
Zitieren

#12
Kleinhorn schrieb:Hi..
ich kenn davon nur die Schutzschaltung Smile Die funktioniert...schon öfter verbaut.

Ansonsten...nothing..
Wenn ich mir den Text so durchlese, hat das Board einen Lautsprecherschutz. DC protection.
Gebaut nach https://www.arrow.com/en/reference-desig...19f107c318 ?

Ich würd sagen....hilft ja nich....probier es aus...Smile Das Board hat ja die kleinen Steckverbinder, Einer davon ist dann Lautsprecherschutz. Der Weiße nämlich..der Rote ist Input. Mittig Ground, rechts links dan egal...hast Du gelesen denk ich...
if you use 4 ohm speakers, the power is reduced by half and the maximum is 800W.

Oh, vielen Dank für den Hinweis auf den Lautsprecherschutz! Das Teil kam komplett ohne jeglichen Anschlussplan.

Jep, das mit den 800W hatte ich gelesen.
Zitieren

#13
Kleinhorn schrieb:Einer davon ist dann Lautsprecherschutz. Der Weiße nämlich..

Hast Du einen (natürlich unverbindlichen, Gefahr ist bei mir und ich weiß, dass Strom ganz feste Aua machen kann) Tipp wie der weiße Konnektor beschaltet sein könnte, also was muss ich wie anschließen?

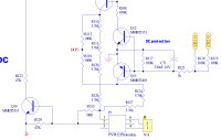
Ich habe gerade eben in https://www.infineon.com/dgdl/iraudamp9....9aee022bff sowohl die Startup- als auch die Shutdown-Sequenz gefunden sowie die Information, dass J8 (die weißen Anschlüsse?) ein DC protection relay output ist. Was ich aber nicht kapiere: Was mache ich damit? Wie schließe ich es an?

[ATTACH=CONFIG]58591[/ATTACH]

Bedeutet das, ich habe da ein Relais umd beispielsweise eine "Overload" Lampe damit zu schalten?

[ATTACH=CONFIG]58592[/ATTACH]
Sollte ich also von diesen ganzen 12V-Ausgängen einen (wahrscheinlich den "Independent", die anderen brauche ich wahrscheinlich nicht) mit diesem Relais auf eine kleine Warnlampe schalten?


Angehängte Dateien Thumbnail(s)
       
Zitieren

#14
Hallo Koaxfan,

der Zweck einer DC Protection Schaltung ist, den Lautsprecher vor Gleichstrom zu schützen, der fliessen würde, wenn einer der beiden Schalttransistoren kurzschliesst. Dann verbrennt die Spule in nullkommanix.
D.h. Du mußt das Chassis in kürzester Zeit vom Verstärkerausgang trennen. Das geht am besten durch ein Lastrelais, das durch die Schutzschaltung angesteuert wird, in diesem Fall also ein Relais mit 12 VDC Spulenspannung und sicherlich 16A oder mehr Schaltstrom.

viele Grüße

Thomas
Zitieren

#15
Vielen Dank! Das ist doch der Fall, wenn der Verstärker am Limit ist und deshalb Gleichstrom am Chassis ankommt, richtig? Da ich hubbedingt die Kiste auf 200W einbremsen muss, sollte das nicht vorkommen oder habe ich einen Denkfehler?
Zitieren

#16
Moin Koaxfan,

ich glaube, da hast Du einen Denkfehler. Es geht hier um den Kurzschluß eines Ausgangstransistors. Das ist der häufigste Schaden bei Überlast oder Wärmestau und zwar unabhängig davon, ob es ein Class A/ B oder Class D verstärker ist. Dann liegt die volle Versorgungsspannung am Chassis. Wenn Du Dir die Schaltung mal anschaust, wirst Du sehen, dass beide Verstärkerausgänge (wg. Brückenschaltung) über einen Tiefpass auf Verschiebung des DC Potentials ausgewertet werden und bei Auftreten einer Gleichspannung das Relais schalten.
Übersteuerung, sprich Clippen, ist zwar unschön und killt den Hochtöner, weil der Hochtonanteil wegen des Klirrs drastisch ansteigt, wird aber nicht durch die DC Schutzschaltung erfasst, weil die Ausgangsspannung weiterhin symmetrisch bleibt, beide Halbwellen klippen.
Wegen Übersteuerung sind früher viele Hochtöner bei Parties gestorben. Ich kann ein Lied davon singen, und habe damals die Ursache noch nicht erkannt.

viele Grüße

Thomas
Zitieren

#17
Edit: Yogibär war schnellerSmile
Gruß
Arnim

Ein rein verstandesmäßiges Weltbild ganz ohne Mystik ist ein Unding. Erwin Schrödinger.
Zitieren

#18
Hi..so wie ich das sehe, ist der Dc Schutz auf dem Amp. Heißt eine Verbindung vom weißen Ministecker zu dem Lautsprecherausgang. Du könntest mal messen ob Ground am Stecker (1 oder 2) und Netzteileingang gemeinsam sind. Dann bräuchte es nur eine Leitung zum Lautsprecher. Sonst, was einläuchtender wäre 2 Leitungen um DC zu überwachen.
Hier wird nix gewußt...
Zitieren

#19
Vielen Dank! Dann sollte ich also auf alle Fälle einen solchen Schutz vorsehen, denn auch wenn das Chassis keine gesuchte Preziose ist, wäre ein vermeidbarer Chassistod doch schade. Es gibt vergleichbares, klar, nur halt nicht mal eben so schnell.
Zitieren

#20
Wenn schon vorhanden kann man es ja auch benutzen. Wie geschrieben, sowas gibt es bei Hypex oder bei einem anderen China SMPS. Blöd ist, wenn man keine Unterlagen erhält.
Hier wird nix gewußt...
Zitieren



Möglicherweise verwandte Themen…
Thema Verfasser Antworten Ansichten Letzter Beitrag
  Enstufenumbau: Cinch oder XLR/ Klinke TomBear 9 2.270 03.07.2025, 11:28
Letzter Beitrag: TomBear
  Suche Desktop-Amp mit DSP und 4 oder 5 Kanälen impact 57 19.585 17.05.2025, 07:29
Letzter Beitrag: Franky
  LJM L20.5, fertiger Amp aus China, oder was so möglich ist.... Kleinhorn 2 1.624 18.04.2025, 11:24
Letzter Beitrag: Olaf_HH
  AIYIMA A70 oder A70 Mono. Kennt die Jemand, Erfahrung? TomBear 33 9.381 02.03.2025, 17:19
Letzter Beitrag: capslock
  Buscher Endstufen und mehr - selber bauen! dy1026u 273 94.866 19.02.2025, 13:19
Letzter Beitrag: SimonSambuca
  SNT oder lineale Tischnetzteile Kalle 24 3.331 29.01.2025, 13:57
Letzter Beitrag: ArLo62
  El Clasico oder auch der FM300A-klon, selber bauen! dy1026u 122 58.104 14.09.2024, 05:55
Letzter Beitrag: Kalle
  Streamer mit DSP auf Raspberry Basis kaufen oder selber bauen.... kboe 12 9.583 10.05.2024, 19:40
Letzter Beitrag: dipoluser
  Ein oder Zwei Trafos? mechanic 19 10.075 11.03.2024, 16:52
Letzter Beitrag: スピーカ
  Audiowebseiten von Nathalie Beimler - wo gespiegelt oder wie erreicht man sie? capslock 12 4.277 02.01.2024, 18:51
Letzter Beitrag: naumi

Gehe zu:


Benutzer, die gerade dieses Thema anschauen:
3 Gast/Gäste

Deutsche Übersetzung: MyBB.de, Powered by MyBB, © 2002-2026 Melroy van den Berg.