Themabewertung:
  • 0 Bewertung(en) - 0 im Durchschnitt
  • 1
  • 2
  • 3
  • 4
  • 5
RCA zu XLR und XLR auf RCA
#1
Ich bekomme ja jetzt einen neuen AVC mit pre Out über RCA/ Chinch adamit kann ich ja auf RCA in auf dem Addon B gehen.

Meine Frage ist kann ich vom XLR out vom Addon B zu meinem Marantz PM7200 RCA In gehen ohne was kaputt zu machen.

Ich habe in Hifi Forum gelesen das man aufpassen muss wenn man von XLR zu RCA oder ungekehrt geht.

Die Endstufe für den Sub hat ja XLR da gibt es ja kein Problem.

Kabel XLR zu RCA

am XLR stecker female werden die Adern an jed 1, 2 und 3 gelegt und auf der anderen Seite werden ja 1 und 3 zusammen gelötet und 2 ist ja dann hot.

[ATTACH=CONFIG]58958[/ATTACH]


Angehängte Dateien Thumbnail(s)
   
Zitieren

#2
Cleener schrieb:Meine Frage ist kann ich vom XLR out vom Addon B zu meinem Marantz PM7200 RCA In gehen ohne was kaputt zu machen.

Ich habe in Hifi Forum gelesen das man aufpassen muss wenn man von XLR zu RCA oder ungekehrt geht.

Der Elektronik sollte es nichts machen, das Problem bei den Übergängen symmetrisch zu unsymmetrisch und umgekehrt sind eher Brummschleifen.
Zitieren

#3
Moin,
dein Vorschlag ist kompletter Unsinn, wo hast du das denn her, es ist grundfalschSad.
Das Thema wurde hier gefühlt schon 1000mal abgearbeitetRolleyes.

Es gibt für die saubere Lösung Übertrager von Monacor und Neutrik behuf dieses Zweckes.
Bei http://www.funk-tonstudiotechnik.de/ gibt es für beide Wege sehr nette Fertig- und Platinen-Lösungen.
Es gibt auch einfacher gestrickte Platinen aus dem Osten.
Für die quick-and-dirty-Lösung.
Female weiblich>>>>>>>>> Cinch/RCA
Schirm auf 1 >>>>>>>>>>> über 5kOhm Widerstand an Masse
2 auf >>>>>>>>>>>>>>>>>>> hot
3 >>>>>>>>>>>>>>>>>>>>auf Masse

Andere Richtung
Cinch/RCA>>>>>>>>>>>>>XLR-male
hot>>>>>>>>>>>>>>>>>>>>2
Masse>>>>>>>>>>>>>>>>>3
Masse mit 5kOhm>>>>>>>>>1
Benutze doch bitte demnächst erst einmal die Suchfunktion.
Da gibt es sehr viel zu lesen. Auch die Schaltpläne zur Belegung der Übertrager.

Jrooß Kalle
Zitieren

#4
Kalle schrieb:dein Vorschlag ist kompletter Unsinn, wo hast du das denn her, es ist grundfalschSad.

Das Kompliment gebe ich ungebraucht zurück. Steckerseitig beschaltet man den Massekontakt nie, gar niemals nicht (ok, mit einer Ausnahme…), auch nicht mit irgendeinem doofen Widerstand. Wenn alle Geräte in der Kette Klasse-II-Geräte sind, funktioniert es mit einem Cinch-XLR-Adapter auch ganz wunderbar. Die Probleme beginnen, wenn geerdete Geräte dabei sind. "Profis" kleben dann schon mal den Schutzkontakt des Schuko-Steckers ab…
Zitieren

#5
@Cleener: Oder Du wirfst einfach mal einen Blick in das aurora-Handbuch. Da steht nämlich was zu dem Thema drin...
Das AddOn B reicht die symmetrischen Ausgänge des Auroras nämlich einfach nur weiter.
Zitieren

#6
Doppelt....
Zitieren

#7
Cossart schrieb:Das Kompliment gebe ich ungebraucht zurück.

Schade eigentlich, gerade du könntest es sehr gut brauchen.
Massefehler kann man auch ohne Kurzschließen oder Weglassen beseitigen.
Das halte ich für den besseren Weg. Ich habe mir da mal was angelesen und schon ewigRolleyes praktiziert.
Ich kann dir dazu diesen sehr interessanten Aufsatz von 2Pi empfehlen
http://www.2pi-online.de/Was_ist_Masse_1.pdf
oder entsprechende von Walter Fuchs.
https://volpe.at/volpe/start_frame.php?P...2_44&BL=10
Die sind so geschrieben, dass sogar ich sie verstehe.
Selbst sehr einstreuungsfreudige MC und MD-Systeme, da gibt es etliche Mimosen, habe ich durch Pseudosymmetrie, wenn Symmetrie nicht möglich war, brummfrei bekommen.
Wenn ein "Profi":doh: den Schutzleiter abklemmen muss, dann liegt der Fehler im Profi und Gerät.
Profis würden wohl eher da eher mal das Gehäuse öffnen und im Inneren nachsehen anstatt zu Isolierband zu greifen. Sicherer und lebensverlängender ist das.
Jrooß Kalle
Zitieren

#8
Leute ich wollte keinen Streit losbrechen, mir ging es eher darum ob das Aurora Board mit Addon B das kann.

Ich werden mal alles absuchen was so im Forum zu finden ist.

Leider bin ich Schaltungstechnisch nicht so bewandelt, aber ich bemühe mich.

mfg
Zitieren

#9
Du kannst die Ausgänge doch umschalten. Einfach wie oben skizziert den "Adapter" nehmen.
Zitieren

#10
Ich schließe mich mit meiner Frage zur Impedanzsymmetrierung mal hier an..

Ausgangslage: Unbalanced out AVR --> Addon B unbalanced in

Gaanz bischen brummts...

Lösung: z.B. den asymmetrischen Ausgang impedanzsymmetrieren und die symmetrischen Eingänge des DPSs nutzen

Hot --> Hot
Schirm--> Schirm
Schirm--> Cold (dazwischen ein Widerstand der der Ausgangsimpedanz entspricht)

Nun ist er symmetrisch aber nicht differentiell.

Nehmen wir nun an, die asymmetrische Quelle liefert max. 1,5V. Diese 1,5V werden nun auch weiterhin zwischen HOT und Cold der XLR Seite messbar sein.
Der Aurora verträgt bis +6dbu Eingangspegel (also ca. 1,5V).

Heißt das bei symmetrischem Signal nun 1,5V zwischen Hot und Cold, also jeweils 0,75V?
Kann ich den DSP auch mit meinen 1,5V auf HOT und 0V auf COLD richtig ansteuern oder darf die Spannung nur jeweils 0,75V betragen (-->1,5V zwischen HOT und COLD)?
Zitieren

#11
Hi...
Brummen deutet auf einen Potenzialunterschied hin. Da fließt eine Ausgleichspannung über den Cinchground....
Daher lass mal einen Ground weg. Also bei einer Leitung nur "Hot" an den Eingang. Wenn man eine teure Leitung erstmal nicht schneiden will, muß man sich was basteln...funktioniert auch bei XLR
Das 2. wäre zu schauen, wie denn die Verdrahtung im DSPgehäuse aussieht. Vermutlich liegen die Eingängänge nicht an PE.
Könnte man mal provisorisch machen...
Kalle verwies schon auf den Artikel von Oliver, 2pi..

Symmetrierbausteine gibt es zu hauf. Es gibt Boards mit DRV134 oder aber auch was mit Opamps. Aber eigentlich sollte es beim Eingang mit einer Brücke funktionieren.
Jedenfalls ist das bei meiner DLCP ohne weiteres möglich.

Pedda
Hier wird nix gewußt...
Zitieren

#12
Ich habe heut wieder mal etwas umverkabelt und hatte wenn ich mit dem Chinchkabel vom Sub Out vom AVR auch Chinch In beim Addon B gehe, ein erhebliches brummen am Subwoofer. Wenn ich aber mit einem RCA auf XLR Kabel in den XLR Eingang beim Addon B reingehe überhaupt kein Problem. Das XLR Kabel ist denn 1-3 verbundem am XLR Stecker

Ich werde morgen mal das Addon und das Board extra mit Masse versorgen, vielleicht kann ich das brummen ja so beseitigen.

Vom Addon B gehe ich mit XLR zu der PA Endstufe die ja einen XLR Eingang besitzt.

Diese Mischerei ist schon aufwendig, wer sich das alles ausgedacht hat.
Zitieren

#13
http://www.hifi-forum.de/viewthread-115-27241.html
Letzter Post...kann man probieren...


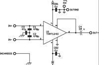
Wenn man ein wenig löten kann... [ATTACH=CONFIG]59257[/ATTACH]
Werd ich mal ausbrobieren. Das That-Ic mit 0 dB. Aus Balanced wir RCA. Das Ic gibt es bei Mouser. Allerdings erst ab 50 Taler versandkostenfrei. Bis auf den bipolaren Elko, ist das der Vorschlag von THAT selbst...

Pedda


Angehängte Dateien Thumbnail(s)
   
Hier wird nix gewußt...
Zitieren

#14
So ich schaffe es einfach nicht.

Wenn ich direkt mit dem RCA auf XLR Kabel (1+3, 2 hot) in meine Bassendstufe( alte PA Endstufe) gehe habe ich ein super Signal.

Schleife ich das ganze durch das Aurora ist es extrem leise.

Benutze ich eine RCA - RCA Kabel zum Aurora und gehe mit XLR zur Endstufe ist das gleiche Problem.

Die Eingangsempfindlichkeit habe ich auf 0,75V gestellt bei der PA Endstufe.

Ich habe auch schon dem Front L und R versucht damit ich ausschliesen kann das der LFE was hat, aber es ist das gleiche Ergebnis.

Ich weis nicht mehr weiter.
Zitieren

#15
Blöde Frage: Mastervolume in Aurora hast Du hoch gestellt und auch gespeichert?
Zitieren

#16
Hi...
Ich denke auch das sind Einstellungen am Aurora-Board. Da bon ich raus, da ich keines habe...

Pedda
Hier wird nix gewußt...
Zitieren

#17
Mastervolume ist auf 0.0 und wird so im Display angezeigt.

Es ist auch auf allen Kanälen gleich laut/leise.

Ich habe jetz mal meine Focusrite Solo V3 die ja Symetrische Ausgänge hat angeschlossen und siehe da, es funktioniert mit der.

Es ist immer gleich laut, ob ich jetzt direkt in den Verstärker gehe oder über das Aurora.


Angehängte Dateien Thumbnail(s)
   
Zitieren

#18
Ich verstehe den Aufbau noch nicht ganz, also wie Du die Kette eigentlich aufbauen willst. Kannst Du das nochmal beschreiben?
Etwas verwirrt bin ich jetzt nämlich dadurch, dass das Focusrite ins Spiel kommt, ich dachte, es ginge um eine ausgangsseitige Wandlung von XLR zu RCA hinter Aurora?
Zitieren

#19
Das focusrite habe ich nur zum Vergleich in die Kette gehängt um zu sehen ob es einen unterschied gibt.

Aus irgend einem Grund funktioniert es jetzt und ich kann es mir nicht erklären warum.

Ich habe jetzt 4 Stunden alles hin und her gesteckt, zum verrückt werden.

Mein System sieht so aus
Denon AVC 4700 Pre out über RCA- Aurora - Endstufen teilweise mit xlr und teilweise RCA
Zitieren

#20
Ich bin selber etwas verwirrt 🙃🙃🙃
Zitieren



Gehe zu:


Benutzer, die gerade dieses Thema anschauen:
1 Gast/Gäste

Deutsche Übersetzung: MyBB.de, Powered by MyBB, © 2002-2026 Melroy van den Berg.