Servus zusammen,
vor kurzem bin ich von Alex auf Chassis aufmerksam gemacht worden, die von eHighend in der Bucht angeboten wurden und immer noch werden. Es handelte sich dabei um den mit der Bezeichnung "YT6N" vertriebenen 6-Zöller von HiVi Research / Swans, die in der Diva-Serie von Swans eingesetzt wurde. Die TSP versprachen eine vernünftige Performance in 25 Litern BR oder gar nur 15 Litern GHP. Diese werden derzeit für 19,50€ unters Volk gestreut und zum Zeitpunkt der Entwicklung waren noch über 200 Stück vorrätig. Dies habe ich zum Anlass genommen, 2 Paar davon zu bestellen und diese dann gleich nach Eintreffen durch DATS zu jagen:
[ATTACH=CONFIG]60263[/ATTACH]
Die selbst gemessenen TSP unterscheiden sich ein wenig von denen, die ich von eHighend erhalten habe, So benötigt dieser TMT 17 statt 15 Liter, um in einer hochpassgefilterten Gehöuse auf eine untere Grenzfrequenz von etwa 45 Hz zu kommen:
[ATTACH=CONFIG]60264[/ATTACH]
Schwarz = Datenblatt TSP
Rot = TSP aus DATS
Für einen Versuch mit dem WG300 von Monacor hatte ich vor etwas längerer Zeit bereits 1 Paar Hochtöner mit der Bezeichnung "T-1.0F" von Reckhorn bestellt. Dieser wurde mit einem Adapter an besagtes WG300 geflanscht und auf einer Testschallwand gemessen:
[ATTACH=CONFIG]60265[/ATTACH]
Nicht die schlechteste Idee, würde ich sagen. Entsprechend wurde ein Gehäuse in Fusion 360 geplant und aufgebaut. Darin wurden dann alle Töner gemessen und folgende Winkel-FG eingefangen:
[ATTACH=CONFIG]60266[/ATTACH][ATTACH=CONFIG]60267[/ATTACH]
Der HT misst sich hier aufgrund einer etwas anderen Schallwandgeometrie ein wenig anders. Der TMT verhält sich ebenfalls sehr gut und sollte in einer 2,5-Wege Kiste keine großen Probleme verursachen. Also wurden alle Messungen in VituixCAD geladen und eine mögliche Weiche simuliert:
[ATTACH=CONFIG]60268[/ATTACH]
Eine Messung in ARTA sollte zeigen, wie sich diese Beschaltung in Realität verhält:
[ATTACH=CONFIG]60269[/ATTACH][ATTACH=CONFIG]60270[/ATTACH]
Erwartungsgemäß stimmen Simulation und finale Messung sehr gut überein. Da gibts kaum was zu meckern. Durch das WG verhält sich der Hochtöner fast schon mustergültig. Der starke Anstieg ab 15kHz ist zu vernachlässigen. Wer dies als störend empfindet, kann hier noch mit einem günstigen Sperrkreis aus einer 0,027mH Spule, 3,9µF Kondensator und 3,9 Ohm entgegenwirken. Insgesamt stellt sich ein sehr ausgewogenes Klangbild ein. Dem Hochtöner merkt man keinesfalls an, dass dieser für 9,99€ zu haben ist.
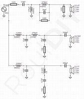
Hier nun die Weiche der Eala:
[ATTACH=CONFIG]60271[/ATTACH]
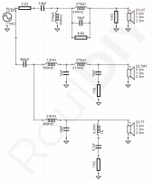
Hier auch noch eine alternative Beschaltung für etwas mehr Tiefgang aber etwas steileren Abfall im Bass:
[ATTACH=CONFIG]60272[/ATTACH]
Abschließend der Bau- und Bedämpfungsplan:
[ATTACH=CONFIG]60273[/ATTACH]
Der HT benötigt einen Adapter, damit dieser am ungekürzten WG300 befestigt werden kann.
Adapter_WG300_Reckhorn.pdf (Größe: 52,27 KB / Downloads: 175)
Leider erlaubt es die Forensoftware nicht, eine .STL-Datei für den 3D-Drucker anzuhängen. Falls jemand diesen Adapter jedoch nicht fräsen, sondern 3D-Drucken möchte, kann diese Datei unten im Artikel auf meiner Homepage heruntergeladen werden: https://www.roul-diy.de/eala/
[ATTACH=CONFIG]60276[/ATTACH]
vor kurzem bin ich von Alex auf Chassis aufmerksam gemacht worden, die von eHighend in der Bucht angeboten wurden und immer noch werden. Es handelte sich dabei um den mit der Bezeichnung "YT6N" vertriebenen 6-Zöller von HiVi Research / Swans, die in der Diva-Serie von Swans eingesetzt wurde. Die TSP versprachen eine vernünftige Performance in 25 Litern BR oder gar nur 15 Litern GHP. Diese werden derzeit für 19,50€ unters Volk gestreut und zum Zeitpunkt der Entwicklung waren noch über 200 Stück vorrätig. Dies habe ich zum Anlass genommen, 2 Paar davon zu bestellen und diese dann gleich nach Eintreffen durch DATS zu jagen:
[ATTACH=CONFIG]60263[/ATTACH]
Die selbst gemessenen TSP unterscheiden sich ein wenig von denen, die ich von eHighend erhalten habe, So benötigt dieser TMT 17 statt 15 Liter, um in einer hochpassgefilterten Gehöuse auf eine untere Grenzfrequenz von etwa 45 Hz zu kommen:
[ATTACH=CONFIG]60264[/ATTACH]
Schwarz = Datenblatt TSP
Rot = TSP aus DATS
Für einen Versuch mit dem WG300 von Monacor hatte ich vor etwas längerer Zeit bereits 1 Paar Hochtöner mit der Bezeichnung "T-1.0F" von Reckhorn bestellt. Dieser wurde mit einem Adapter an besagtes WG300 geflanscht und auf einer Testschallwand gemessen:
[ATTACH=CONFIG]60265[/ATTACH]
Nicht die schlechteste Idee, würde ich sagen. Entsprechend wurde ein Gehäuse in Fusion 360 geplant und aufgebaut. Darin wurden dann alle Töner gemessen und folgende Winkel-FG eingefangen:
[ATTACH=CONFIG]60266[/ATTACH][ATTACH=CONFIG]60267[/ATTACH]
Der HT misst sich hier aufgrund einer etwas anderen Schallwandgeometrie ein wenig anders. Der TMT verhält sich ebenfalls sehr gut und sollte in einer 2,5-Wege Kiste keine großen Probleme verursachen. Also wurden alle Messungen in VituixCAD geladen und eine mögliche Weiche simuliert:
[ATTACH=CONFIG]60268[/ATTACH]
Eine Messung in ARTA sollte zeigen, wie sich diese Beschaltung in Realität verhält:
[ATTACH=CONFIG]60269[/ATTACH][ATTACH=CONFIG]60270[/ATTACH]
Erwartungsgemäß stimmen Simulation und finale Messung sehr gut überein. Da gibts kaum was zu meckern. Durch das WG verhält sich der Hochtöner fast schon mustergültig. Der starke Anstieg ab 15kHz ist zu vernachlässigen. Wer dies als störend empfindet, kann hier noch mit einem günstigen Sperrkreis aus einer 0,027mH Spule, 3,9µF Kondensator und 3,9 Ohm entgegenwirken. Insgesamt stellt sich ein sehr ausgewogenes Klangbild ein. Dem Hochtöner merkt man keinesfalls an, dass dieser für 9,99€ zu haben ist.
Hier nun die Weiche der Eala:
[ATTACH=CONFIG]60271[/ATTACH]
Hier auch noch eine alternative Beschaltung für etwas mehr Tiefgang aber etwas steileren Abfall im Bass:
[ATTACH=CONFIG]60272[/ATTACH]
Abschließend der Bau- und Bedämpfungsplan:
[ATTACH=CONFIG]60273[/ATTACH]
Der HT benötigt einen Adapter, damit dieser am ungekürzten WG300 befestigt werden kann.
Adapter_WG300_Reckhorn.pdf (Größe: 52,27 KB / Downloads: 175)
Leider erlaubt es die Forensoftware nicht, eine .STL-Datei für den 3D-Drucker anzuhängen. Falls jemand diesen Adapter jedoch nicht fräsen, sondern 3D-Drucken möchte, kann diese Datei unten im Artikel auf meiner Homepage heruntergeladen werden: https://www.roul-diy.de/eala/
[ATTACH=CONFIG]60276[/ATTACH]
Viele Grüße,
Rouven
Roul-DIY // Der Akustische Untergrund // Lautsprecherbau-Community
Rouven
Roul-DIY // Der Akustische Untergrund // Lautsprecherbau-Community


