Themabewertung:
  • 0 Bewertung(en) - 0 im Durchschnitt
  • 1
  • 2
  • 3
  • 4
  • 5
ViMo reloaded
#1
Servus Zusammen,

Es war einmal...
Nachdem ich auf dem FFE angefangen habe die ViMo von Zeppi etwas modifiziert zu bauen, ist nun technisch alles beinander.
Da findet Ihr das Original von zeppi:
https://www.diy-hifi-forum.eu/forum/show...light=ViMo

Hier geht's bei mir los, Märchenstunde...
Im Jahre 1995 bin ich nach München zum Conrad gelaufen und habe mir 2 Visaton W170S gekauft, 2 DT94 und mit Lasip Software (Conrad) auf Floppy, WIn3.1 und Taschenrechner am 386 DX mit 44Mhz (Vaters... nicht meiner) eine ganz tolle Box gebaut. Ziemlich genauso, wie dann die Alto 1 auch wäre. Nur aus heutiger sicht schlechter :p,also meine...
Thomas war mit 15 Jahren Stolz auf Seine Box und hat die auch gleich für den Musiklehrer nochmal gebaut, weil der die so toll fand.

Dann wurden sie Umgebaut usw... und die W170S sind immer dabei geblieben, liegen aber seit 6 Jahren nur im Keller.
Dann kam Frank mit der ViMO um die Ecke, gutes Ding, kann ich ja mal nachbauen...


[ATTACH=CONFIG]68156[/ATTACH]


So, nun hat mir Frank dann vor Jahren gesagt: Probier das mal mit der Seas Kalotte, die scheint gut zu gehen und mal sehen wie das dann spielt. Die Kombi hat ja Alexander Heißmann mal vorm Mikro gehabt, und da die Seas Lotten auch rumlagen, WG mal bei ebay geschossen und dann alles in den Keller gelegt und erstmal liegen gelassen. Projektstau...

Dann habe ich das alles am FFE mal zusammengeleimt, drinnen auch etwas Bitumen verklebt (Danke Frank) und die Chassis mal reingeschraubt und Messungen gemacht.
Dann heimgefahren und wieder ausgeladen und dann passiert es:
Nach Knapp 24 Jahren geht die Sicke eines Visatons Tieftöners kaputt...:eek:
Big Grin
[ATTACH=CONFIG]68157[/ATTACH]
Ts ts ts... Big Grin
Zum Glück hatte ich noch einen rumliegen, zwar nicht so alt, aber immer noch alt genug... nur 15 Jahre...

So sieht es jetzt aus:
[ATTACH=CONFIG]68158[/ATTACH]

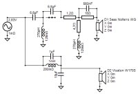
Und dann eine Weiche gefrickelt:
[ATTACH=CONFIG]68159[/ATTACH]

Ist jetzt kein Hexenwerk, und tönt ganz gut. Die Trennung des TT könnte man flacher laufen, aber so tönt es sehr gut, darf so bleiben.
[ATTACH=CONFIG]68168[/ATTACH][ATTACH=CONFIG]68169[/ATTACH][ATTACH=CONFIG]68170[/ATTACH][ATTACH=CONFIG]68171[/ATTACH][ATTACH=CONFIG]68172[/ATTACH]
Klirr bei Laut, denke so u die 90-95


Hier die Messungen, ich bin zufrieden. Und der Visaton hält :prost:

Und wie klingt es nun? Sehr langzeittauglich, Langweilig, aufgeräumt, sehr präsent - nicht zu sehr laid back, also die offenen Mitten werden von einem sehr schönen Bass untermalt. Erinnert mich sehr an die ViMo - ich würde das Gehäuse und die Dämmung nochmal angehen, das ist nur quick & dirty gewesen, aber das Potential ist super gut.

Mich freut am meisten, dass ich außer Holz nix kaufen musste, keine Bauteile, gar nix - also für ich ein Cheap TrickSmile


Angehängte Dateien Thumbnail(s)
                       
           
Viele Grüße, Thomas

Es ist genug, wenn es genug ist.

Zitieren

#2
Was muss nun noch gemacht werden: Gehäuse schön und Visatöner mit Mattem Lack an das WG angepasst. Hab ich bei Klaus am FFE in der Chess gesehen, hat mir gefallen (die weißen)
[Bild: 52421446769_9c0ffc7e25_k.jpg]HL2A0094 by Florian Ernst, auf Flickr
Viele Grüße, Thomas

Es ist genug, wenn es genug ist.

Zitieren

#3
Die Buben links und rechts kommen auch noch dran Smile:

[ATTACH=CONFIG]68173[/ATTACH]


Angehängte Dateien Thumbnail(s)
   
Gruß Klaus

Meinen tut der, der zum Wissen zu faul und zum Glauben zu schwach ist (Lisa Eckart)
Zitieren

#4
Moin Großer Smile
Die Beschaltung im Tieftonbereich ist sportlich. Durch den Kondi über der Spule baust Du zusammen mit dem Parallelkondi mit zunehmender Frequenz einen Kurzschluss. Da gibt es einige Verstärker, die das nicht mögen und das Schwingen anfangen. Wenn Du dem Spulenkondi einen Widerstand in Reihe schaltest, verlierst Du kaum Wirkung, verhinderst aber den Kurzschluss.

LG Olli
[SIZE=2]"Die Tiefe ist rund" © Kaspie.[/SIZE]
[SIZE=2]
GLÜCK IST, WENN ES KEINE KATASTROPHE GIBT Big Grin
[/SIZE]

Zitieren

#5
Jup, im Moment machen das die Krokoklemmen... aber du hast recht.
Ich Merk davon Grad nix, aber ich höre schon länger ohne drüber nachzudenken... fein...
Viele Grüße, Thomas

Es ist genug, wenn es genug ist.

Zitieren

#6
tiefton schrieb:...Visatöner mit Mattem Lack...

Eine Top-Idee, gefällt mir sehr gut.

Das könnte Visaton mal als Upgrade einfließen lassen, wertet die Chassis optisch enorm auf, wie ich finde.
Gruß

Jesse Cool Good Vibration




Die Realität ist in Wirklichkeit etwas komplizierter.
Zitieren

#7
Wie ist Dein Eindruck im Vergleich zur WHy, die ja auch auf dem Foto mit dem gleichen W170S zu sehen ist?
Zitieren

#8
Wenn ich ehrlich bin, ist das schwer, ich hab die ViMo Reloaded ja bisher nur in meinem Wohnzimmer gehört. Am FFE war die Why tonal nicht meins, der Bass hatte zu wenig Grundton, die Räumlichkeit war aber sehr gut. Die ViMo hört sich kompletter an, die Räumliche Staffelung ist aber anders aufgebaut. Etwas kompakter.
Ich hab dem W170S seine Betonung um 1khz ein bisschen gelassen, wird bei mir aber gut durch den Grundton aufgefüllt. Das hat mir bei der why gefehlt, ich würde da mehr Volumen geben.
Viele Grüße, Thomas

Es ist genug, wenn es genug ist.

Zitieren

#9
Die WHy ist kein "vollwertiger" Lautsprecher (und sollte es auch nicht sein). Die hat ihre -3dB bei etwa 100Hz und läßt das Huben so ohne weitere Filterei, was insgesamt der räumlichen Abbildung und Sauberkeit unheimlich entgegenkommt.

Ursprünglich hat der Schöpfer nur 7,5 Liter vorgesehen, ich habe dem W170S 11 Liter gegeben:

[ATTACH=CONFIG]68209[/ATTACH]

Da muss noch ein Bass-Sockel drunter, der unter 100Hz werkelt - ist in Arbeit. Beim FFE wollte ich die Tauglichkeit von alternativen Hochtönern testen. Zwischenstand: der Reckhorn ist nicht schlecht und es braucht erst mal nur der Vorwiderstand in der Originalweiche raus. Beim Vergleich mit der Originalversion kann eine WHy besser Frauen- die andere Männerstimmen - to be continued Rolleyes ...


Angehängte Dateien Thumbnail(s)
   
Gruß Klaus

Meinen tut der, der zum Wissen zu faul und zum Glauben zu schwach ist (Lisa Eckart)
Zitieren

#10
hoschibill schrieb:Moin Großer Smile
Die Beschaltung im Tieftonbereich ist sportlich. Durch den Kondi über der Spule baust Du zusammen mit dem Parallelkondi mit zunehmender Frequenz einen Kurzschluss. Da gibt es einige Verstärker, die das nicht mögen und das Schwingen anfangen. Wenn Du dem Spulenkondi einen Widerstand in Reihe schaltest, verlierst Du kaum Wirkung, verhinderst aber den Kurzschluss.

LG Olli

Salve, ich hab da jetzt mal 4,7Ohm dem 1uf nachgeschaltet, passt. SPL Identisch, die Änderungen sind 20db unter Bezugspegel und marginal..
Danke Dir, akustisch mehr ich an meinen Hypex keinen Unterschied.
Impedanz liefere ich nach:prost:
Viele Grüße, Thomas

Es ist genug, wenn es genug ist.

Zitieren

#11
Schön! Ich freue mich.

Bei mir bleibt meine Vimo wie sie ist.

O.K. inzwischen sind sie mit zwei Wyntec teilaktiviert, aber an der Weiche mache ich nichts mehr.

Aber, Thoas, Du solltest Deine Chassis wirklich besser pflegen! :p
Vinyl & Whisky: Gemeinsamer Blog von tiefton und mir zum Thema Vinyl und Whisky

gelsen-pen: Mein Blog über Gelsenkirchen, das Ruhrgebiet und den Rest der Welt
Zitieren

#12
Moin Ganz Großer, Big Grin

hoschibill schrieb:Die Beschaltung im Tieftonbereich ist sportlich. Durch den Kondi über der Spule baust Du zusammen mit dem Parallelkondi mit zunehmender Frequenz einen Kurzschluss. Da gibt es einige Verstärker, die das nicht mögen und das Schwingen anfangen. Wenn Du dem Spulenkondi einen Widerstand in Reihe schaltest, verlierst Du kaum Wirkung, verhinderst aber den Kurzschluss.
ich habe es so im Gedächnis das Röhren, speziell ohne Gegenkopplung, damit Probleme (schwingen) bekommen können.

Transen sehen bei (Beispiel) dieser Beschaltung:
[ATTACH=CONFIG]68230[/ATTACH]
Diesen Impedanzgang:
[ATTACH=CONFIG]68231[/ATTACH]

Da ist nüx mit Kurzschluss.Smile

Thomas, schönes Böxlein.:prost:
Messtechnisch siehts, um 3Khz unter kleineren Winkeln, imho etwas eigenartig aus......
....magst Du die Schallwandkanten noch etwas bearbeiten?


Angehängte Dateien Thumbnail(s)
   

.jpg   equinoxweichebeuqh.jpg (Größe: 56,92 KB / Downloads: 191)
Gruß Karsten

Wenn die Menschen nur über das sprächen, was sie begreifen, dann würde es sehr still auf der Welt sein.
Zitieren

#13
Zitat:Da ist nüx mit Kurzschluss.Smile

Hallo Karsten

Doch, da ist einer ! Deine Messung hat ihn nur einfach unterschlagen. Aber je nach Amp macht es ist es nichts.

Gruss

Charles
Zitieren

#14
Moin Karsten,

4711Catweasle schrieb:Moin Ganz Großer, Big Grin


ich habe es so im Gedächnis das Röhren, speziell ohne Gegenkopplung, damit Probleme (schwingen) bekommen können.

Transen sehen bei (Beispiel) dieser Beschaltung:
[ATTACH=CONFIG]68230[/ATTACH]
Diesen Impedanzgang:
[ATTACH=CONFIG]68231[/ATTACH]

Da ist nüx mit Kurzschluss.Smile

Stimmt. Deine Messung endet ja auch bei 20KHz. Und was ist darüber? Wink

Gruß Olli
[SIZE=2]"Die Tiefe ist rund" © Kaspie.[/SIZE]
[SIZE=2]
GLÜCK IST, WENN ES KEINE KATASTROPHE GIBT Big Grin
[/SIZE]

Zitieren

#15
Hi,

hoschibill schrieb:Deine Messung endet ja auch bei 20KHz. Und was ist darüber? Wink
wie weit genau darüber?Wink
Gruß Karsten

Wenn die Menschen nur über das sprächen, was sie begreifen, dann würde es sehr still auf der Welt sein.
Zitieren

#16
[URL="https://forum.visaton.de/filedata/fetch?id=704561&d=1660142964"]Ein ähnliches Thema gab es mal im Visatonforum, das kann man auch simulieren

https://forum.visaton.de/filedata/fetch?...1660142964


[/URL]
Zitieren

#17
Moin,

vielen Dank.:prost:
Wenn ich die Grafik richtig lese ? sinkt die Impedanz oberhalb *40Khz unter die 4 Ohm Spezifikation?
EDIT:* Impedanz oberhalb 100Khz ?

In wie weit ist das in der Praxis relevant???

Ich frage, weil ich in den vergangenen Jahren diese Schalte häufig eingesetzt habe und an recht vielen
unterschiedlichen Transistor und Schaltverstärkern keinerlei "Probleme" feststellen konnte.

Kann ja sein das ich über Jahre Müll produziert habe, der nur zufällig gut funktioniert hat und gut klang ???:eek:
Gruß Karsten

Wenn die Menschen nur über das sprächen, was sie begreifen, dann würde es sehr still auf der Welt sein.
Zitieren

#18
Ein user mit einem "exotischen" Verstärker hatte Probleme, Anscheinend die meisten Verstärker nicht, weil sie nicht aufschwingen. Aber ich bin kein Experte. Im Forum wird empfohlen vor den Kondensator (parallel) zur Drosselspule deshalb etwa 4 Ohm einzubauen.
Zitieren

#19
Salve, ich komme jetzt mal mit Halbwissen, da wird halt der Schwingkreis zwischen Amp und LS seine Reso/nullstelle haben und dann schwingt es auf. Hängt halt vom Amp ab.
Der R mit 4.7 tut dem LS nichts, insofern machen. Impedanzentzerrung kann man ja auch noch machen...
Viele Grüße, Thomas

Es ist genug, wenn es genug ist.

Zitieren

#20
4711Catweasle schrieb:Kann ja sein das ich über Jahre Müll produziert habe, der nur zufällig gut funktioniert hat und gut klang ???:eek:


Der Original-ViMo ist vom Prinzip her ähnlich beschaltet 1,5 mH Spule mit einem 0,33 µF Kondensator darüber. Bisher hat sich weder ein Verstärker in Rauch aufgelöst noch die Arbeit verweigert. Und sie hing schon an vielen Amps.
Vinyl & Whisky: Gemeinsamer Blog von tiefton und mir zum Thema Vinyl und Whisky

gelsen-pen: Mein Blog über Gelsenkirchen, das Ruhrgebiet und den Rest der Welt
Zitieren



Möglicherweise verwandte Themen…
Thema Verfasser Antworten Ansichten Letzter Beitrag
  CT240 reloaded - wo sind die 30er Hifi-Tieftöner hin? bilmes 28 7.595 06.02.2024, 11:10
Letzter Beitrag: mechanic
  LS3/5a Clone Reloaded - Aus Fehlern lernen zeppi 63 22.822 09.07.2019, 21:01
Letzter Beitrag: zeppi
  ViMo zeppi 42 26.251 12.12.2018, 00:33
Letzter Beitrag: MOD eltipo
  Boxschule reloaded - Visaton W130S und Vifa DX25 in 11l BR LarsNL 35 12.895 27.09.2016, 14:30
Letzter Beitrag: LarsNL
  Yeah... reloaded. Gnom52 4 2.997 24.09.2015, 12:50
Letzter Beitrag: SNT
  Glasgow Reloaded Gazza 132 45.121 19.01.2015, 12:49
Letzter Beitrag: hoschibill
  Axton Reloaded --> Monacor Straight plus Personal Jesus 10 9.090 01.11.2012, 11:36
Letzter Beitrag: Personal Jesus
  Schuhkarton Reloaded - Erfahrungen mit WavcorWF146 Eismann 5 5.676 28.09.2011, 18:49
Letzter Beitrag: Eismann

Gehe zu:


Benutzer, die gerade dieses Thema anschauen:
1 Gast/Gäste

Deutsche Übersetzung: MyBB.de, Powered by MyBB, © 2002-2026 Melroy van den Berg.