Themabewertung:
  • 0 Bewertung(en) - 0 im Durchschnitt
  • 1
  • 2
  • 3
  • 4
  • 5
AMP-BATTLE - 10 Transistoren!
#1
Der Thread wurde ins Unterforum verschoben.

Angeregt durch den Versuch von Sven ein Verstärker-Battle ins Leben zu rufen, habe ich eine andere Herangehensweise, die vielleicht funktionieren könnte. Denn eigentlich finde ich die Idee ansich nicht schlecht.
Meiner Meinung nach sollte man jedoch die Bedingungen viel freier gestalten, damit man als Bastler überhaupt noch konstruktiven Spielraum hat.
Also hier meine Bedingungen:V

-Nur Transistoren -> Bipolar, Fet, Mosfet...
-Nur diskrete Bauteile, keine ICs, auch keine Opamps im Eingang oder so...
-Es dürfen maximal zehn Transistoren pro Amp/Kanal verwendet werden, Darlington und IGBT zählen als zweiWink
-Wer teilnehmen möchte, muss seinen Amp kurz mit 2-3 Sätzen hier im Forum vorstellen. Wer möchte, kann natürlich auch eine Doktorarbeit abliefernWink

Erlaubt ist alles, was man aus max. zehn Transistoren hin bekommt, ob symmetrisch oder asymmetrisch, ob Class A oder AB oder B oder D...

Ob der Amp einen Transistor oder zehn verwendet, sei dem Konstrukteur überlassen. Ebenso die Wahl ob SMD oder THT.
Schön wäre es, wenn eigene Konstruktionen vorgestellt werden, aber auch Nachbauten anderer Schaltungen sind erlaubt.
An Netzteilen kann jeder nehmen was verfügbar oder genehm ist.
Auch beim Gehäuse und Aufbau ist alles Erlaubt, vom frei verlöteten Drahtigel bis CAD-Gehäuse mit prof. Platine.



Was an diesem Battle dann verglichen wird, liegt an euren Vorlieben. Messen, hören, ansehen. Mein Vorschlag wäre: Es gibt genau diese drei Bewertungskriterien:
-Aufbau
-Messwerte
-Klang

Das hieße z.B., sollte jemand einen grottenschlecht zu messenden und scheußlich klingenden Verstärker in einen wunderschönen Gehäuse abliefert, bekäme er/sie eventuell den ersten Platz in der Kategorie 'Aufbau'.

Leider ist meine Wohnung viel zu klein und zu vollgestellt, als dass man dort ein vernünftiges Battle veranstalten könnte, mit drei Leuten ist die Hütte voll, aber vielleicht hat jemand hier im Forum Lust und Interesse einem solchen Battle die Bühne zu geben.


Zum Schluss noch eine Anmerkung zur Haftung. Jeder Teilnehmer ist natürlich für sein Handeln und seinen eigenen Amp selbst verantwortlich, bzw für eventuelle Schäden, die durch den Amp oder den Teilnehmer entstehen.
スピーカ ist japanisch und heißt Lautsprecher
Zitieren

#2
Moin, keine Schlechte Idee.
Frage, 10 Transistoren für einen oder für beide Kanäle ?
In Hamburg sagt man, Moin , LG Olaf_HH
Zitieren

#3
Olaf_HH schrieb:Moin, keine Schlechte Idee.
Frage, 10 Transistoren für einen oder beide Kanäle ?

Pro Kanal.

5 pro Kanal würde schon wieder sehr einschränken.
スピーカ ist japanisch und heißt Lautsprecher
Zitieren

#4
Dann bin ich dabei.
4 Transistoren pro Kanal, 5W Class A und 19V Computernetzteil sind die Grundlage.
Ich werde eine Schaltung von Papa Pass verwenden.
Ich will versuchen das frei verdrahtet also ohne Platine zu bauen.
Würde vermutlich sogar zu meinen Desktop Speakern passen.
Komponenten sind sogar alle vorhanden, bis auf 2 Elkos.
Und selbst wenn nicht genug mitmachen, vorstellen kann man das hier auf jeden Fall.
In Hamburg sagt man, Moin , LG Olaf_HH
Zitieren

#5
Super Smile

Ich liebäugle gerade auch mit einen Mosfet-Verstärker, allerdings Class AB und das volle Kontingent von 10 Transistoren.
Noch nicht aufgebaut, nur simuliert.


Angehängte Dateien Thumbnail(s)
   
スピーカ ist japanisch und heißt Lautsprecher
Zitieren

#6
Das Battle-Konzept gefällt Smile !

Ich würde meine schwäbisch inspirierten "s´monschterle" ´s ins Rennen schicken, Hiraga le monstre (8 Transen) an CRC-Netzteil mit je 80 Pollin-Elkos (4700µF/16V) als Monoblöcke.

Es wäre vielleicht nicht schlecht, den "Battle-Vergleichs-Referenz-Sprecher" gleich am Anfang festzulegen. Wünschenswert wären von meiner Seite überdurchschnittliche Empfindlichkeit (wg. < 10 Transen) und ein unkritischer Impedanzgang (Dämpfungsfaktor kennt das Monster z.B. nur vom Hörensagen).
Gruß Klaus

Meinen tut der, der zum Wissen zu faul und zum Glauben zu schwach ist (Lisa Eckart)
Zitieren

#7
Reizvolle Idee, zumal das ein paar Transistoren weniger sind, als mir lieb sind (und schade, weil ich mich gerade damit angefreundet hatte, einen Composite 3886 für Svens Battle zu bauen). Ich möchte dabei sein. Was für ein Termin ist denn angedacht? Herbst fände ich gut, am besten um 3. Oktober oder Allerheiligen, damit sich die Fahrt aus dem Süden wenigstens lohnt. Wann ist eigentlich Frickelfest Essentials?

Ist ein OP-Amp als DC-Servo erlaubt?

10 Transistoren bedeutet:
- LTP (2) geht, Kaskode oder Stromspiegel nicht
- Stromquelle für LTP (1-3) muss man schon mit geizen
- VAS (1 -5) muss auch simpel gehalten werden
- kann man Transistor für BIAS einsparen?
- EF3 (6) geht klar nicht, also EF2 (4) oder MOSFET (4) -- ob man auch MOSFETs ohne Treiber (-2) direkt an kräftige VAS hängen kann?

Hier mal ein schönes Beispiel mit 9 Transistoren, allerdings um den Preis einer single-ended Eingangsstufe, also Koppelkondensatoren und erhöhtes Rauschen, da die Eingangsstufe gainbegrenzt wurde. Das THD-Verhalten ist trotzdem super, weil 3-pole-Kompensation hingetüftelt wurde:
https://www.diyaudio.com/community/threa...mp.385080/

PS: mit was soll denn abgehört werden?
Zitieren

#8
Moin, noch eine Frage, wenn ich 2 VU Meter drin haben will, die ja mit dem AMP und der Verstärkung nicht's zu tun haben, darf dafür ein IC Verwendung finden ?
In Hamburg sagt man, Moin , LG Olaf_HH
Zitieren

#9
スピーカ schrieb:Super Smile

Ich liebäugle gerade auch mit einen Mosfet-Verstärker, allerdings Class AB und das volle Kontingent von 10 Transistoren.
Noch nicht aufgebaut, nur simuliert.

Mit drei potentiellen Teilnehmern können wir doch bestimmt unser eigenes Battle-Subforum bekommen. Dann könnte man jedes Projekt auch einzeln diskutieren.

Ich hätte zwei Anmerkungen:

1. Mit R14 schließt Du die hohe Ausgangsimpedanz Deiner Stromquelle Q7 wieder kurz. Also würde ich R14, der ja nur den Strom für D4 liefern soll, lieber auf Masse legen. Oder auf Q7 verzichten und den Strom für den zweiten Differenzverstärker über R14 an V+ holen.

2. Wie stellst Du den Arbeitspunkt der Endstufe temperaturstabil ein?
Zitieren

#10
capslock schrieb:Reizvolle Idee, zumal das ein paar Transistoren weniger sind, als mir lieb sind...
Ist ein OP-Amp als DC-Servo erlaubt?
Nene, auch kein Servo-Opamp....Eben, das ist der Reiz an der Geschichte Smile

Zitat:10 Transistoren bedeutet:
- LTP (2) geht, Kaskode oder Stromspiegel nicht
- Stromquelle für LTP (1-3) muss man schon mit geizen
- VAS (1 -5) muss auch simpel gehalten werden
- kann man Transistor für BIAS einsparen?
- EF3 (6) geht klar nicht, also EF2 (4) oder MOSFET (4) -- ob man auch MOSFETs ohne Treiber (-2) direkt an kräftige VAS hängen kann?
Es gibt auch noch einige[URL="https://www.diyaudio.com/community/threads/peeceebee.231662/"] andere spannende Ansätze.
[/URL]
Zitat:Hier mal ein schönes Beispiel mit 9 Transistoren, allerdings um den Preis einer single-ended Eingangsstufe, also Koppelkondensatoren und erhöhtes Rauschen, da die Eingangsstufe gainbegrenzt wurde. Das THD-Verhalten ist trotzdem super, weil 3-pole-Kompensation hingetüftelt wurde:
https://www.diyaudio.com/community/threa...mp.385080/
Ja kenne ich, super Teil!
Zitat:PS: mit was soll denn abgehört werden?

Gute Frage, ich könnte eine meiner DMLs 'opfern' Wink
スピーカ ist japanisch und heißt Lautsprecher
Zitieren

#11
スピーカ schrieb:Nene, auch kein Servo-Opamp....Eben, das ist der Reiz an der Geschichte Smile

Find ich plöd. Der hat ja nichts mit Klang zu tun, sondern mit Betriebssicherheit. Aber kann man für das Battle sicher mit Poti ersetzen, ist weniger Eingriff als die Labornetzteile im abgesagten Battle.

スピーカ schrieb:Gute Frage, ich könnte eine meiner DMLs 'opfern' Wink

Was ist das? Ich würde für guten FAST plädieren, damit die Weiche und Trennung möglichst wenig ausmachen. Leider sind meine HX132-FAST aktiv getrennt. KEF LS-50 könnte ich noch anbieten, zwar kein FAST, aber ziemlich sauber in den Mitten und CD.

Eine grobe Idee von Impedanz und gefordertem Pegel sollte man schon haben, sonst läuft ein Eintakt-Konstrukt gegen einen 200 W - Boliden.
Zitieren

#12
Olaf_HH schrieb:Moin, noch eine Frage, wenn ich 2 VU Meter drin haben will, die ja mit dem AMP und der Verstärkung nicht's zu tun haben, darf dafür ein IC Verwendung finden ?

Jepp, kannst Du gern so machen. Die Regeln werden damit nicht verletzt Smile
スピーカ ist japanisch und heißt Lautsprecher
Zitieren

#13
Moin,
スピーカ schrieb:Leider ist meine Wohnung viel zu klein und zu vollgestellt, als dass man dort ein vernünftiges Battle veranstalten könnte, mit drei Leuten ist die Hütte voll, aber vielleicht hat jemand hier im Forum Lust und Interesse einem solchen Battle die Bühne zu geben.

falls das in den Sommermonaten stattfinden sollte,
könnte ich unseren Garten als Veranstaltungsort anbieten.
Da sind schon ein paar kleinere Veranstaltungen gelaufen,
u.A. der Visaton Battle.
LS kann ich ebenfalls zur Verfügung stellen.😁
Gruß Karsten

Wenn die Menschen nur über das sprächen, was sie begreifen, dann würde es sehr still auf der Welt sein.
Zitieren

#14
capslock schrieb:Mit drei potentiellen Teilnehmern können wir doch bestimmt unser eigenes Battle-Subforum bekommen. Dann könnte man jedes Projekt auch einzeln diskutieren.

Ich hätte zwei Anmerkungen:

1. Mit R14 schließt Du die hohe Ausgangsimpedanz Deiner Stromquelle Q7 wieder kurz. Also würde ich R14, der ja nur den Strom für D4 liefern soll, lieber auf Masse legen. Oder auf Q7 verzichten und den Strom für den zweiten Differenzverstärker über R14 an V+ holen.

2. Wie stellst Du den Arbeitspunkt der Endstufe temperaturstabil ein?

Zu 1. Stimmt, aber wenn ich R14 auf Masse lege, fängt der Ruhestrom an zu steigen, wenn die Bootstrapping-Schaltung(R14, C5) einsetzt. Dann nehme ich lieber den Nachteil einer etwas geringeren Ausgangsimpedanz der Stromquelle hin. Kompromiss halt. Ansonsten bräuchte ich entweder eine dritte Versorgungsspannug oder ich müsste mit mit einem asymmetrischen Clippingverhalten abfinden.
Zu 2. Über R7(Poti ) wird der Ruhestrom eingstellt und mit D4, die thermisch mit dem Kühlkörker gekoppelt wird. Das geht ganz gut, wenn man die Spannungsstrecke über mehrere Dioden aufteilt und nur einzelne Dioden koppelt. Trial and error Rolleyes
Außerdem vereinfacht sich Layout später...
スピーカ ist japanisch und heißt Lautsprecher
Zitieren

#15
4711Catweasle schrieb:Moin,


falls das in den Sommermonaten stattfinden sollte,
könnte ich unseren Garten als Veranstaltungsort anbieten.
Da sind schon ein paar kleinere Veranstaltungen gelaufen,
u.A. der Visaton Battle.
LS kann ich ebenfalls zur Verfügung stellen.😁
Klingt sehr gut. Wäre für auch für mich von Vorteil, weil ich kein Auto habe und ebenfalls in Hannover wohne.
スピーカ ist japanisch und heißt Lautsprecher
Zitieren

#16
capslock schrieb:Was ist das?

Distributed Mode Loudspeaker, damit spiele ich zur Zeit rum, sehr spannend, aber auch sehr zickig...
スピーカ ist japanisch und heißt Lautsprecher
Zitieren

#17
Ich kann die Tage ein Eintrag unter aktuelle DIY Battles erstellen, es sollten dann aber noch 1 oder 2 mehr mitmachen.
In Hamburg sagt man, Moin , LG Olaf_HH
Zitieren

#18
Ich könnte Timmi´s Chess anbieten. Mit dem Sauger liegt die recht gut um die 6 Ohm und mit 87dB auch nicht so schlecht beim Pegel.

Ansonsten: Ist ein (verblindeter) Direktvergleich auf dem Plan ? Ich habe einen Umschalterich der unter anderem auch ferngesteuert nur zwischen 3 Stereopärchen Anpassverstärkern umschaltet, unterschiedliches Gain könnte man also ausgleichen. Der Haken dabei: Für unseren Anwendungsfall wäre ein weiterer Umschalter hinter den Amps, oder drei gleiche Lautsprecherpärchen erforderlich.

Ich spinne jetzt mal. Ausgehend vom Visaton-Battle bin ich bei einer CT 310 gelandet (FRS5X & W130S), gefällt mir viiieeel besser. Von dem Zeugs müsste doch genügend für mindestens noch ein Paar bei euch rumfliegen, oder ....
Gruß Klaus

Meinen tut der, der zum Wissen zu faul und zum Glauben zu schwach ist (Lisa Eckart)
Zitieren

#19
Oh man
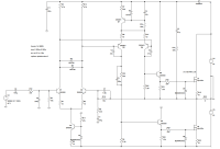
Da könnte ich glatt meine Variante des CFH7 Fertig machen.

Trotz Modifikation noch bei 9 Transistoren .. wenn man nur ein paar endtransistoren einbaut

[ATTACH=CONFIG]69269[/ATTACH]


Angehängte Dateien Thumbnail(s)
   
Zitieren

#20
Hmm, 5 Transistoren in nem IC, ginge wohl nur außer Konkurrenz : https://www.radiomuseum.org/tubes/tube_taa435.html

Dazu fällt einem spontan GHP ein.. Der Elko von 1970 gehört eh mal ausgetauscht.. Dabei passend zur Box...
[URL="http://www.igdh.eu"]
[IMGNR]http://www.igdh.eu/logo_igdh_mini.png[/IMGNR]
[/URL]
Zitieren



Möglicherweise verwandte Themen…
Thema Verfasser Antworten Ansichten Letzter Beitrag
  10 Transistor Amp Battle HexFet Power Amp Udo 45 22.174 15.04.2023, 22:35
Letzter Beitrag: Udo
  Mein Beitrag zu dem Battle, Pass ACA Amp Camp V1.8 ClassA Verstärker in BTL Olaf_HH 4 6.987 19.02.2023, 15:23
Letzter Beitrag: Olaf_HH

Gehe zu:


Benutzer, die gerade dieses Thema anschauen:
2 Gast/Gäste

Deutsche Übersetzung: MyBB.de, Powered by MyBB, © 2002-2026 Melroy van den Berg.