Beiträge: 3.395
Themen: 74
Registriert seit: 18.01.2011
Hallo liebe Messgemeinde,
wenn ich die Impedanz messe, ist mein "Zacken" bei der Reso viel zu klein, daher bekomme ich bei realem Rdc viiiel zu kleine Qts-Werte heraus. Irgend 'ne Idee? Kalibrieren tue ich doch OHNE den Referenz-Widerstand, und messen mit, richtig? Meine Impedanzkurve liegt so zwischen 16 Ohm (bei 10 Hz) und 24 Ohm (bei Fres), bevor sie dann bei höheren Frequenzen größer wird.
Gruß und danke,
Matthias
Beiträge: 302
Themen: 1
Registriert seit: 11.04.2010
Ja, zum kalibrieren wird der Widerstand überbrückt.
Hast du auch den richtigen Widerstandswert angegeben, voreingestellt ist ja 100 Ohm.
Welchen Lautsprecher willst du denn messen?
Beiträge: 5.776
Themen: 351
Registriert seit: 19.11.2008
du musst den gesamtwiderstand aller kabel und schalter messen die am Widerstand mit anliegen und den in ARTA eintragen.
Setup-> Measurement -> 100Ohm durch den gemessenen Wert ersetzen.
Bei der Messung auch die Messleitungen rausrechnen.
Viele Grüße, Thomas
Es ist genug, wenn es genug ist.
Beiträge: 548
Themen: 24
Registriert seit: 26.11.2008
Hallo Matthias,
bitte eine Messung an einem bekannten Widerstand durchführen (vorher sicherstellen, dass alle Kontakte ok sind).
Ferner die Hinweise im Kompendium beachten
Bitte über das Ergebniss berichten.
Gruß
Heinrich
Beiträge: 3.395
Themen: 74
Registriert seit: 18.01.2011
15.06.2011, 12:54
(Dieser Beitrag wurde zuletzt bearbeitet: 15.06.2011, 13:08 von Don Key.)
Bekomms einfach nicht hin. Habe mal Bilder hochgeladen von dem, was ich an Impedanz messe (TMT Tasa0011), von einem 10 Ohm Widerstand und von der Kalibrierung. Der Hub ist viiiiel zu klein, die 27 Ohm kann ich messen und sind auch eingestellt. In wie weit spielt der Ausgangswiderstand der Endstufe (Lepai, TA2020) eine Rolle?
Bitte Hilfe,
Matthias
//edit, so, Bilder sind in meinem Profil.
Impedanzmessung:
der eine Schalter auf "impedance measurement" der andere zum Kalibrieren auf "impedance calibration" und zum Messen auf "impedance measurement" richtig?
//edit2: soeben nochmals mit einem anderen Lepai-Amp. (LP-A2) getestet, ziemlich exakt die gleichen Werte...
Du wärst nicht der Erste, der mit einem TA Probleme bei der Impedanzmessung hat.
Frag mich nicht, wieso, aber versuch mal nen klassischen Amp zu nehmen......
Beiträge: 717
Themen: 36
Registriert seit: 09.11.2010
Hi Leute , das ist wirklich nicht das erste mal das über die Nichteignung eines Tripath verstärkers als Messverstärker hier Diskutiert wird . Es gibt da einige die es bereits , vergeblich , probiert haben . Mal abgesehen das im Arta Handbuch ja auch ein Test der Messkette (also auch des Verstärkers der verwendet wird..) genau Beschrieben wird , ist evtl. dieser Beitrag aus dem Hifi Forum mal ganz Interessant zu lesen : http://www.hifi-forum.de/viewthread-108-13386.html
Gruß Holger
eltipo schrieb:Du wärst nicht der Erste, der mit einem TA Probleme bei der Impedanzmessung hat.
Frag mich nicht, wieso, aber versuch mal nen klassischen Amp zu nehmen......
Beiträge: 3.395
Themen: 74
Registriert seit: 18.01.2011
Mööönsch,
tut es eigentlich weh, wenn man immer recht hat...?
Habe soeben einen "normalen" HiFi-Amp angehängt und wie von Geisterhand gemalt hatte ich augenblicklich die schönste Impedanzkurve, die zumindest ich je gesehen habe... 
Auch Alex's TSP vom Tasa0011 TMT kann ich jetzt sogar ziemlich genau bestätigen, obwohl ich als Gewicht nur ein, per Küchenwaage gewogenen USB-Stick draufgelegt habe...:w00t:
Danke Euch für die wertvollen Tipps, bereue es zwar nicht, den TA2020 für ca. 20 Kracher inkl. Netzteil für meinen Bastelkeller erstanden zu haben, aber nu geht die Suche nach einem mööööööglichst preiswerten mööööööglichst kleinen Mess-Amp wieder los. Habt Ihr irgendwelche Tipps (Autoendstufen z.B., ein 12V/5A Netzteil wäre vorhanden...
Gruß und danke,
Matthias
Beiträge: 837
Themen: 32
Registriert seit: 19.11.2008
... nimm was günstiges, kleines, gebrauchtes aus der HiFi-Ecke. Mein Marantz Sr333 hat mich 20€ gekostet ....
;-) Detlef
Beiträge: 717
Themen: 36
Registriert seit: 09.11.2010
Na Bitte ,kaum macht man alles Richtig schon klappts auch mit der Messung !! Freue mich für dich das du eine weitere Schwachstelle deiner Meßkette gefunden hast ...:w00t::w00t: Du bist damit in sehr Prominenter Gesellschaft ....Schade das die die ich meine gerade alle Arbeiten müssen , oder Urlaubsvorbereitungen treffen . Hihi
Mal ein Produktiver Gedanke ! Die sog. Midi oder Midsize Hifi Komponenten der großen Hifi Hersteller bieten gebraucht , genau das was du suchst . Wenn du nicht eine Autoanlage rumliegen hast , dann würde ich damit erst garnicht anfangen . Ob du allerdings für 20 Ois etwas gescheites Findest bezweifel ich sehr . Ab 50 Teuros bist du im Rennen !!Viel Glück !
Gruß Holger
Beiträge: 3.395
Themen: 74
Registriert seit: 18.01.2011
Beiträge: 531
Themen: 19
Registriert seit: 18.03.2009
Bezüglich Verstärker:
versuchs doch mal hier:
http://www.diy-hifi-forum.eu/forum/forum....php?f=104
vielleicht meldet sich wer wenn du dort beschreibst was für einen Verstärker du suchst.
"Wie Sie sehen, sehen wir nichts. Warum wir nichts sehen, sehen wir gleich"
"Aber das haben ja alle gesehen. Wer es nicht gesehen hat gehört nicht zu alle"
Beiträge: 3.395
Themen: 74
Registriert seit: 18.01.2011
Auch Dir ein "Danke". Werde aber wohl erstmal für Impedanzmessungen meinen Zweit-Hifi-Verstärker nehmen und testen, ob wenigstens die anderen Messungen mit dem TA2020 etwas probates bringen. Warum die Impedanzmessung so daneben liegt ist mir allerdings ein Rätsel (habe jetzt herausgefunden, dass bei richtiger Einstellung die "Impedanznadel" sogar nach unten (!) zeigt, bei obendrein noch kpl. unsinnigen R-Werten...), habe ich doch hier im Forum schon mehrfach gelesen, dass Leute (Gast?) mit einem Tripath schon erfolgreich gemessen haben...
Gruß,
Matthias
Beiträge: 1.534
Themen: 51
Registriert seit: 08.12.2008
Hi,
habe die selben Erfahrungen wie Du gemacht mit einem Tripath...dann einen geerbten "normalen" Verstärker genommen und es hat funktioniert. Laut Schaltplan geht die Masse vom Eingang bis zum Ausgang durch (Chinch Masse ist LS "Minus")...ich denke das ist die Lösung/Problem, dass ist bei meinem TriPath nicht der Fall.
Lupo
P.S. schade eigentlich mein Tripath hat ein Batteriefach, ist klein und wäre ideal zum Messen....
...hörst Du schon oder sägst Du noch?
Beiträge: 3.395
Themen: 74
Registriert seit: 18.01.2011
lupo schrieb:...Laut Schaltplan geht die Masse vom Eingang bis zum Ausgang durch (Chinch Masse ist LS "Minus")...ich denke das ist die Lösung/Problem, dass ist bei meinem TriPath nicht der Fall...
Aaaaah, das erklärt sich wohl damit, dass der Tripath schon intern gebrückt is, also eine "schwebende" (virtuelle) Masse hat. Hast Du auch Erfahrungen bzgl. anderer, z.B. Freq.-Gang - Messungen? Die sollten doch aber funktionieren, was ja (zumindest mir  ) helfen würde, da TSP ja normalerweise nur einmal gemessen werden müssen.
Dank' Dir,
Matthias
Beiträge: 1.534
Themen: 51
Registriert seit: 08.12.2008
nein, war zu verzweifelt und hab dann nur noch den Onkyo genommen
Lupo
...hörst Du schon oder sägst Du noch?
Beiträge: 531
Themen: 19
Registriert seit: 18.03.2009
"Wie Sie sehen, sehen wir nichts. Warum wir nichts sehen, sehen wir gleich"
"Aber das haben ja alle gesehen. Wer es nicht gesehen hat gehört nicht zu alle"
Beiträge: 329
Themen: 9
Registriert seit: 14.02.2011
Es springt einem fast ins Auge!!!
Nein, kannst du es nochmal für nicht studierte Elektrotechniker kurz erklären?
Beiträge: 717
Themen: 36
Registriert seit: 09.11.2010
Hi Bastler , ich meine du warst der angehende Radio Fernsehtechniker oder ?!
Es ist ja toll, das du mit diesen elektrischen Schnittmusterbogen klarkommst , aber glaubst du Ernsthaft das es uns allen so geht ???????
Kleines Geständniss von mir gefällig ?! Ick erkenne da exakt nüscht druff !!! Jaaa ich bin Doof und nein , ich habe mich (glaube ich zumindestens...) nicht im Falschem Forum verlaufen !!
Kurz gesagt , glaube ich , das selbst hier in diesem von allem Möglichen Experten frequentierten Ort nur so eine Handvoll Leute das erkennt /sieht was für dich offensichtlich ist ....Also lass dich bitte herab uns ,,Unwissenden'' an deinen Erkentnissen teilzuhaben !!
Gruß Holger-der sich jetzt nochmal den Grundkurs Elektronik aus seiner Lehre suchen geht.Grummel Grummel :dont_know::dont_know: 
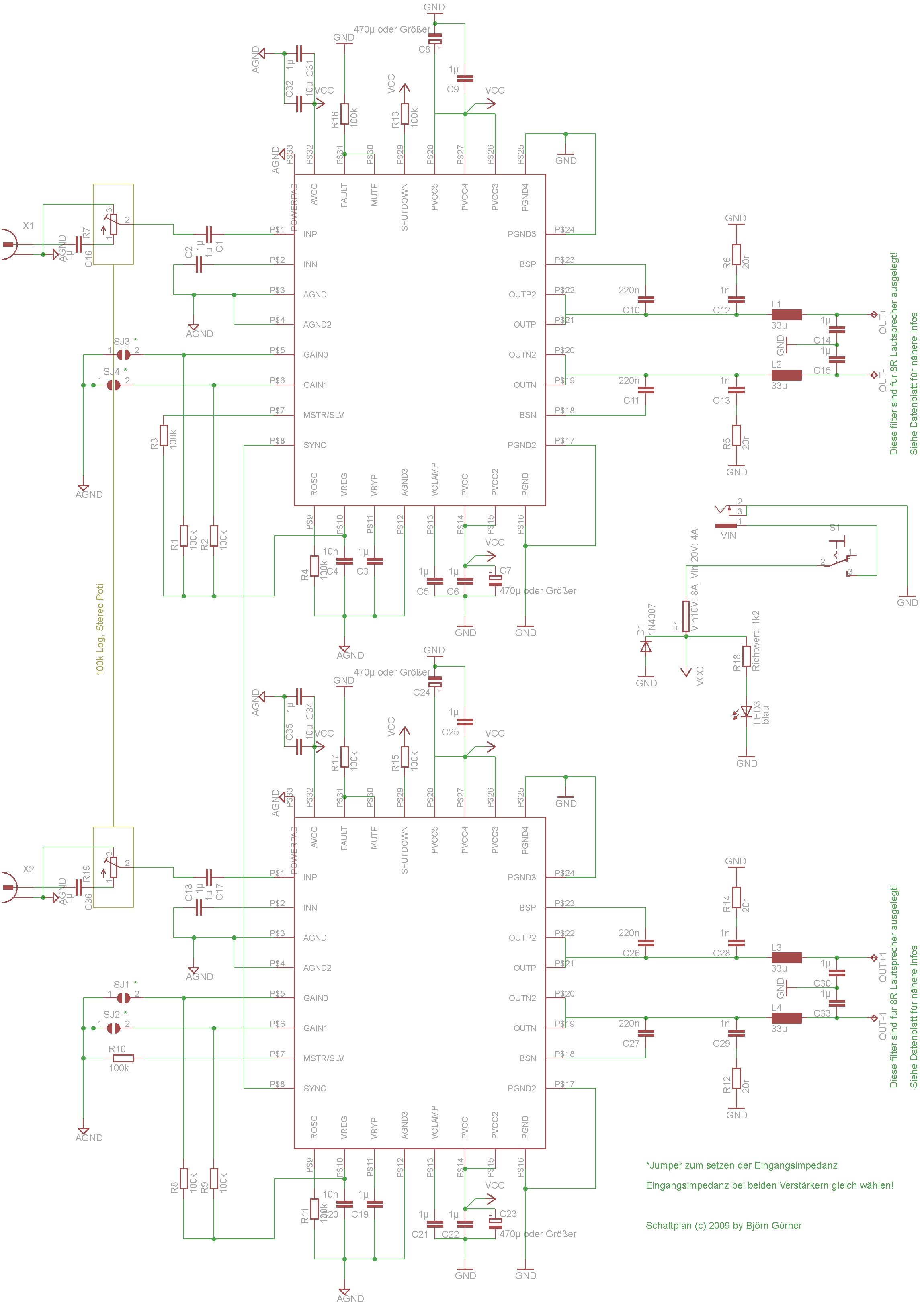
Der Bastler schrieb:http://gsg-elektronik.de/img.php?file=95
hier erkennt man das problem gut ; )
Beiträge: 531
Themen: 19
Registriert seit: 18.03.2009
OK, entschuldige, ich versuchs zu erklären:
Das sind 2 tpa3106, das sind 40W mono class d amp ICs.
Oben rechts die "out-" und "out+" sind die anschlüsse für die LS.
Links davon sehen wir nur einen passiven filter und die tatsache das "out-" genausoviel an der eigl. Masse ist wie Out+
Ps: die lehre ist schon längst abgeschlossen und ich mache schon was anderes
"Wie Sie sehen, sehen wir nichts. Warum wir nichts sehen, sehen wir gleich"
"Aber das haben ja alle gesehen. Wer es nicht gesehen hat gehört nicht zu alle"
|