Themabewertung:
  • 2 Bewertung(en) - 5 im Durchschnitt
  • 1
  • 2
  • 3
  • 4
  • 5
Abletec Diy digital Audio Class D
#1
ich denke, dass wir mal was neues auf machen:-)
Für den Selbstbau sind die Module schon klasse.
Wenn ich mir die Abletec Module an sehe, ist das schon was feines.
Kein Netzteil Stress in Stereo alles drauf....
und hier
die Auswahl der Amps. Man muss nicht hunderte von Watt haben.
http://www.profusionplc.com/pro/gex/prod...amplifiers

Vor allem alles recht schnell aus GB geliefert und kein Einfuhr Prob.

Dieter
Die eigene Erfahrung hat den Vorteil völliger Gewißheit. #Schopenhauer#

Meine MusikQuelle.
http://http://www.di.fm/chillout/
Zitieren

#2
Machen einen durchdachten und soliden Eindruck, preiswert im besten Sinne!

Gruß Frank
Zitieren

#3
Diese Abletec Module hatte ich auch schon mal im Visier.
Anscheinend sind die seitdem noch einen Tick (ca.10€) günstiger geworden.
Im 10er Pack ca 85€ pro Mono Modul plus Versand,
sieht schon sehr Attraktiv aus.

Gruß plüsch
Zitieren

#4
Das sieht gut aus Dieter :p
Die Module werden doch auch von Teak verbaut und haben nur gute Kritiken bekommen.
z.B. hier

Ich werde mir gleich mal 2 von den ALC0300-1300 bestellen.
Bin gespannt ob die Abletec-Module die L15d in den Sack stecken können oder nicht.
Zitieren

#5
Hi...
Hat die Teile schon mal jemand gehört ?
Ich hab nur Foren gefunden, die in einer Sprache schreiben, die ich nicht verstehe...
Intresse hab ich schon...wobei...90 W würden reichen.

Gruß Pedda
Zitieren

#6
Hallo zusammen,

auch ich bekunde Interesse an den kleinen Varianten und würde gerne von erfahrenen User (falls vorhanden) gerne wissen, wie sich die Module im Vergleich zu anderen digitalen und analogen Amps schlagen. Für meinen Mittel- und Hochtonzweig suche ich immernoch nach einer noch besseren "audiophilen" Lösung.

Grüße,

Stammheim
Zitieren

#7
Für class D ziemlich gute Verzerrungswerte, aus dem Kopf wüßte ich nur nCore, die da besser sind. Letztlich aber nicht besser als eine mittelmäßige class AB - Endstufe.

Grundrauschen bei -110 dB bezogen auf Vollaussteuerung. Das kann an Lautsprechern mit hohem Wirkungsgrad schon recht viel werden.
Zitieren

#8
Hi

Hier ein paar Infos die ich zusammengesucht habe.

Die Amps basieren je nach Modell auf modifizierten und patentierten IRS20955/6/7 Chips

In der "AUDIOphile Sonderheft No 01 2012" wird der kleine Restek Mint besprochen. Der hat das "Abletec ALC0240-2300" Stereo Endstufenmodul intus. Wird recht positiv bewertet.

Und in der "Audioxpress 11 2011" wurde das "Abletec ALC0180-2300" von Wim de Haan etwas ausführlicher getestet. Ebenfalls recht positive Bewertungen.

Noch ein paar Links:

http://www.diyaudio.com/forums/class-d/1...nce-4.html


http://www.alchimieaudio.com/t376-ablete...ht=abletec


http://www.tforumhifi.com/t27526-moduli-...ower-clone


http://www.hififorum.nu/forum/topic.asp?TOPIC_ID=42435


Das Firmenmotto:
Anaview - An analog point of view
http://www.anaview.com/index.php?page=custom-design


http://translate.google.de/

https://www.google.de/search?q=abletec&h...04&bih=865
Gruß, Bruno

Indemini, die
Eine Entscheidung, die zu fällen schwerfällt, weil so wenig von ihr abhängt. - Douglas Adams
Zitieren

#9
Hi...
Diesen Attachment-File hätt ich gern gesehen....
Ist vielleicht jemand dort angemeldet...?
Für mich macht das nicht den Sinn, da mein Englisch nicht so doll ist.
Aber danke für den ersten Link. Die Doku ist ja dann nicht so doll.
Das die Eingänge getauscht sind bzw das Modul eigentlich einen symetrischen Eingang erwartet steht echt nirgendwo in der offiziellen Doku...
Bin schon froh es mit Userhilfe am Connex hinbekommen zu haben...

Pedda
Zitieren

#10
in der Beschreibung sind die Eingänge als symmetrisch angegeben.
[Bild: 1beschreib.png]

pdf:
http://www.profusionplc.com/images/data%...0-2300.pdf

Dieter
Die eigene Erfahrung hat den Vorteil völliger Gewißheit. #Schopenhauer#

Meine MusikQuelle.
http://http://www.di.fm/chillout/
Zitieren

#11
Hi...
Das hier mein ich
"In order to avoid pumping of the power supply rails, Abletec has the left channel of the amp connected in non-inverting mode and the right channel in inverting mode. "

Is das jetzt noch so ?
Daher hätte ich gern das anghängte Bild gesehen um zu vergleichen...

Pedda
Zitieren

#12
"Um zu vermeiden, Pumpen der Stromversorgungsschienen hat Abletec den linken Kanal des Verstärkers in nichtinvertierenden Modus und den rechten Kanal in invertierenden Modus verbunden."

Ich meine Michael hatte diese Massnahme beschrieben...
in welchem Zusammenhang, weiss ich nicht mehr.

Dieter
Die eigene Erfahrung hat den Vorteil völliger Gewißheit. #Schopenhauer#

Meine MusikQuelle.
http://http://www.di.fm/chillout/
Zitieren

#13
Hi..
Das wird gemacht bei zwei Endstufen an einem SMPS. Damit soll das "Netzteilpumpen" verhindert werden.
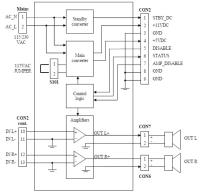
Ich hab mal den Anhang besorgt. Ich hoffe, ich darf das so posten.

Vielleicht ist das hilfreich....

Pedda


Angehängte Dateien Thumbnail(s)
   
Zitieren

#14
Stehe auf der Leitung.
ich verstehe nicht was soll wo bei hilfreich sein?
Das Einzige was ich auf dem Bild sehe, dass die -Eingänge
nach masse erde gehen. Also nicht symmetrisch sind.
Das sollte man mal mit einem Ohmmeter prüfen.

Dieter
Die eigene Erfahrung hat den Vorteil völliger Gewißheit. #Schopenhauer#

Meine MusikQuelle.
http://http://www.di.fm/chillout/
Zitieren

#15
Hi...
Eben...Smile
Das Mitglied aus dem Link schrieb ja, dass da die Eingänge getauscht sind. Daher hat mich das Bild interessiert.
Ich kann das Teil nicht symetrisch anschließen und wollte sehen, wie der Ground aussieht. Bei den Connex-Modulen wurde der invertierende Eingang (-/Ground) kurzgeschlossen und ergab die Eingangsmasse zum +. Daher meine Neugier...
Zum Vergleich das Original...

Jetzt klarer ?


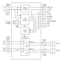
Angehängte Dateien Thumbnail(s)
   
Zitieren

#16
welches der beiden Bildchen entspricht denn nun dem IST Zustand?
Die eigene Erfahrung hat den Vorteil völliger Gewißheit. #Schopenhauer#

Meine MusikQuelle.
http://http://www.di.fm/chillout/
Zitieren

#17
Das Zweite...

Ich hab es jetzt verstanden.
Der Anschluss erfolgt bei unsym. Anschluss wie ich schrieb.
-/Ground wird gebrückt und ergeben den - Cinch zum + Eingang.
Scheint die Regel zu sein...war mir nicht klar...
Die erste Zeichnung beschreibt die simpelste Lösung die Module unsym. zu nutzen und die eigentliche Verschaltung von Ablatec quasi zu umgehen...

Ist aber alles mit Vorsicht zu genießen...da nur ein Erfahrungsbericht ais einem anderen Forum...
Zitieren

#18
Hi

Der rechte Kanal ist beim Eingang invertiert, und beim Ausgang auch. -x-=+ :p

Ich habe bei meinem 6 Kanal Verstärker 2 der Stereomodule (240er) für Mittel- und Hochton eingesetzt. Da habe ich die beiden rechten Kanäle wieder zurückinvertiert. Also Ein- und Ausgang "falsch" rum verkabelt. Railpumping passiert ja nur im Bassbereich.

Dadurch habe ich dises vermeintliche Problem umgangen:

Left Channel
Frequency Input Impedance
10Hz 12.44kΩ
1kHz 11.9kΩ
10kHz 8.775kΩ
20kHz 4.74kΩ

Right Channel
Frequency Input Impedance
10Hz 3.75kΩ
1kHz 3.8kΩ
10kHz 3.06kΩ
20kHz 2.3kΩ


Ob diese Impedanzunterschiede wirklich einen hörbaren Unterschied ausmachen weiß ich nicht. :dont_know:
Bin nur auf Nummer Sicher gegangen. Funktioniert wunderbar. Smile

Für die Bässe habe ich 2 Monomodule (300er) eingesetzt.

Die interne Verkabelung habe ich bis zu den XLR-Buchsen symetrisch ausgeführt. Dann ein Verbindungskabel mit XLR-Stecker mit gebrücktem Pin 1 und 3. Andere Seite des Kabels, an der Signalquelle, ein Cinchstecker. Weil ich nur ein unsymetrisches Quellgerät (DSP-Najda) habe. So kann ich im Falle eines Falles auch symetrisch in den Verstärker gehen.

Alles klar? :denk:
Gruß, Bruno

Indemini, die
Eine Entscheidung, die zu fällen schwerfällt, weil so wenig von ihr abhängt. - Douglas Adams
Zitieren

#19
jap...

So habe ich mir das vorgestellt...Smile

Wie klingen die Teile denn ? Hast Du einen Vergleich zu den L15D ?

Gruß Pedda
Zitieren

#20
Kleinhorn schrieb:jap...

So habe ich mir das vorgestellt...Smile

Wie klingen die Teile denn ? Hast Du einen Vergleich zu den L15D ?

Gruß Pedda
Nein, zum L15D habe ich keine Vergleichsmöglichkeiten.
Ich habe jetzt umgestellt von der Kombination DCX 2496 > Rotel RB-956AX 6-Kanal Endstufe auf DSP Najda > Abletec 6-Kanal Endstufe. Und es hört sich alles straffer, kontrollierter und höher aufgelöst an. Was nun aber welchem Gerät zugeordnet werden muss, kann ich nicht mit Bestimmtheit sagen. Die feinere Auflösung rührt sicher vom DSP her, da ich den in 96kHz Auflösung laufen lasse. Man müsste schon alle Geräte in allen möglichen Kombinationen vergleichen um den jeweiligen Geräten eine Klangeigenschaft zuordnen zu können. Auf so eine Aktion habe ich aber keinen Bock! :w00t:
Der nächste Schritt wird der Austausch der Soundkarte sein. ESI Maya44 raus und ESI Juli@ rein. (Die Maya ist übrigends eine super Messkarte. Messmikro rein, Phantomspeisung an, zack messen. Kopfhörerverstärker on Board für Impedanzmessung. DirectWire; habe ich mich noch nicht mit beschäftigt.) Vielleicht kann ich auch beide gleichzeitig betreiben. Mal schauen.
Da jetzt alles sauber läuft muss ich mich jetzt mit der Einmessung der Lautsprecher und des Raumes beschäftigen.
Nebenher werde ich noch das 4er Relais für die StandBy-Schaltung einbauen und mit den Modulen verkabeln. Najda bietet ja noch eine Remoteschaltung die ich auch noch mit einschleifen kann. Wie das (On/Off-Schalter und Remotesignal) zu verschalten ist? :dont_know: Hmm... noch keinen Plan! Ist aber erstmal zweitrangig.
Gruß, Bruno

Indemini, die
Eine Entscheidung, die zu fällen schwerfällt, weil so wenig von ihr abhängt. - Douglas Adams
Zitieren



Möglicherweise verwandte Themen…
Thema Verfasser Antworten Ansichten Letzter Beitrag
  Kleiner Guide: CamillaDSP plus Audio Injector Octo 6x8 Interface an Raspberry Pi 4 Malik 13 54.112 06.09.2025, 11:04
Letzter Beitrag: Malik
  Powerstation für Audio? capslock 2 1.669 23.03.2025, 18:12
Letzter Beitrag: capslock
  Gremlin- kleiner Class-T Amp- ganz groß. Saarmichel 1.547 933.596 11.02.2025, 13:40
Letzter Beitrag: TomBear
  Digital-Amps: Eigenheiten und Besonderheiten (im Bezug auf BG20 und Gehäusekonzept) TomBear 29 4.666 01.10.2024, 10:30
Letzter Beitrag: TomBear
  Kaufberatung Class D Verstärkermodule Malik 40 23.848 10.12.2023, 09:06
Letzter Beitrag: Saarmichel
  Class AB AMP nachträglich Überstrom sicher machen? vita 13 3.486 06.12.2023, 16:39
Letzter Beitrag: スピーカ
  Kaufberatung Class-D Amp bis 200€ nik-ii 9 4.421 04.09.2023, 10:54
Letzter Beitrag: nik-ii
  Audio Technica HA 5000 Klon Kleinhorn 0 1.234 02.07.2023, 16:10
Letzter Beitrag: Kleinhorn
  Kaufberatung 4 Kanal Class D Verstärker mit DSP und Bluetooth audiobob 26 12.025 14.06.2023, 20:21
Letzter Beitrag: newmir
  suche USB Soundkarte digital out dy1026u 28 6.554 16.05.2023, 21:34
Letzter Beitrag: dipoluser

Gehe zu:


Benutzer, die gerade dieses Thema anschauen:
1 Gast/Gäste

Deutsche Übersetzung: MyBB.de, Powered by MyBB, © 2002-2026 Melroy van den Berg.