Themabewertung:
  • 1 Bewertung(en) - 5 im Durchschnitt
  • 1
  • 2
  • 3
  • 4
  • 5
Minimon - kleiner Desktop-Monitor mit Seas DXT und Tang Band W4-1720
#21
Hi, ich hatte es so verstanden, das das ganze aktiv ist.
Bei ner passiven weiche kann man auch mit einem R in den Parallel Zweigen die Flanke verrunden, an oder absenken und damit eventuell eine Bessere Addition hinbekommen.
In Hamburg sagt man, Moin , LG Olaf_HH
Zitieren

#22
Hi Olaf,

nee, es ging schon um eine passive Weiche, an einer Aktivlösung mit den gleichen Chassis ist Sathim gerade dran (http://www.hifi-forum.de/index.php?actio...hread=1019).

Aber der Ansatz mit der 18db-Trennung im Hochton sieht schon recht erfolgversprechend aus, noch nicht perfekt, aber viel besser als vorher:
[Bild: attachment.php?attachmentid=43680&d=1528291719]

und verpolt:
[Bild: attachment.php?attachmentid=43681&d=1528291730]

In der Richtung wird es also wohl weitergehen... :built:

Schönen Gruß,
Lars
Zitieren

#23
Moin Lars,

ich sehe das deutlich pragmatischer.Smile
Wenn die Einzelzweige im Übernahmebereich vollständig unter der Summe liegen, sich bei -6dB addieren
und sich auch unter Winkel keine Ausreißer im Übernahmebereich zeigen dürfte imho alles (auch klanglich) im Lack sein.

Ich würde an Deiner Stelle die Kiste mal mit realer Weiche messen und hören.

Edith meint: So eine 18dB HT Trennung (wenn es gut passt) bevorzuge ich auch. Smile

LG

Karsten
Zitieren

#24
Redet ihr hier eigentlich von elektrischer oder akustischer 18dB Trennung? Und wie sieht man die im Xover (also die 18dB Kurve an die man dann den Frequenzverlauf angleicht?)?

lg Ralf
Zitieren

#25
Und mach mal Messungen unter winkel
In Hamburg sagt man, Moin , LG Olaf_HH
Zitieren

#26
Zum Messen werde ich wohl erst am Wochenende wieder kommen, so sieht die Simu unter Winkeln derzeit aus:
[Bild: attachment.php?attachmentid=43687&d=1528350365]

Schönen Gruß,
Lars
Zitieren

#27
Hi Lars, wo ist denn jetzt genau dein Problem, das sieht doch alles ganz gut aus ?
In deinen Simulationen eventuell mal die Übergangsfrequenzen von TT und HT auseinander ziehen, eventuell den TT tiefer oder den HT Höher trennen ?
Und experimentier auch mal mit den R's in den Parallelzweigen obs dann Besser passt
In Hamburg sagt man, Moin , LG Olaf_HH
Zitieren

#28
Hi Olaf,

Im Moment eigentlich gar kein Problem, seit der Umstellung auf 3. Ordnung im Hochton passt die Phase, Feinabstimmung des Frequenzgangs mache ich dann an der aufgebauten Weiche vor dem Mikro.

Du hattest nur nach Winkelmessungen gefragt und weil ich die noch nicht habe, hatte ich schon mal die Simu gepostet.

Mehr dann am Wochenende!

Schönen Gruß,
Lars
Zitieren

#29
Hallo Lars,

Du kannst die Messungen auch alle mal in zip file hier werfen und dann können wir alle mit Xover spielen Big Grin
Viele Grüße, Thomas

Es ist genug, wenn es genug ist.

Zitieren

#30
Hi Thomas,

klar, viel Spaß damit! Smile

Schönen Gruß,
Lars


Angehängte Dateien
.zip   Minimon.zip (Größe: 78,76 KB / Downloads: 104)
Zitieren

#31
Hallo Lars,

mein Ergebnis:[ATTACH=CONFIG]43708[/ATTACH][ATTACH=CONFIG]43707[/ATTACH][ATTACH=CONFIG]43706[/ATTACH]

Der Sperrkreis im Hochton (R5L4C6) ist imho erst mit einer Messung unter 60° und mehr korrekt dosierbar.
Der wirkt da, wo der wahrschenilich Waveguido aufhört und hat mit Schallwand zu tun.
Das lässt sich fein dosieren, aber ich würde das energetisch über die 0-90° mitteln.
hier wirkt er nur sanft bei ca 6khz.
Auch muss man die Gesamtenergie noch "einstellen". ich würde das über den Spannungsteiler und den C3 machen. Da kann man im Übernahmebereich auch wunderbar die Energies steuern, die der Hochtöner unter Winkel in der Addition "behalten soll", oder auch nicht.
Das wiederum hängt mit dem Baffle Step zusammen.
Ich hatte mit L3C5R4 die Stufe bei 1 khz etwas geglättet.
Das wiederum hängt ein bisschen davon ab, wie sich der Speaker im Grundton um die 500hz verhält, ob die gesamtenergie stetig ist, oder eine "beule" unter winkel stehen bleibt.

So wäre mein vorgehen... und am ende noch das ohr, weil egal wie es sich misst, wenn es nicht stimmig klingt, dann...


Angehängte Dateien Thumbnail(s)
           

.xvr   xovertieftonminimon.xvr (Größe: 1,05 KB / Downloads: 129)
Viele Grüße, Thomas

Es ist genug, wenn es genug ist.

Zitieren

#32
Moin,

habe da auch mal dran gespielt.....Big Grin
Nicht wundern - mir ist nicht mehr eingefallen wie man die Bauteile in der Weiche dreht.:o
[ATTACH=CONFIG]43710[/ATTACH]
[ATTACH=CONFIG]43711[/ATTACH]
[ATTACH=CONFIG]43712[/ATTACH]
[ATTACH=CONFIG]43713[/ATTACH]
[ATTACH=CONFIG]43714[/ATTACH]

Alles erhältliche Werte und aus der E-Reihe und 4 Bauteile weniger als Thomas.:pBig Grin:prost:
Im Hochton würde ich nach Hörtest entscheiden und die Böxlein ggf. unter 15-30 Grad abhören.

LG

Karsten


Angehängte Dateien Thumbnail(s)
                   
Zitieren

#33
Ich auch, ich auch =D

Noch ein Teil weniger als Karsten, weite Teile mit +/- 1dB Schwankung und perfekte Addition im Übernahmebereich (2. Grafik ist mit verpoltem HT und perfekter Auslöschung) Big Grin

[ATTACH=CONFIG]43715[/ATTACH][ATTACH=CONFIG]43716[/ATTACH][ATTACH=CONFIG]43717[/ATTACH]

Ok, ist etwas unfair weil ich ja gerade so einen Lautsprecher auch gebaut hab Wink

Wobei ich als Desktop Monitor noch ganz ganz dringend raten würde einen Saugkreis "unten rum" anzubringen der dir die Aufdickung wieder wegbringt die der Tisch verursachen wird (muss man messen). Die Abstimmung ist ja jetzt Frei im Raum...

Wie Karsten schon geschrieben hat ergibt sich unter 15° sogar noch ein gleichmäßigerer Verlauf im Hochton Smile

lg Ralf


Angehängte Dateien Thumbnail(s)
           
Zitieren

#34
Hoi Ralf

Bisher die beste Simu.
Das wird wohl auch vertikal gut aussehen.
Respekt!

Freundliche Grüsse
Gustav
Zitieren

#35
Hi Ralf,

:prost:

DesLumos schrieb:Wobei ich als Desktop Monitor noch ganz ganz dringend raten würde einen Saugkreis "unten rum" anzubringen der dir die Aufdickung wieder wegbringt die der Tisch verursachen wird (muss man messen). Die Abstimmung ist ja jetzt Frei im Raum...
Oder die Weiche so am Schreibtisch abstimmen das man die Aufdickung für einen etwas höheren Gesamt SPL nutzt und "mitnimmt".Smile

holly65_MKII schrieb:Die endgültige Abstimmung der PM würde ich auf dem Schreibtisch -> Hörplatz machen.....
....imho würde es sogar Sinn machen die Weiche genau darauf abzustimmen - außer das Böxlein soll auch mal in anderer Umgebung spielen.

LG

Karsten
Zitieren

#36
:prost: Danke euch. Bin sehr gespannt wie das Ding dann klingt.
Das mit der Aufdickung nutzen für Wirkungsgrad ist auch eine super Idee, hab sowas passiv noch nie versucht...

lg Ralf
Zitieren

#37
Ich finde es gerade wieder prima, wie die Zusammenarbeit hier im Forum funktioniert.
Ein dickes "Daumen hoch" dafür!

Das ist ja schon fast eine "Forenbox" [emoji16]

Viele Grüße, Rolf
Zitieren

#38
Wow, hier hat sich ja ordentlich was getan... vielen Dank erstmal für Euren Input!

Ich werde mir die einzelnen Entwürfe am Wochenende genauer anschauen, auf den ersten Blick sieht das schon wirklich gut aus... Scheint jedenfalls, als hätte ich mal ein passende Chassiskombination gefunden! Cool

Schönen Gruß,
Lars

Edit: so, ich konnte es nicht abwarten und hab doch schon mal ein bisschen geschaut. Die Simu von Karsten kommt meiner derzeitigen Version am nächsten, bei der von Thomas gefällt mit der Frequenzgang eigentlich erstmal am Besten, aber die Schaltung von Ralf finde ich auch wirklich sehr beeindruckend: mit minimalem Bauteileaufwand ein verdammt gutes Ergebnis. Ich habe jedenfalls meine Zweifel, ob ich da noch gegen ankomme... aber gut, dann ist es halt eine Eigenentwicklung mit Forenunterstützung, schönes Community-Projekt! :prost:

Ich werde wahrscheinlich letzten Endes 3 verschiedene Abstimmungen machen: Freifeld bzw. Regaleinsatz, dann eine für einen normalen Schreibtisch und dann noch eine für meine persönliche Aufstellung, mein Tisch ist quasi zweigeschossig, ca. 20 cm über der eigentlichen Platte ist noch ein Regalbrett, auf dem die Boxen dann stehen (sorry, hatte gerade kein besseres Foto da, da wo auf dem Bild noch die kleinen Genelecs stehen, sollen die Minimons dann hin):
[Bild: attachment.php?attachmentid=43739&d=1528458156]
Zitieren

#39
So, hier mal der aktuelle Zwischenstand:
[Bild: attachment.php?attachmentid=43791&d=1528830567]

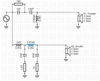
Ich habe den Entwurf vor Ralf noch etwas angepasst, so sieht die Schaltung jetzt aus:
[Bild: attachment.php?attachmentid=43792&d=1528831020]

Gefällt mir sehr gut und klingt auch beim ersten Hörtest sehr gut. Ich lasse die Weiche jetzt erstmal so und spiele noch etwas an der Abstimmung der Passivmembran. Danach geht's dann an die Abstimmung auf dem Schreibtisch.

Schönen Gruß,
Lars
Zitieren

#40
Hallo Lars,

wie ist es denn hier weitergegangen?

Gruß
Sathim
Zitieren



Möglicherweise verwandte Themen…
Thema Verfasser Antworten Ansichten Letzter Beitrag
  Seas A26 - eine Abwandlung der ungewöhnlichen Zweiwegebox Sepp 37 17.405 21.07.2025, 18:45
Letzter Beitrag: ArLo62
  Kleiner Ghettoblaster im 90er Look mit DSP und coolen Features Malik 7 5.095 18.03.2025, 18:51
Letzter Beitrag: Malik
  Tang Band Horn W8-1772 Sozialista 25 8.341 21.11.2024, 16:46
Letzter Beitrag: High5
  Kompakter 3-Weger aus der Restekiste - RCF L8S800, Dynaudio D54, Seas NoFerro 900 Herr der Ringkerne 12 5.662 16.05.2024, 21:31
Letzter Beitrag: Gaga
  hoschibill's "Teltow" : kompakter Monitor mit Sica Bestückung Nolie 144 118.032 11.03.2024, 21:57
Letzter Beitrag: Joern
  Erste Messungen kleiner 8" / 1.4" Würfel oggy 5 2.729 09.03.2024, 15:47
Letzter Beitrag: oggy
  Edelstoff MkIII | Seas 27TBCD/GB-DXT | SB Acoustics SB15NBAC30-4 kwesi 79 32.407 30.12.2023, 15:22
Letzter Beitrag: Sathim
  TBdry - Tang Band W3-871SC in 3-Liter BR-Box hockulri 75 22.969 16.08.2023, 19:57
Letzter Beitrag: hockulri
  OneWall-DXT - Onwall mit SB17NBAC und Seas DXT Hifihannes 7 2.891 24.01.2023, 19:40
Letzter Beitrag: Hifihannes
  "Das Nr 3Ei" mit Monacor SPH170C und Seas DXT dy1026u 47 12.776 07.01.2023, 22:03
Letzter Beitrag: dy1026u

Gehe zu:


Benutzer, die gerade dieses Thema anschauen:
1 Gast/Gäste

Deutsche Übersetzung: MyBB.de, Powered by MyBB, © 2002-2026 Melroy van den Berg.