Themabewertung:
  • 0 Bewertung(en) - 0 im Durchschnitt
  • 1
  • 2
  • 3
  • 4
  • 5
AMP-BATTLE - 10 Transistoren!
#21
Die Vorgabe betrifft aber nur die Leistungsstufe und nicht das Netzteil wie ich es verstehe?

LG Sven
AUDIY LIFE auf YT
Zitieren

#22
Moin
hab das Unterforum dann mal in aktuelle DIY-Battles erstellt und alles dahin verschoben.
Gutes gelingen. Cool
Zitieren

#23
SNT schrieb:Die Vorgabe betrifft aber nur die Leistungsstufe und nicht das Netzteil wie ich es verstehe?

LG Sven

Moin Sven, genau so ist es. Allerdings auch alle Spannungs- und Stromstabilisierenden Schaltungen innerhalb des Verstärkers. Eigentlich ganz einfach. Max. zehn transistoren zwischen Eingang und Ausgang der Endstufe. Drum herum ist alles erlaubt Smile

AG Pat
スピーカ ist japanisch und heißt Lautsprecher
Zitieren

#24
Hi,
nimmst Du die Änderungen / Anpassungen Bitte auch in deinen ersten Post mit auf, nicht jeder wird später alles durchlesen und Übersieht eventuell das ein oder andere.
Für neu hinzukommende wird auch Übersichtlicher.
In Hamburg sagt man, Moin , LG Olaf_HH
Zitieren

#25
Moin,

ich hätte für den Battle noch einen Amp mit 2xTDA2003
Stehen, den ich mal gefrickelt habe.
Der hat damals meine 15/1 Kisten gut angetrieben.😁
Gruß Karsten

Wenn die Menschen nur über das sprächen, was sie begreifen, dann würde es sehr still auf der Welt sein.
Zitieren

#26
@Karsten, keine IC's, zwischen ein und Ausgang, war glaube ich die Vorgabe
Und TDA2003 sind eindeutig IC's
In Hamburg sagt man, Moin , LG Olaf_HH
Zitieren

#27
Hi
was wäre mit einer LSP Schutzschaltung, wo Relais geschaltet werden, wobei aber die "Fühler" ein IC wären ?
Wäre sowas erlaubt, da ja nicht direkt mit der Verstärker Schaltung des Amps zu tun hat , im Signalweg würde ja nur der Relais Kontakt liegen ?
In Hamburg sagt man, Moin , LG Olaf_HH
Zitieren

#28
Ich denke, das wäre erlaubt. Dann würde ich aber gleich drauf bestehen, dass Servos unterhalb einer Grenzfrequenz von 10 Hz auch erlaubt sind Smile
Zitieren

#29
capslock schrieb:Ich denke, das wäre erlaubt. Dann würde ich aber gleich drauf bestehen, dass Servos unterhalb einer Grenzfrequenz von 10 Hz auch erlaubt sind Smile

Big Grin Wenn einer die Bedingungen versteht, dann Du.
Schutzschaltung = außerhalb des Amp = erlaubt
Servo = innerhalb des Amps = verboten
Sonst könnte man auch Argumentieren, dass Konstantstromquellen, Stromspiegel und Spannungsstabilisatoren nicht direkt an der Verstärkung beteiligt sind Wink

LG Pat

Ich habe den Proto mit Kicad entworfen. Die nächsten Tage teste ich das Teil...


Angehängte Dateien Thumbnail(s)
       
スピーカ ist japanisch und heißt Lautsprecher
Zitieren

#30
Gibts es bereits eine Location für das Battle? Ich frage nicht aus Häme ( weil das LM3886 Battle nicht geklappt hat) sondern weil mein Siliziumkarbid-Mosfetverstärker (aktuell in der Simulation) ganz gut hier rein passen würde.
Es wäre schön, wenn sich jemand für ein Treffen finden würde. Das wäre imho das Wichtigste an einem Battle. Aber auch gut, es mal erst mal so zu versuchen. Schaun wir mal,was sich ergibt..

Lg Sven
AUDIY LIFE auf YT
Zitieren

#31
Moin,
für meinen Amp benötige ich eine Symetrierung von unbalanced zu balanced
Lundahl oder Jensen sind mir aber echt zu teuer.....
Was ist von diesen Neutrik Übertragern zu halten: NTE4 | Neutrik
Das der nicht 1:1 ist, ist mir bewusst.
Soll passiv bleiben.
In Hamburg sagt man, Moin , LG Olaf_HH
Zitieren

#32
Schade finde ich das es zu den NTEx keine Datenblätter gibt die wirklich Informationen enthalten...



Edit:
Eben gefunden... https://www.sowter.co.uk/
Zitieren

#33
スピーカ schrieb:Big Grin Wenn einer die Bedingungen versteht, dann Du.
Schutzschaltung = außerhalb des Amp = erlaubt
Servo = innerhalb des Amps = verboten
Sonst könnte man auch Argumentieren, dass Konstantstromquellen, Stromspiegel und Spannungsstabilisatoren nicht direkt an der Verstärkung beteiligt sind Wink

LG Pat

Ich habe den Proto mit Kicad entworfen. Die nächsten Tage teste ich das Teil...

Natürlich verstehe ich das, und deshalb finde ich unlogisch, dass Du mehr Transistoren in der Spannungsversorgung erlaubt hast. Cool Ich fände es sauberer, danach zu unterscheiden, ob die Transistoren im Audioband wirken. Konkret heißt das:

- ICs oder Längstransistoren in Versorgungen für End- oder Vorstufe erlaubt, da normalerweise über Parallelelko bandbegrenzt
- Referenzspannungen für Stromquellen oder gar Stromquellen für Referenzspannungen erlaubt, da auch nicht im Audioband aktiv
- Stromquellen selbst zählen, da sie von der Bandbreite bis ins Audioband wirken
- V_BE-Schaltungen zählen auch nicht, sofern von Elko überbrückt (im Gegenzug könntest Du natürlich Transistoren auf 9 reduzieren), aber New Class A - Schaltungen zählen natürlich
- Offset-Servos zählen demnach auch nicht
Zitieren

#34
capslock schrieb:Natürlich verstehe ich das, und deshalb finde ich unlogisch, dass Du mehr Transistoren in der Spannungsversorgung erlaubt hast. Cool Ich fände es sauberer, danach zu unterscheiden, ob die Transistoren im Audioband wirken. Konkret heißt das:

- ICs oder Längstransistoren in Versorgungen für End- oder Vorstufe erlaubt, da normalerweise über Parallelelko bandbegrenzt
- Referenzspannungen für Stromquellen oder gar Stromquellen für Referenzspannungen erlaubt, da auch nicht im Audioband aktiv
- Stromquellen selbst zählen, da sie von der Bandbreite bis ins Audioband wirken
- V_BE-Schaltungen zählen auch nicht, sofern von Elko überbrückt (im Gegenzug könntest Du natürlich Transistoren auf 9 reduzieren), aber New Class A - Schaltungen zählen natürlich
- Offset-Servos zählen demnach auch nicht
Ja, da gibt es keine Logik, nur Vorgaben.:rtfm:Smile

Mit Deinen Vorschlägen hätten wir ein komplett anderes Battle und höchstwahrscheinlich eine unendliche Diskussionen darüber was erlaubt ist und was nicht. Du siehst, dass selbst so einfache und klare Vorgaben genügend Raum für Diskussionen geben. Außerdem wäre der Charm der ursprünglichen Idee dahin. Wenn Dir die Vorgaben absolut nicht zusagen, musst Du ja nicht mitmachen, was ich allerdings sehr schade finden würde, denn ich denke, dass Du auch unter den rigiden Vorgaben einen super Amp hin bekommst. Zumal Deine fachliche Expertise extremst fehlen würde.
Hast Du gesehen? Ich habe auf Deinen Einwand hin nochmal LT-Spice angeschmissen und die Dioden der zweiten Konstantstromquelle dann doch auf Masse gelegt Wink
スピーカ ist japanisch und heißt Lautsprecher
Zitieren

#35
Ich bin gerade in der Keller-Werkstatt dabei, noch einen Kandidaten zum Laufen zu bekommen: Den "Black Devil" aus der Elrad von anno 1988. Es sind noch meine "selbst geschossenen Böcke" zu beseitigen, die der Klaus (Hornburg) netterweise anlässlich des letzten FFE´s aufgedeckt hat. Die Teile kommen mit 4 Transen je Kanal aus - wer bietet weniger Big Grin !
Gruß Klaus

Meinen tut der, der zum Wissen zu faul und zum Glauben zu schwach ist (Lisa Eckart)
Zitieren

#36
Wenn ich gerade den richtigen Schaltplan gegoogelt, habe, dann sind das 7 Transistoren (Endstufe sind Darlingtons = 4, 1 Eingangstransistor, 1 VAS, 1 Bias).
http://www.hifi-forum.de/viewthread-71-10893.html

Dann sind ja noch drei übrig, um eine richtig gute Schaltung draus zu machen...
Zitieren

#37
Klar - Darlingtons :doh: und richtig zählen hilft auch :doh::doh: ...
Gruß Klaus

Meinen tut der, der zum Wissen zu faul und zum Glauben zu schwach ist (Lisa Eckart)
Zitieren

#38
SNT schrieb:Gibts es bereits eine Location für das Battle? Ich frage nicht aus Häme ( weil das LM3886 Battle nicht geklappt hat) sondern weil mein Siliziumkarbid-Mosfetverstärker (aktuell in der Simulation) ganz gut hier rein passen würde.
Es wäre schön, wenn sich jemand für ein Treffen finden würde. Das wäre imho das Wichtigste an einem Battle. Aber auch gut, es mal erst mal so zu versuchen. Schaun wir mal,was sich ergibt..

Lg Sven

SIC-Mosfets, schöne Idee. Bin gespannt Smile

Karsten (4711Catweasle) aus Hannover hatte sich für ein Treffen im Sommer angeboten. Wäre super.

mechanic schrieb:Ich bin gerade in der Keller-Werkstatt dabei, noch einen Kandidaten zum Laufen zu bekommen: Den "Black Devil" aus der Elrad von anno 1988. Es sind noch meine "selbst geschossenen Böcke" zu beseitigen, die der Klaus (Hornburg) netterweise anlässlich des letzten FFE´s aufgedeckt hat. Die Teile kommen mit 4 Transen je Kanal aus - wer bietet weniger Big Grin !

Passt Smile


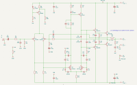
Ich habe noch mal auf eine andere Schaltung umgeschwenkt, damit der Vergleich interessanter wird.
Die gute alte 'Current Dumping'-Schaltung von 1975 halte ich nach wie vor für eine der besten Schaltungen gute und effiziente analoge Verstärker umzusetzen.
Also geschaut, was mit 10 Transistoren drin ist und die Simulation meiner Schaltung ist schon mal nicht schlecht.


Angehängte Dateien Thumbnail(s)
   
スピーカ ist japanisch und heißt Lautsprecher
Zitieren

#39
Mit dem Current Dumping Amp habe ich damals mein WG-Zimmer geheizt - ist hartnäckig jedesmal abgeraucht, kam nie zum laufen - also mach´, muss ich hören und sehen Smile.

Hannover wäre für mich noch in Reichweite (und das Katzenwiesel zu besuchen passt). Nur den Termin sollten wir frühzeitig angehen. Ich werfe mal den Juli in den Ring ...
Gruß Klaus

Meinen tut der, der zum Wissen zu faul und zum Glauben zu schwach ist (Lisa Eckart)
Zitieren

#40
Current Dumping habe ich mir noch nie im Detail angeguckt, muss ich mal machen. Warum hast Du die fetten MOSFETs als zweiten Differenzverstärker?

Hier übrigens mal ein blast from the past:
https://conradhoffman.com/papers_lib/AN483B.pdf

Fig. 4 hat schon 9 Transistoren. Das Limit von 10 hast Du schon schlau gewählt. Man kann nicht das volle Programm von Verbesserungen machen.
Zitieren



Möglicherweise verwandte Themen…
Thema Verfasser Antworten Ansichten Letzter Beitrag
  10 Transistor Amp Battle HexFet Power Amp Udo 45 22.178 15.04.2023, 22:35
Letzter Beitrag: Udo
  Mein Beitrag zu dem Battle, Pass ACA Amp Camp V1.8 ClassA Verstärker in BTL Olaf_HH 4 6.989 19.02.2023, 15:23
Letzter Beitrag: Olaf_HH

Gehe zu:


Benutzer, die gerade dieses Thema anschauen:
2 Gast/Gäste

Deutsche Übersetzung: MyBB.de, Powered by MyBB, © 2002-2026 Melroy van den Berg.