Themabewertung:
  • 0 Bewertung(en) - 0 im Durchschnitt
  • 1
  • 2
  • 3
  • 4
  • 5
Dual Mono Vollverstärker mit ICEpower Endstufen: Beratung benötigt
#61
mechanic schrieb:Der CD-Player bringt typisch 2V, Handy oder PC eher 200mV, geht also in Richtung 20dB Differenz ...

Ich habe leider keinen CD Player hier. Inzwischen habe ich den Fernseher mal angeschlossen über Klinke - Cinch Y-Kabel an den Aurora. Auch wenn ich imer TV den Output voll aufdrehe und den Aurora auf 0db stelle ist es nicht lauter als vom Handy. Leider habe ich den COAX / optical Out S/PDIF zum Aurora noch nicht zum laufen gebracht. Egal was ich im Aurora Config Menü einstelle, er nimmt einfach den S/PDIF Input nicht.

Kleinhorn schrieb:https://www.audiophonics.fr/en/preamp-mo...-4227.html
Verstärkung bis 30 dB ist wählbar. Klanglich gut. Ob man Eingangskondensatoren setzt, muß man entscheiden...Poti kann man anschließen. Als Trafo sowas https://de.aliexpress.com/item/329071316...26ef8Ncxbk

Nur ein Vorschlag...

Danke für den Vorschlag. Ich versuche nochmal weitere Audio Quellen als Input am Aurora. Für mich wäre es aber wirklich sehr sub-optimal, wenn ich fast für jede Audioquelle so einen Buffer bräuchte. Ich halte euch hierzu auf dem Laufenden.

SNT schrieb:Hallo audiobob,

ich empfehle dir an die Isolationen deiner Verdrahtung prüfen. Netzleitungen müssen meiner Meinung nach von den Signalleitungen sauber bzw. doppel/verstärkt isoliert sein, auch für den Fall dass dir das Gerät vom Tisch auf den Boden fällt. Klar es ist DIY, es könnte aber nicht schaden, wenn du das prüfst.

Gruß von Sven

Danke für dein scharfes Auge! Ich werde die Verkabelung noch einmal überprüfen und Nachbessern.
Zitieren

#62
Leider habe ich beim Ein- und Ausschalten der Endstufe bestehend auf den 4 ICEpower Modulen jeweils so ein knacken in den Lautsprechern. Inzwischen nervt mich das sehr. Hat einer zufällig eine Idee, wie ich das wegbekommen kann?
Zitieren

#63
Moin,
ich habe ICEpower im Doppelpack an einem ganz normalem Netzfilter, sie hängen direkt an den Lautsprechern, darunter auch BMS-Hochtontreiber, da knackt gar nichts.
Hast du mal ein Foto von dem Innenleben, was hast du sonst noch verbaut?
Jrooß Kalle
Zitieren

#64
Der Aufbau sieht eigentlich 1:1 so aus: https://www.diy-hifi-forum.eu/forum/show...post321784

Das kleine Lochraster PCB vorn bekommt ein externes 12V trigger Signal. Wenn das Signal nicht vorhanden ist Grounded den ON Pin der ICEpower module um sie "auszuschalten".
Zitieren

#65
Was für mich
einen Netzfilter hast du eingebaut, der scheint mir etwas unterdimensioniert.
Zitieren

#66
Folgenden Netzfilter habe ich drin: https://de.aliexpress.com/item/32992487242.html

Ist der Überhaupt nötig? Nutzt du einen? Könnte der Netzfilter die Quelle der Geräusche beim Ein- und Ausschalten sein?
Zitieren

#67
Na ja, der Netzfilter für den ganzen Kram ist grenzwertig. Aber das Problem ist wahrscheinlich der ENABLE Kontakt, beim Schalten findet da wahrscheinlich zwischen den Endstufen ein Ausgleichsstrom, der das Knacken verursacht. Ich halte diese Lösung für sehr fragwürdig, sie ist wahrscheinlich für kombinierte Geräte mit gemeinsamen Hauptschalter gedacht.
Wichtig ist immer das harte Ausschalten. Ich würde ein Relais direkt in der Eingangsversorgung legen, die du mit den 12V ansteuerst. So ist das bei Fertiggeräten in der Regel so.
Jrooß Kalle
Zitieren

#68
Ist der Enable Pin zeitverzögert ? Der sollte nach dem Netz freigeben. Das kann die Ursache sein. Abhilfe über eine kleine NE555 Schaltung oder ähnlich. Stell sicher, das auch das DSP board voll durchgesteuert hat. So 4 Sek sollten dann zum Enablen reichen.
Eigentlich sind die Ice recht unempfindlich, nur wenn sich die Kondensatoren noch nicht voll aufgeladen haben im DSP und der Verstärker soll schon liefern, kann das ploppen oder knacksen.

Meine Idee dazu...
Hier wird nix gewußt...
Zitieren

#69
Danke für eure Hilfestellungen. Also mein Relais auf dem kleinen blauen PCB vorne funktioniert so:

Entweder es kommt von extern ein 12V (TRIGGER), dann läuft das 12V Signal durch einen Spannungsteiler auf dem PCB und wird auf 3v3 skaliert, da das Relais mit 3v3 arbeitet. Wenn das TRIGGER Signal anliegt, öffnet das Relais und die ENABLE Pins der ICEpower Module sind nicht mehr grounded.

Wenn 12V nicht anliegen, dann werden die ENABLE Pins der ICEpower Module auf GND gelegt und die Module somit "ausgeschaltet".

Wo kommt eigentlich GND für die ENABLE Pins her? Ich habe mich tatsächlich an einem AUX GND Pin eines ICEpower Moduls bedient. Die Module haben ja alle eine AUX Stromquelle, die sie anbieten.

Der DSP sendet das 12V Trigger Signal erst nachdem er hochgefahren ist, also zeitverzögert.

Jetzt will ich ja nicht, dass die Endstufen immer von einem externen Trigger Signal abhängig sind. So habe ich einen "Always ON" Schalter gebaut, der das Relais in dem Endstufengehäuse mit Hilfe der AUX Spannung einfach immer auf "ON" (Relais öffnen) kann.

Es ist nämlich so, dass auch wenn ich den DSP ausschalte und nur die Endstufe anschalten, wärend der (der Always ON Schalter wurde vorher aktiviert) gibt es ebenfalls ein knacken beim Ein- und Ausschalten des Endverstärkers. Das sollte ja eigentlich nicht sein.

Oder hängt es wirklich daran, dass ich die AUX Stromversorgung missbraucht habe? Was würdet ihr mir hier für eine alternative Lösung raten?
Zitieren

#70
Moin,
ich würde mit dem 12V Relais die Netzspannung schalten, allein um sicher zu sein. Denn bei deiner Schaltung sind die Bausteine immer unter Strom, nur der Eingang auf Ground gelegt. Nicht nur der unnötige Stromverbrauch sondern Verstärker fackeln gerne schon Mal ab......und wenn du davon nichts mitbekommst..

Jrooß Kalle
Zitieren

#71
Da nur an einer Platine GND abgegrifefn hast, kann es sein das es dadurch zu diesem Verhalten gekommen ist. GND-Schleife
Versuche mal die Versorgungsstecker von denen abzuziehen von wo du GND für deine Schaltung nicht abgegriffen hast.
Und dann nur mit dem einen Modul Ein- und wieder Aus zu schalten.
Als nächstes das nächste Modul wieder dazu.....


Wenn es das wirklich sein sollte.... schau mal ob irgendwo die "ICExtend" bekommst, wäre der einfachere Weg Smile


Gruß
Artur
Zitieren

#72
Lassen wir den DSP also außen vor, wenn es da schon eine Verzögerung gibt.
Was ich nicht herausgelesen habe....das Netz liegt an den Ice immer an ? Dann schaltest Du den Enable Pin später und es knackt ? Das ist ungewöhlich. Eine Masseschleife gibt es sowieso, da der PE Durchgang zum Ground hat. Wenn er denn aufgelegt ist.
Im Nachbarforum http://www.hifi-forum.de/viewthread-71-11152-18.html in der Mitte. Eine Verzögerungsschaltung. Kann man natürlich auch anders machen.
Das soll an allen ICE funktionieren. Es gibt auch einen Vorschlag im Designer Manual. Ist ähnlich.
Wenn nichts hilft, die Lautsprecher zeitverzögert einschalten.
Hier wird nix gewußt...
Zitieren

#73
Verstehe ich das richtig, dass der ENABLE Pin eigentlich nur den Tonausgang deaktiviert aber die Module nicht in eine Art "Standby" versetzt, bei dem sie weniger Strom aufnehmen?

@k_racer: Ach Mist... Und schon wieder ein Masseschleifenproblem? Danke für den wertvollen Hinweis. Ich werde mal genauso vorgehen und nochmal berichten. das ICExtend Modul ist eigentlich genau das, was ich bräuchte. Aber das bekommt man ja nirgends mehr... Mal schauen, ob irgendwann mal was auf eBay kommt.

Leider ist das ICExtend auch nur für drei Module ausgelegt. Ich habe aber vier Module. An ein Relais des ICExtend zwei 125ASX zu hängen wäre evtl keine gute Idee?!

@Kleinhorn: Aktuell liegt an den ICEpower Module immer Strom an. Jetzt gibt es folgende Situation:

1. Ich schalte über einen externen Trigger den ENABLE Pin auf GND (GND kommt von einem der ICEpower Module (AUX Spannung) und wird über ein steuerbares Relais an alle ICEpower Module auf den ENABLE Ping gelegt.

Ablauf:
* DSP ist an. ICEpower Module sind an.
* Ich schalte via Trigger den ENABLE Pin der ICEpower Module auf GND.
* Resultat: Lautes POP.
* Hinweis: Beim Anschalten über den Trigger (ENABLE bekommt KEIN GND Signal) kommt kein POP.

2. ICEpower Module anschalten über Netzschalter: Ich habe ja einen Netzschalter im Gehäuse eingebaut, mit dem ich alle ICEpower Module Stromlos machen kann.

Ablauf:
* Netzschalter an
* Ergebnis: Hörbares Plop.
* Netzschalter aus.
* Ergebnis: Hörbares Plop.

3. Dann gibt es noch folgende Situation: ICEpower Module sind an und DSP wird vom Strom getrennt.

Ablauf:
* DSP und ICEpower Module sind an.
* DSP wird über Netzschalter vom Strom getrennt (der Trigger kann den ENABLE Pin nicht auf GND schalten, weil der uController Strom verliert und keine Routine mehr ausführen kann)
* Ergebnis: Lautes Plop / Bumm.

Mein PE ist antürlich am Gehäuse angeschraubt und alle Sschutzkontakte der Module sind ebenfalls mit dem Gehäuse verbunden.

Eine Verzögerungsschaltung (da gibt es bestimmt auch schon fertige Lösungen irgendwo zu kaufen?) wird bestimmt den Plop der ICEpower Module verhindern, wenn ich sie über den Netzschalter einschalte. Aber wie bekomme ich den Plop beim trennen des Netzschalters weg?
Zitieren

#74
Moin,
ich habe zwei mal zwei ICEpowermodule, jeweils 50ASX2 und 125ASX2, an meinem miniDSP hängen. Ich nutze die Enablefunktion nicht.
Bei all deinen beschriebenen Schaltvarianten habe ich keinerlei Plopp, sondern nur Stille, manchmal selten ein sehr kleines Zwitschern.
Alle Lautsprecher hängen direkt am Verstärkerausgang.
Jrooß Kalle
Zitieren

#75
Ich finde Dein "Phänomen" auch seltsam. Ich habe zwei ASX125 in einem Gehäuse. Da wird über ein Fastonrelais das Netz geschaltet und zu hören ist nichts. Bei der BTL Schaltung ist ein Board vorgeschaltet, aus einem ASX gespeist. Einzige Besonderheit ist, dass die Schirmung nur auf den Icepower Boards aufgelegt ist und nicht nochmal auf den Eingangsboards.
Man hätte auch den Ground der Versorgung weglassen können und dafür wiederum die Schirmung beidseits auflegen.

Die Ice scheinen, was den Ground anbelangt, etwas empfindlich. An anderer Endstufe in meinen Boxen habe ich die Schaltung am Ausgang https://sound-au.com/articles/mosfet-relay.htm Bild 11. Meinem DSP geschuldet. Die SI8752 werden verzögert geschaltet. Da hatte ich ein leichtes Ploppen beim Ausschalten. Erst nachdem ich den Ground getrennt habe, Versorungsground für den Desymmetrierer, entfernt ist Ruhe.

Will damit nur die Möglichkeiten aufzählen, die solch ein Plopp hervorrufen. Andere Module wie die Anaview/Abletec 0300 haben das nicht. Auch die ALC0180 nicht.

So gäbe es mehrere Möglichkeiten. Du gestaltest das Einschalten völlig anders. Bei 4 Endstufen würde ich nicht gleichzeitig einschalten, sondern nacheinander. 4 Endstufen 2x ALC0300 und 2x ASX125 haben meinen 16A Sicherungsautomat schon mal überfordert.
Dann wäre der Enabelpin überflüssig. Im Moment wird nichts passieren, da die Endstufen im Standby nicht wirklich aus sind.

Ich habe auf Standby verzichtet, da die ALC 0300 ein Problem mit Standby haben und Anaview auch keine Lösung hatte. Standby war bei den ALC0300 Murks.

Zweite Möglichkeit wäre ein Aufbau, bei dem nicht die Versorgung aus den Ice selbst kommt. Potenzialfrei könnte man mit einem Optokoppler realisieren 4N28 oder 4N38.

Letzte Möglichkeit wäre der Einbau von Schutzschaltungen.am Ausgang, gespeist über einen Trafo. Wird vermutlich eng...

Ich hatte mal für einen User hier sowas gezeichnet. Hab aber nie eine Rückmeldung bekommen.
[ATTACH=CONFIG]67976[/ATTACH]

Durch den 12 Volt Ausgang kann man eine Erweiterung realisieren. Die Timer können individuell eingestellt werden.
LED zur optischen Kontrolle wären vielleicht nett. Schon recht groß 123x90 mm.

Zwar hast Du die Abläufe geschildert, aber da kann ich mich nur schwer hineinversetzen, wenn ich das nicht selbst gebaut habe...

Ich kann es auch nur vermuten, dass es mit dem Ground zu tun hat. Irgendwo gibt es eine Schleife, die für das "Ploppen" verantwortlich ist...

Vermutlich lässt sich das Problem lösen. Die Lösung würde mich interessieren...

Pedda


Angehängte Dateien Thumbnail(s)
       
Hier wird nix gewußt...
Zitieren

#76
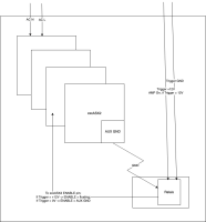
Ich habe mal etwas gemalt. Im Prinzip sieht mein Endstufenaufbau so aus:
[ATTACH=CONFIG]67981[/ATTACH]

* ICEpower Module hängen immer an Strom über einen Netzschalter. Diesen versuche ich aber immer auf ON zu lassen (Faulheit).
* Vom DSP kommt ein TRIGGER 12V Signal an ein Relais, welches bei 12V öffnet und die ENABLE Pins aller ICEpower Module vom AUX GND (kommend von einem ICEpower Modul) trennt. Somit sind die Module dann "ON".
* Wenn vom DSP über TRIGGER 0V kommen, dann schließt das Relais wieder und die ENABLE Pins aller ICEpower Module liegen wieder auf dem AUX GND des einen ICEpower Moduls und die Endstufe ist "OFF".

Evtl. hat es hier tatsächlich etwas mit dieser Masseschleife zu tun?

Was macht denn deine Schutzschaltung genau? Also optimal wäre es wohl wirklich, wenn ich über den Trigger mit Hilfe von 4 Relais die Netzspannungen aller 4 ICEpower Module schalte anstatt die ENABLE Pins.

Das ICExtend Modul ist leider nur schwer zu bekommen und nur für 3 ICEpower Module ausgelegt. Kennt jemand eine Lösung, die auf Basis eines Trigger Signals vier Relais mit Netzspannung schalten kann?


Angehängte Dateien Thumbnail(s)
   
Zitieren

#77
audiobob schrieb:Also optimal wäre es wohl wirklich, wenn ich über den Trigger mit Hilfe eines Relais die Netzspannungen aller 4 ICEpower Module schalte anstatt die ENABLE Pins.

Moin,
so ähnlich hätte ich das gemachtSmile, aber nur so ähnlichRolleyes.
Bei den nicht zu verachtenden Strömen würde ich jeder Endstufe ein eigenes Relais mit mindestens zwei Kontaktpaaren gönnen, in der Hoffnung, dass ein Kontakt vor- bzw. nacheilt, so dass nur ein Kontaktpaar im Laufe der Zeit einbrennt. Die kannst du dann mit deiner 12V Steuerspannung einfach direkt ansteuern.
Jrooß Kalle
Zitieren

#78
Du hast Recht. Eigentlich wollte ich ein Relais pro ICEpower Modul ausdrücken. Habe es im Text nochmal geändert. Kennt jemand zufällig fertig (open source) Produkte, die sowas bewerkstelligen?
Zitieren

#79
Die bereits gezeigte Schaltung wäre ja so etwas. Anstelle Trafo würde der Trigger auf die NE555 gehen und zeitverzögert eine Endstufe nach der Anderen einschalten.Die habe ich schon öfter verbaut https://www.amazon.de/ARCELI-Einstellbar...B07MY2T5J5
12Volt Trigger reicht zum ansteuern. Können aber mit dem Relais onboard nur einpolig schalten. 10 A reichen aber.

Die nachgefragte Schutzschaltung ist keine. Die Schaltung schaltet den Minus Lautsprecher
[ATTACH=CONFIG]68009[/ATTACH]
Die SI8752 sogen für eine galvanische Trennung. Als Mosfet kommen N-Channel Mosfet in Frage mit niedrigem Rsdon.
Mir ging das Relaisgeklacker auf den Keks. Durch die Zeitverzögerung wird ein "Plopp" verhindert. Geht auch auf Lochraster.
Nur sind die SI8752 recht rar im Moment.

Eine richtige DC Schutzschaltung ist aufwendiger
[ATTACH=CONFIG]68011[/ATTACH]
Ist noch nicht ausprobiert. Arbeitet etwas anders, da das SI8752 so schwer zu beschaffen ist. Daher 2 Optokopler.
Die Zeitverzögerung ist einstellbar. Wenn man ein SMPS zur Speisung nimmt, ist das notwendig...kann mit mehr gespeist werden als 12 Volt. Der Regler regelt das. AC geht auch...bei nur 12 Volt wird der Regler gebrückt bzw nicht eingebaut.

Pedda


Angehängte Dateien Thumbnail(s)
       
Hier wird nix gewußt...
Zitieren

#80
Ich habe mir jetzt folgendes zugelegt: https://www.aliexpress.com/item/1005001903120199.html
Dies ist quasi die Relay Delay Platine nur ohne Delay. Leider hat es keinen wirklich Erfolg gebracht. Es knackt immer noch leicht aber anders.

Ich denke, dass zuvor wirklich die Masseschleife Schuld war, da ja ein ICEpower Moduls für den ENABLE Pin (GND) verantwortlich war.

Jetzt werden durch das Trigger Signal die ICEpower Module vom 230V Netz getrennt. Verbrauchen also keinen Strom mehr, wenn kein Trigger Signal da ist :-)

Leider gibt es beim An- und Ausmachen der durch das Trigger Signal immer noch ein leichtes knacken. Das gleiche Knacken gibt es auch, wenn das Trigger Signal vorhanden ist, jedoch die ICEpower Module durch den Hauptschalter am Endstufen Gehäuse vom Netz getrennt werden.

Komisch, dass andere hier sagen, dass Ihre ICEpower Module keinen Mucks machen beim Schalten vom 230V Netz. Was mache ich falsch?

P.S.: Wenn ich Relais mit Delay Schaltung verbaue, wird es sicherlich das gleiche Ergebnis geben, da es hier echt um die Netzschaltung geht.
Zitieren



Möglicherweise verwandte Themen…
Thema Verfasser Antworten Ansichten Letzter Beitrag
  Balanced Endstufen mit Chipamp 2pi 316 204.433 19.02.2025, 19:48
Letzter Beitrag: 2pi
  Eigener 3Wege DSP-Amp mit MiniDSP 2x4HD + 2x IcePower ICE125ASX2 squeeze 28 19.115 21.08.2024, 21:27
Letzter Beitrag: squeeze
  Beratung Aufbau Vollverstärker audiobob 52 32.178 28.10.2022, 11:03
Letzter Beitrag: audiobob
  Hilfe bei Brummproblem benötigt Foxl 59 25.247 09.09.2021, 17:27
Letzter Beitrag: Foxl
  Vergleich ICEPower Verstärker audiobob 32 16.775 02.05.2021, 19:29
Letzter Beitrag: audiobob
  ICEPOWER ASC200 und 50ASX2 oder Alternativen? Herr der Ringkerne 7 4.446 24.05.2020, 16:10
Letzter Beitrag: Herr der Ringkerne
  Überlegungen zu DIY Class-D Vollverstärker RAPSTAR 19 9.461 23.12.2016, 12:08
Letzter Beitrag: RAPSTAR
  Class D mono AMP dima4ka 38 14.278 13.03.2016, 11:22
Letzter Beitrag: Kleinhorn
  Frage zu Endstufen Netzteil, Brummunterdrückung Olaf_HH 13 8.197 25.09.2013, 08:22
Letzter Beitrag: Olaf_HH
  Mono Aktivlautsprecher mit aktiver Frequenzweiche. Thrill-Seeker 5 7.438 27.07.2010, 18:17
Letzter Beitrag: Kondensator

Gehe zu:


Benutzer, die gerade dieses Thema anschauen:
1 Gast/Gäste

Deutsche Übersetzung: MyBB.de, Powered by MyBB, © 2002-2026 Melroy van den Berg.