Themabewertung:
  • 2 Bewertung(en) - 5 im Durchschnitt
  • 1
  • 2
  • 3
  • 4
  • 5
Abletec Diy digital Audio Class D
Hi...
Die 1000 geben nur 8 Volt aus. Ich würde einen kleinen Trafo zusätzlich nehmen. Da reichen 200 mA. Den kann man noch mit einschalten. Ich hatte ein Schutzschaltungsrelais mal gemessen. Das nimmt 20mA... bei 4 Stück ware man mit der Restelektronik mit 200mA auf der sicheren Seite.
Schau mal ab und an bei Pollin. Die haben viel Kleinkram u. A. auch billige Printtrafos...

Mr. Floppy hatte doch einen Eltako gefunden der billiger war, als der von mir verwendete.
Dann reicht ein Taster.
Sonst ein 2 Pol PC-Schalter. Der kann 10A.
Brummschleifen sind nicht zu erwarten. Eingang und Ausgang nicht dicht zusammen legen. Von der Versorgungsspannung fern halten.
Setzt Du eine Kaltgerätebuchse ?
Dann 2x abgehen...

Mehr gerne per PN

Pedda
Zitieren

Ich muss schon sagen, klasse Forum. Habe mal eine Frage bezüglich Signalisierung. Ich möchte nur so wenig wie möglich auf der Frontblende sehen. Daher auch nur ein Schalter mit integrierter LED (einfabig).

Jetzt möchte ich jedoch schon einen kleinen Status haben über den Zustand des Geräts und habe mir das wie folgt vorgestellt.

Einschalten - LED blinkt langsam.
Schutzschaltung zieht Relay an so das der Normalzustand erreicht ist - LED leuchtet dauernd
Protection ist aktiviert (entweder von den Abletec Modulen oder von LS Schutzschaltung) - LED blinkt schnell.

Schaltung sollte also folgende Anschlüsse haben:
1. Betriebsspannung
2. Eingang für LS Schutzschaltung
3. Eingang für Schutzschaltung Amp L
4. Eingang für Schutzschaltung Amp R
5. Ausgang LED

Am besten wäre es weiterhin wenn Punkt 2 Normalbetrieb Pegel High wäre und die anderen beiden Eingänge Normal Pegel Low. So könnte man die Spannung an dem LS Modul direkt an einem Relais abgreifen und bei den Amp Modulen den normalen Pin Am connector verwenden.

Hat jemand schon mal so eine Schaltung realisiert? Wenn ich eine Schaltung bekomme, traue ich mir den Zusammenbau auf Lochraster zu.
Denon X4000 AVR Receiver
Front B&W 803 Diamond - Rear Elac FS247, Center C 100
Multiroom System LMS with
Community Squeeze (Wandboard Quad), Touch, 2x Boom, Radio and Receiver.
www.zemlicka.de
Zitieren

Das ist mal ganz einfach...
Brauchst Du http://www.google.de/imgres?start=112&cl...EK0DMCw4ZA
Nimmst dann eine 3 mm Led und machst die in die Front.
Dann blinkt das Teil beim hochfahren ca 7 Sek, danach leuchtet die LED durch. Bei Fehler blinkt sie...passiert hoffentlich nich..

Pedda

Ps..eine Schaltung kannst Du von mir haben. Die Andere ist schon versprochen...aber Stereo reicht doch ?

Öh..Du kannst auch die LED im Schalter ansteuern...dann hast Du nur eine Bohrung...
Zitieren

Die nehme ich gern. Habe zwar schon eine, jedoch ohne Status LED. Schreib ne PM was du dafür haben willst.

Und ja, Stereo ist bestens.
Denon X4000 AVR Receiver
Front B&W 803 Diamond - Rear Elac FS247, Center C 100
Multiroom System LMS with
Community Squeeze (Wandboard Quad), Touch, 2x Boom, Radio and Receiver.
www.zemlicka.de
Zitieren

Hallo,

ich überlege ein 7 Kanal Verstärker zu bauen.
Lohnen sich hier auch die 0300 Abletec Module oder sollte man doch lieber auf Netzteil + Einzelmodule (L15, Connex o.Ä - was würdet ihr empfehlen?) zurückgreifen?

Wie verhält es sich mit dem Einschaltstrom der Abletec?
Bei einem Modul oder 2 Modulen sicherlich zu vernachlässigen. Bei 7, die gleichzeitig geschaltet werden, sicherlich nicht unrelevant.

Weiterhing stellt sich für mich die Frage ob es eine Standby-schaltung für den Standby-Pin der Module gibt?
Signaleingang --> Einschalten (Modul das die 230V schaltet habe ich gesehen. Würde aber eigentlich gerne die Module selbst dafür nutzen)

Wieviel Watt Anschlusswert haben die einzelnen Module (Frage wegen Dimensionierung der Vorsicherung/Schalter)?

Wird eine Netzentsörfilter benötigt, oder ist der Überflüssig, da bereits auf dem Board integriert?

Danke erstmal soweit
Gruß
Matthias
Zitieren

Hi Gemeinde,

Ich plane den Bau eines Verstärkers auf Basis der Abletec ALC0300 Module von Profusion.
Diese bieten laut Datenblatt die Möglichkeit, symmetrische Eingangssignale zu verarbeiten. Diese möchte ich gerne nutzen.
Quelle wird (vorerst ausschließlich) eine ESI Juli@ im HiFi PC werden.

Hierfür hab ich momentan zwei Fragen:
Wie kann ich die Lautstärke regeln, ohne einen Preamp dazwischen hängen zu müssen? Kann ich einfach ein Poti reinhängen wie bei normalen Chincheingängen auch? Wenn ja welches? (Stichwort Polzahl)

Welcher Quellwahlschalter würde passen?

Danke schonmal,

Grüße Max
Zitieren

Hallo Max,

sehr gute Wahl Wink

Bei symmetrischer Ansteuerung sollte unbedingt das Gleichgewicht von dem Hot- und Cool Eingang gewahrt bleiben. Das ist mit einen gewöhlichen Stereo-Potentiometer gar nicht so einfach, weil dort die Kanalabweichungen über den Regelweg mehrere dB ( +/- 3 dB ) betragen können.

Ein Stufen-Potentiometer wäre da klar die bessere Wahl. Sehr gute Erfahrungen habe ich mit diesen kleinen SMD-Stufen-Potentiometer gemacht: http://www.audiophonics.fr/potentiometre...-5520.html

Die knacken und kratzen nicht beim durchschalten , wie man es öfters bei den großen Stufen-Potentiometer, mit den angelöteten Einzelwiderständen lesen kann.

http://www.audiophonics.fr/potentiometre...-6834.html

Dort verwendet man offensichtlich ein Stufenschalter, der von der Kontaktierung nicht dazu geeignet ist. Zudem sind die Leitungswege zu lang und nicht geschirmt. Alle diese Probleme hat man mit den kleinen SMD-Potentiometer nicht.

Zudem kosten die großen-klobige Dinger ( Platzbedarf ) auch noch deutlich mehr.

Manchmal ist weniger eben doch mehr !!!.

Problematisch könnte bei den Stufen-Potentiometer nur die relativ große Rasterung werden, dh. die Lautstärke-Sprünge sind evtl. zu groß.

Versuch macht kluch Cool

Gruß

Michael
Zitieren

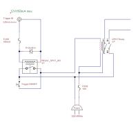
Bin gerade dabei mir einen Trigger Eingang für die Endstufe zu bauen. Habe mal was erstellt. Spricht was dagegen das so zu realisieren? [Bild: attachment.php?attachmentid=4993&stc=1&d=1393589050]


[Bild: photo_444959_547269676765722e6a7067]


Angehängte Dateien Thumbnail(s)
   
Denon X4000 AVR Receiver
Front B&W 803 Diamond - Rear Elac FS247, Center C 100
Multiroom System LMS with
Community Squeeze (Wandboard Quad), Touch, 2x Boom, Radio and Receiver.
www.zemlicka.de
Zitieren

Hallo Zusammen,

ich habe den Beitrag hier und den 100 Seiten Thread über L15D nun komplett durch
und möchte mir auch gerne zwei Monoblöcke für meine "Little Princess ADW" (4Ohm)
bauen.

Zunächst wollte ich Connex/L15D bauen. Nun bin ich auf die ALC-Module aufmerksam geworden.
Gerade weil es für mich als Anfänger wohl wesentlich einfacher aufzubauen ist.

Leider steige ich nicht wirklich ganz durch welche Module aus klanglicher Sicht
für meine Lautsprecher (4OHm) zu empfehlen sind. Im Connex-Thread war die Rede
dass man bei 4Öhmer doch lieber die Stereo-Variante (ALC0240) gebrückt betreiben
soll. Wenn ich jetzt in das Manual auf den Profusion-Seite schaue wird bei der gebrückten Variante der ALC0240
jedoch immer nur von 8Ohm gesprochen. Eventuell könnt ihr mir mal auf die Sprünge
helfen welche Variante aus rein klanglicher Sicht zu empfehlen ist (unabhängig von Leistung und Preis)?

- ALC0300-1300
- ALC1000-1300
- ALC0240-2300 (bridged)

Ich würde jetzt am liebesten Nägel mit Köpfen machen und zweimal das ALC1000 Modul bestellen obwohl
ich die Leistung eigentlich nicht benötigte. Oder ist eventuell weniger manchmal mehr? (ALC0300/ALC0240)?

Hat die Module schon mal jemand von euch im direkten Vergleich zu den Ncore 400 Modulen gehört?
Die wären auch noch ein Alternative. Kosten aber das doppelte.

Gruß

steo
Zitieren

Hi, habe mir letzte Woche die alc1000 bestellt. Leider sind diese im Moment nicht lieferbar. Sollen Ende März wieder rein kommen.
Denon X4000 AVR Receiver
Front B&W 803 Diamond - Rear Elac FS247, Center C 100
Multiroom System LMS with
Community Squeeze (Wandboard Quad), Touch, 2x Boom, Radio and Receiver.
www.zemlicka.de
Zitieren

steo schrieb:1
Zunächst wollte ich Connex/L15D bauen. Nun bin ich auf die ALC-Module aufmerksam geworden.
Gerade weil es für mich als Anfänger wohl wesentlich einfacher aufzubauen ist.

2
Eventuell könnt ihr mir mal auf die Sprünge
helfen welche Variante aus rein klanglicher Sicht zu empfehlen ist (unabhängig von Leistung und Preis)?

- ALC0300-1300
- ALC1000-1300
- ALC0240-2300 (bridged)

3
Hat die Module schon mal jemand von euch im direkten Vergleich zu den Ncore 400 Modulen gehört?
Die wären auch noch ein Alternative. Kosten aber das doppelte.

Hallo,

zu 1: kluge und sehr vernünftige Entscheidung. Da gibt es auch garantiert keine Rausch- und/oder Brummprobleme. Zudem gibt es keine EMI-Störungen, wie es bei den L-15D und Connex-Modulen leider die Regel ist. Da ändert auch ein abschirmendes Metallgehäuse nicht viel, weil die Störungen über die LS-Ausgangsleitungen, in selbige eingespeist werden, die dann als prima Antennen wirken. Speziell das Connex-CxD500 erwies sich da als extrem problematisch.

zu 2: Ich würde aus zwei Gründen zum ALC0300-1300 raten.

1. Wenn man die Klirrdiagramme von dem ALC0300-1300 und dem ALC1000-1300 vergleicht, dann erkennt man, dass das ALC1000-1300 im HT-Bereich 6,67Khz deutlich mehr klirrt ( Faktor 10 ). Das dürfte auch der Grund sein, warum dieses Modul extrem dymamisch, aber auch schon ein wenig in Richtung zibbelig + nervös klingt. Mit geeigneten LS ( lahm, weich + wirkungsgradschwach ), geht aber die Post sowas von ab, dass man sich nur noch verwundert die Augen reibt. Dieser Amp macht müde LS munter, mt sehr dynamischen LS kann der Schluss aber auch nach hinten losgehen.

Der ALC0300-1300 würde ich auch vorziehen wenn unsymmetrisch angesteuert wird. Der ALC0300-1300 ist nämlich eine Halbbrücke, während der AC1000-1300 eine durch + durch symmetrisch aufgebaute Vollbrücke ist, der symmetrische Aufbau geht dort sogar soweit, dass selbst das NT symmetrisch aufgebaut wurde. Erkennbar an den beiden HF-Trafos in der SMPS-Sektion.

Das ALC0240-2300 ist wohl nicht 4 Ohm tauglich. Brücken bedeutet immer eine Halbierung der Lastimpedanz, die ein Verstärkerzug sieht. Davon würde ich auf jeden Fall absehen.

Zu 3: Ja ich, ALC1000-1300 zu Hypex NC400. Wobei mir die Hypex NC400 schon etwas "zu charakterlos" erscheinen. Trotzdem würde ich zu den NC400 tendieren, weil mir ( bei meinen LS !!! ), die ALC1000-1300 leider nicht unbedingt Langzeit-hörtauglich erscheinen. Soll heißen: Das ich damit nicht stundenlang- entspannt Musik hören kann. Die ALC1000-1300 empfinde ich als "etwa" anstrengend. Ursache dürfte wie schon weiter oben erwähnt, die Klirrverteilung / über Frequenz ( ansteigender Klirr- je höher die Frequenz ) sein.

Fazit + Empfehlung: Es spricht in Deinem Fall alles für die Abletec ( Anaview) ALC0300-1300.

Gruß

Michael
Zitieren

Ich habe mir zwar die alc1000 schon bestellt, jedoch gibt es im Moment in der Bucht die icepower 1000 sehr günstig. Wie sind die beiden im vergleich?
Denon X4000 AVR Receiver
Front B&W 803 Diamond - Rear Elac FS247, Center C 100
Multiroom System LMS with
Community Squeeze (Wandboard Quad), Touch, 2x Boom, Radio and Receiver.
www.zemlicka.de
Zitieren

Hallo,

habe mir gerade eben mal zwei Abletec ALC0300-1300 bestellt Cool

Darauf kommt es jetzt auch nicht mehr an Big Grin

Nach dem Mammut-Projekt Hypex UcD2k, die mich gestern leider verlassen haben, wird das mal wieder ein vergleichsweise kinder-leichter Aufbau.

http://abload.de/img/ucd2k-ampeoe4s.jpg

Gruß

Michael
Zitieren

Hallo,

keiner eine Antwort für mich (post 105)?
Vor allem würde mich die Frage mit dem Einschaltstrom interessieren.

Gruß und dank
Matthias
Zitieren

Habe zwar keine Erfahrung, jedoch wenn ich mir die Kondensatoren ansehe und Aufbau das Netzteils, sollte es auch keine Probleme bei 7 Endstufen geben.
Denon X4000 AVR Receiver
Front B&W 803 Diamond - Rear Elac FS247, Center C 100
Multiroom System LMS with
Community Squeeze (Wandboard Quad), Touch, 2x Boom, Radio and Receiver.
www.zemlicka.de
Zitieren

fladimir schrieb:Vor allem würde mich die Frage mit dem Einschaltstrom interessieren.



Hallo Matthias.

Das kannst Du wohl vergessen. 7 Stk. auf einmal werden sich garantiert nicht zusammen einschalten lassen.

Die ALC0300-1300 sind auch von der Baugröße der Module zu groß, um einen Mehrkanalverstärker damit aufzubauen.

Dann lieber sowas: http://connexelectronic.com/product_info...ru7td69md6

Die 500 Watt-Ausführung würde ich dann aber mal bei Audiophonics.fr anfragen, die 300 Watt Ausführung ist schon in deren Shop zu finden.

http://www.audiophonics.fr/irs300smps-am...-8568.html

Davon kann man aber wegen der geringen Baugröße problemlos mehrere Boards in ein Gehäuse packen.

Die Problematik Einschaltstrom, besteht habe auch hier. Ob man die SMPS über einen Einschaltstrombegrenzer starten kann, kann ich Dir allerdings auch nicht sagen. Vermute mal eher nein.

Gruß

Michael
Zitieren

Mr. Floppy schrieb:Habe zwar keine Erfahrung, jedoch wenn ich mir die Kondensatoren ansehe und Aufbau das Netzteils, sollte es auch keine Probleme bei 7 Endstufen geben.

Das hat mit der Kondensatorengröße nichts zu tun. Ein SMPS ist am Eingang, Bauart-bedingt, extrem niederohmig. Selbst kleine SMPS haben deshalb immer eine Einschaltstrombegrenzung in Form eines NTC. Die kleine schwarze Scheibe im folgendem Bild.

http://www.audiophonics.fr/images2/8568/...SMPS_3.jpg

Nur bei Mehrkanal, summieren sich die Einzelströme wieder auf Werte auf, die dann garantiert die Haus-Sicherung fliegen lassen.

Einzige Möglichkeit wäre wohl einen Zeitverzögerung, die die Module Stück für Stück einschalten.

Gruß

Michael
Zitieren

Saarmichel schrieb:1. Wenn man die Klirrdiagramme von dem ALC0300-1300 und dem ALC1000-1300 vergleicht, dann erkennt man, dass das ALC1000-1300 im HT-Bereich 6,67Khz deutlich mehr klirrt ( Faktor 10 ). Das dürfte auch der Grund sein, warum dieses Modul extrem dymamisch, aber auch schon ein wenig in Richtung zibbelig + nervös klingt. Mit geeigneten LS ( lahm, weich + wirkungsgradschwach ), geht aber die Post sowas von ab, dass man sich nur noch verwundert die Augen reibt. Dieser Amp macht müde LS munter, mt sehr dynamischen LS kann der Schluss aber auch nach hinten losgehen.

Schonmal danke für die ausführlichen antworten. OK was verstehst du unter einem Wirkungsgradschwachem Lautsprecher (db-Angabe)?

Soweit ich die Diagramme zu meinem Bausatz richtig deute haben meine LS einen Wirkungsgrad von 88-90db oder lese ich das falsch?

http://www.lautsprecherbau.de/Magazine/L...00601,2142

Die ALC0300 sollten denke ich von der Leistung her dicke langen um meine LS anzutreiben oder? Also mein jetziger AV-Receiver hat schon so seine Probleme. Mit einem alten Marantz Stereo-Verstärker (noch im Keller gehabt) wurde es schon besser aber auch dieser holt noch lange nicht alles aus den LS heraus.
Zitieren

Wieviele Module lassen sich gleichzeitig einschalten?
Weiß jemand welcher NTC verbaut ist bzw. wie die Startrampe gesteuert wird?

Lieber Connex oder die Abletec, wenn's um Klang geht?
Unterbekommen sollte man die wenn man sie senkrecht in 2 Reihen in ein entsprechenden 19Zoll 4U oder 5U schraubt
Zitieren

Hi...
Vom Klang her würde ich die Abletec den L15D vorziehen.
Der Klang ist irgendwie wärmer.
Manche bevorzugen aber gerade die L15D, da sie fast analytisch daher kommen und nichts hübschen.
Das kann man schwer beschreiben...
Ich finde die Connex und die Abletec klingen ähnlich.

Die Module gehen ja nicht mit der Vollasteuerung an den Start.
Ich würde es mal ausprobieren...
Ein 16A Automat hält über 2 kW. Die Schaltnetzteile verhalten sich ja anders als ein Ringkern..
Wenn es nicht funktioniert kann man immer noch über eine zeitversetzte Lösung nachdenken...
Schöner wäre ein 2. extra abgesicherter Stromkreis...
Aber selbst bei Neuinstallationen nicht gebräuchlich...
Ein Raum, eine Absicherung ist schon üppig...

Noch eine Lösung wäre das Schalten im Nulldurchgang.
Das lässt sich mit einem elektronischen Eltako realisieren...

Die Abletec haben eine Standbylösung on Board...
Einfach mal die Doku durchstöbern...

Pedda
Zitieren



Möglicherweise verwandte Themen…
Thema Verfasser Antworten Ansichten Letzter Beitrag
  Kleiner Guide: CamillaDSP plus Audio Injector Octo 6x8 Interface an Raspberry Pi 4 Malik 13 53.853 06.09.2025, 11:04
Letzter Beitrag: Malik
  Powerstation für Audio? capslock 2 1.658 23.03.2025, 18:12
Letzter Beitrag: capslock
  Gremlin- kleiner Class-T Amp- ganz groß. Saarmichel 1.547 931.795 11.02.2025, 13:40
Letzter Beitrag: TomBear
  Digital-Amps: Eigenheiten und Besonderheiten (im Bezug auf BG20 und Gehäusekonzept) TomBear 29 4.553 01.10.2024, 10:30
Letzter Beitrag: TomBear
  Kaufberatung Class D Verstärkermodule Malik 40 23.788 10.12.2023, 09:06
Letzter Beitrag: Saarmichel
  Class AB AMP nachträglich Überstrom sicher machen? vita 13 3.457 06.12.2023, 16:39
Letzter Beitrag: スピーカ
  Kaufberatung Class-D Amp bis 200€ nik-ii 9 4.375 04.09.2023, 10:54
Letzter Beitrag: nik-ii
  Audio Technica HA 5000 Klon Kleinhorn 0 1.227 02.07.2023, 16:10
Letzter Beitrag: Kleinhorn
  Kaufberatung 4 Kanal Class D Verstärker mit DSP und Bluetooth audiobob 26 11.988 14.06.2023, 20:21
Letzter Beitrag: newmir
  suche USB Soundkarte digital out dy1026u 28 6.489 16.05.2023, 21:34
Letzter Beitrag: dipoluser

Gehe zu:


Benutzer, die gerade dieses Thema anschauen:
1 Gast/Gäste

Deutsche Übersetzung: MyBB.de, Powered by MyBB, © 2002-2026 Melroy van den Berg.