Themabewertung:
  • 0 Bewertung(en) - 0 im Durchschnitt
  • 1
  • 2
  • 3
  • 4
  • 5
Was baut ihr gerade so? Planung und Überlegungen zu eurem nächsten Bauvorhaben
#1
Da der alte Thread in den Untiefen des Forums untergegangen ist, hier ein neuer..
Viele Grüße

Michael


Forenregeln
Zitieren

#2
... dann fütter ich den thread mal...

Der Sica 1100 - ja der aus dem Viech - sollte ja bei mir in einer BR spielen. Die Simu war (mal wieder) vielversprechend, an BR kan man nicht viel falsch machen. Mal auf die Schnelle, dazu gibt es ja auch Vorbilder. Einen Tick größer, sehr ähnlich beschaltet.
Und schon wieder kam da (fast) nix raus an Bass - die simulierten 55Hz f3 wollten einfach nicht kommen - 75Hz mit Auge zudrücken. Oder wirklich seeehr leise hören. Dicht an der Wand ist bei meinem Dachgeschoss auch nicht möglich.
Na gut - dann muss wohl ein Subwoofer her. 15er ist unterwegs...

Und in der Zwischenzeit das Chassis mal selber anfassen - Dustcap raus (Plug rein) und sehen was passiert.
Es passierten 2 Dinge:
Das Ding macht jetzt gut Bass unter 50Hz. O.k Gehäuse leicht anpassen.
Es werden vor allem unendlich viele feine Details hörbar, die vorher fehlten.
Und - was für ein Wunder wenn man die Supranyl-Membran - ähm Dustcap - entfernt - die Höhen waren weg.

Also einen Supertweeter dran - einen HT30 Monacor hatte ich noch liegen.
Das ist jetzt eine schnuckelige (Retro-) Kombi geworden, die noch ein wenig Feintuning braucht - aber so schon sehr gut anzuhören ist.
Tweeter wird auch noch fest verbaut in der Box verbaut - die endgültige Bambusfront steht schon bereit - die kommt aus Schweden ...

Der HT30 spielt für mich ziemlich klasse - weshalb wird der so wenig genutzt ???


Angehängte Dateien Thumbnail(s)
   
Beste Grüße Smile
Jörn

what the bleep do we ... - listen to ?
Zitieren

#3
Hi, hast Du mal die TSP nach entfernen der Dustcap gemessen ?
In Hamburg sagt man, Moin , LG Olaf_HH
Zitieren

#4
Moin Olaf

"eigentlich" hatte ich mir jegliches Messen sparen wollen - bei einem bekannten Treiber und bekannten Vorbildern mit nur leichten Veränderungen.

Da komm ich jetzt wohl nicht mehr drum rum - demnächst mal. Das Teil ist auch deutlich leiser geworden - 1-2dB schätze ich mal. Das hat also "ordentlich was gebracht" im Sinne von BR-Nutzung.

Timmermanns hat irgendwann mal so eine Änderung - Dustcap raus und Phaseplug rein - meßtechnisch dokumentiert. Irgendwie erinnere ich mich, dass da Unterschiede da waren, jedoch auch klein. Das scheint hier anders zu sein.


Weiß jemand zufällig wann und wo das war ? Noch zu K&T-Zeiten ? Oder schon unter eigener Regie ? Die alten Hefte hab ich leider nicht mehr. Muss also vor 2008 gewesen sein.
Beste Grüße Smile
Jörn

what the bleep do we ... - listen to ?
Zitieren

#5
Kein Bass, f3 bei 75 Hz -> Dustcap 'raus -> gut Bass unter 50 Hz ... hmmmmmm ... 'n bùsch'n viel Änderung fùr's bloße Dustcap 'rausschnippeln ...
Es ist einfacher die Leute zu täuschen,
als sie davon zu überzeugen,
dass sie getäuscht wurden. (Mark Twain)

Audioviele Grüße,
Matthias
Zitieren

#6
Hi

ich glaub eher das Gegenteil - und das nicht wegen der popeligen <1g für ein 38mm Supronyl-Stück - sondern weil das Luftpolster zwischen Dustcap und Polkern weg ist - das ist wie in ein größeren Gehäuse einbauen - nur "intern". Und weil das Ding jetzt leichter schwingt, wird vermutlich auch Vas kleiner. ...

Na, wir werden das sehen.

Ne, die Lowther-SHow meint ich nicht, daran kann ich mich auch noch erinnern.
Das war wie hier: einem Seas TMT (so einen mit milchiger Membran) die Dustcap wegschneiden und auf den offenen Polkern einen Phaseplug (den man ja auch bei IT kaufen konnte) draufsetzen....
Beste Grüße Smile
Jörn

what the bleep do we ... - listen to ?
Zitieren

#7
am besten wäre, wenn die Mods einen Threat für dich aufmachen und die Beiträge verschieben, wäre doch ein gutes Thema und hier zu umfangreich in der Diskussion ?????
In Hamburg sagt man, Moin , LG Olaf_HH
Zitieren

#8
moin

ich mache was eigenes auf, wenn da mit dem Messgeraffel dran war. Dies WE bin ich eh anderweitig unterwegs...
Beste Grüße Smile
Jörn

what the bleep do we ... - listen to ?
Zitieren

#9
olnima schrieb:Kein Bass, f3 bei 75 Hz -> Dustcap 'raus -> gut Bass unter 50 Hz ... hmmmmmm ... 'n bùsch'n viel Änderung fùr's bloße Dustcap 'rausschnippeln ...
Finde ich nicht. Der Bass ist zwar nicht mehr geworden, der Mittelton aber weniger. So wird's in der Summe leiser und der Bass relativ dazu lauter.
[SIZE=2]"Die Tiefe ist rund" © Kaspie.[/SIZE]
[SIZE=2]
GLÜCK IST, WENN ES KEINE KATASTROPHE GIBT Big Grin
[/SIZE]

Zitieren

#10
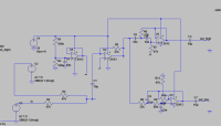
Gerade wird eine Boombox konstruiert, mono, zwei Wege. Die Tiefen übernimmt ein Visaton W130S in Downfire BR, den Rest ein FR58. Das ganze aktiv getrennt mit einer einfachen Weiche zweiter Ordnung auf Basis des TS912, die gleichzeitig die Monosummierung übernimmt, die Chassispegel angleicht und eine Lautstärkeeinstellung bietet. (siehe Anhang)

Verstärkung übernimmt je ein TPA3118-Board vom Chinamann. Eigentlich überdimensioniert, aber bei 1,50 pro Board kann man das schonmal machen Big Grin
Ich führe eine 3,5mm-Buchse nach außen, wo man bei bedarf einfach einen BT-Dongle dranhängen kann. Spannungsversorgung über Laptopnetzteil bzw einen LiPo-Akku am BMS.
Ergibt alles in allem ein Würfelchen von 20cm Kantenlänge.
Bin gerade dabei, die Weiche auf Lochraster aufzubauen, verdammte Fummelsarbeit, die Leiterbahnen zu ziehen, nächstes mal wird geätzt. Big Grin


Angehängte Dateien Thumbnail(s)
   
Zitieren

#11
Moin

der Paketdienst kam gerade - da war ich erst mal neugierig.
Ein 15er für einen Subwoofer. F154-8 - hat sehr ähnliche Parameter wie Thomann 15LB100.
Datenblatt kam kurzfristig nach höflicher Anfrage, Professionelle Abwicklung. Danke.
Ist mit einem SAM300D in 70-80 Litern vorgesehen.

Nun sind die Ostertage ja gerettet - viel zu tun.


Angehängte Dateien Thumbnail(s)
       
Beste Grüße Smile
Jörn

what the bleep do we ... - listen to ?
Zitieren

#12
Stichwort Ostertage,
bei mir wird es eine Überarbeitung der FQ Weiche der NounMK2 geben. Vielleicht werde ich auch die Testgehäuse für eine 2,5 Wege Box anfangen.
Außerdem wird an einem iniDSP Projekt gearbeitet, was diesen zu digitalen Eingängen und höherer Ausgangsspannung für die AMP's verhilft, Bauthread wird folgen
In Hamburg sagt man, Moin , LG Olaf_HH
Zitieren

#13
Moin
Joern schrieb:...
Ein 15er für einen Subwoofer. F154-8 - hat sehr ähnliche Parameter wie Thomann 15LB100.
Datenblatt kam kurzfristig nach höflicher Anfrage, Professionelle Abwicklung. Danke.
Ist mit einem SAM300D in 70-80 Litern vorgesehen.

Nun sind die Ostertage ja gerettet - viel zu tun.
Eigentlich ....

Wenn da nicht die Sache gewesen wäre mit dem Nutfräser kurz vor Rente ....
Vor allem die Sache mit dem viel zu losen Spannfutter ...
... und die Sache, dass Baumärkte Ostertage zu haben ...

Dann wäre er jetzt betriebsbereit !


Abmessungen: 45x45x68cm (außen - 19mm Material, Bass "sieht" ca 85 Liter netto)

o.k. heute lieber das schöne Wetter genossen - morgen neues Holz besorgen und etwas sorgsamer mit dem Fräszirkel umgehen Wink


Angehängte Dateien Thumbnail(s)
   
Beste Grüße Smile
Jörn

what the bleep do we ... - listen to ?
Zitieren

#14
Muss die Subwoofer Frage wegen dezenter WAF-Probleme wohl auch noch mal aufrollen. Der 15LB075-UW4 ist angeblich zu groß fürs Wohnzimmer.:eek:Unter der Couch unterbringen wird irgendwie auch dezent schwierig.:thumbdown:

Also erstmal bis 12", eher kompakt (max. 50L) und zum SAM 200D passend. Irgendwie soll das natürlich auch zu den 10" Koaxen passen. Also vllt. doch ein the Box 12-280/8W? Hatte ich blöderweise vor ein paar Monaten nie verbaut verkauft... Eigene Blödheit halt.
Zitieren

#15
Nöh,
würde ich nicht unbedingt sagen, der neue Star bei den 12er Subwoofertreibern ist der hier Sica 12 S 2,5 CS. Er macht +- 7mm Hub und ist in France ab 70€ zu haben, hier bekommt man ihn ab 95€ etwas teuerer.
http://www.lautsprecher-berlin-shop.de/W...007931.pdf
Die Daten sind wirklich für den Zweck 1. Sahne .
Jrooß Kalle
Zitieren

#16
Merke ich mir mal. Der the Box ist im Wortsinn preiswert. Als Star würd ich den nicht gerade bezeichnen.

Der Sica könnte aber dafür ein richtig gutes Arbeitstier sein. Zwar ne gute Ecke teurer, aber die Papierwerte machen nen guten Eindruck. Volumenbedarf passt auch und WinISD sagt schon mal könnte zum SAM 200D passen.:ok:
Zitieren

#17
Bxl aus l ist nix gut ..... siehe hohes Le ....hatte mich ob des mickrigen Ferritringes schon über Qes=0,27 gewundert.
Zitieren

#18
Hi, der Sica Z007931 (Sica 12 S 2,5 CS) läuft BR ab 55 Liter sehr gut, überhaupt nicht vergleichbar mit dem "schwabbeligen" Thomann.
Habe beide ausprobiert, der Sica ist in meinen Noun Mk1 und MK2 (dort 70 Liter) verbaut.
Über 150 HZ wird der aber nicht gehen, weil sehr hohe Induktivität. Fällt schon recht kräftig ab.

Zum Thema Endstufen Leistung, kann gut was ab, braucht aber auch etwas mehr. K&T hatte ca 88dB gemessen.
Dein Modul passt auf jeden Fall
In Hamburg sagt man, Moin , LG Olaf_HH
Zitieren

#19
Moin,
na ja, bei dem 10er Koax braucht der Sica ja wirklich nicht über 100Hz zu arbeiten, von daher ist auch die hohe Induktivität schnuppe.
Ein Subbass ist halt keine eierlegende Willmilchsau.
Jrooß Kalle
Zitieren

#20
Moin
captain carot schrieb:Muss die Subwoofer Frage wegen dezenter WAF-Probleme wohl auch noch mal aufrollen. Der 15LB075-UW4 ist angeblich zu groß fürs Wohnzimmer.:eek:......
hat doch was, allein zu wohnen .... :built: :prost:

captain carot schrieb:Hab meinen in 130L mit SAM200D jetzt auch fertig. ....... geringem Pegel macht der ziemlich Bock. Da hätte man tatsächlich noch Lust nen zweiten dazu zu packen ....

Meinst Du, dass das unter diesen Umständen mit einem ( 1x ) 12" dann so richtig Sinn macht ?

Für meinen Sub oben hab ich die Maße eingefügt - naja, Größenordnungen sind das nicht zu einem 130l Kasten ....
Den kannste auf ca 70-75liter (netto, BR bereits berücksichtigt) verkleinern, dann der läuft der F154 (der nicht nur optisch einem B&C 15PS100 ähnelt) oder THomann 15LB100 noch gut darin - mit etwas Noppe wieder besser. Auch mit einem Moni 300D vorgesehen ....
Beste Grüße Smile
Jörn

what the bleep do we ... - listen to ?
Zitieren



Möglicherweise verwandte Themen…
Thema Verfasser Antworten Ansichten Letzter Beitrag
  Gerade entdeckt und gefällt mir richtig gut oggy 7 3.350 10.03.2023, 12:02
Letzter Beitrag: gesperrter_benutzer_ct
  Planung Musik- und Heimkino-Keller - DBA? Hifihannes 29 12.676 08.04.2021, 19:45
Letzter Beitrag: Hifihannes
  Mikro Satellit ... Chassis / Planung Udo 27 7.236 19.11.2019, 21:04
Letzter Beitrag: Jesse
  kleines feines Heimkinosystem - Planung / Vorschläge boarder 31 8.076 15.03.2019, 08:49
Letzter Beitrag: boarder
  Überlegungen für ein OLK-Battle Kaspie 32 10.699 10.07.2018, 13:14
Letzter Beitrag: nic-enaik
  CORAL reaktivieren - es macht sich gerade Verzweifelung breit detegg 14 6.263 25.05.2017, 07:23
Letzter Beitrag: T. Schmidt
  Wie bekomme ich saubere und gerade Kanten hin? PK2300 20 6.437 24.04.2016, 11:17
Letzter Beitrag: Tommes
  Planung eines Wohnzimmers mit HiFi und Kino PeterFW 0 1.335 01.01.2014, 16:00
Letzter Beitrag: PeterFW
  Subwoofer ist in Planung. Aber.... Andi aus Berlin 67 22.278 13.07.2013, 20:30
Letzter Beitrag: Andi aus Berlin
  mist, dass ich gerade umziehe dieterschneider 0 1.394 06.05.2013, 20:17
Letzter Beitrag: dieterschneider

Gehe zu:


Benutzer, die gerade dieses Thema anschauen:
1 Gast/Gäste

Deutsche Übersetzung: MyBB.de, Powered by MyBB, © 2002-2026 Melroy van den Berg.