Themabewertung:
  • 0 Bewertung(en) - 0 im Durchschnitt
  • 1
  • 2
  • 3
  • 4
  • 5
wozu noch einen vorverstärker ??
#1
hallo zusammen,
mich beschäftigt schon länger eine frage, die antwort dazu habe ich bisher nicht gefunden.
wozu braucht man eigenlich noch einen vorverstärker?? oder anders gefragt wo ist der richtige platz um die lautstärke zu regeln???
bis auf dem tonabnehmer von einem schallplattenspieler, liefern cd player, tuner usw. genügend spannung um eine endstufe dirket anzusteuern,
meist haben diese geräte auch noch einen geregelten line ausgang, oder die endstufe selber ist regelbar. mit zwischenschalten eines vorverstärkers kommen wieder so viele bauteile in den signalweg, das kann doch eigentlich nicht gut sein, oder???

dieter
Zitieren

#2
Hallo,
die geregelten Lineausgänge der meisten CD Player sind meist relativ hochohmig, was je nach Kabel + Länge weniger optimal ist, es sollte zumindest ein Buffer zwischengeschaltet sein.

Da wir hier in einem DIY Forum sind hier ein interessantes Konzept eines Buffers:

http://www.passdiy.com/pdf/B1%20Buffer%20Preamp.pdf



Grüße Chris
Zitieren

#3
hallo chris,
interessanter link, aber selbst mit so einem buffer kommen ja wieder zusätzliche bauteile in den signalweg, ich habe mal irgendwo gelesen, "das beste bauteil im signalweg, ist das was nicht vorhanden ist".
ich höre ja selber schon seit jahren mit konventioneller technik, und das nicht schlecht, aber man ist ja immer auf der suche nach dem besseren wegSmile.

dieter
Zitieren

#4
Chris hat vollkommen Recht.
Der B1 muss übrigens ein richtig feines Teil sein.

Für mich gibt es darüber hinaus noch einen Grund Vorverstärker einzusetzen und das sind aktive Buffer wie z.B. die Pass F4 (natürlich im Selbstbau). Bei solchen Konstrukten muss die Spannungsverstärkung vom VV übernommen werden. Die paar Volt die herkömmliche CD-Player oder Phonostufen liefern reichen da kaum für Zimmerlautstärke.
Ein VV kann auch bei unsymmetrischen Quellen in einer ansonsten symmetrischen Kette Sinn machen.

Allerdings funktioniert die VV-lose Variante bei entsprechend kurzen Leitungen und halbwegs brauchbaren Widerständen der Komponenten wirklich gut. Ausprobieren kann da durchaus lohnen.
Was man dabei nicht außer Acht lassen sollte ist, dass vor allem die günstigeren CD-Player die Lautstärke digital regeln, was bei niedrigen Pegeln zu einem Auflösungsverlust führen kann. Ist sicher auch nicht das, was man will.
Zitieren

#5
hallo markus,
mein uralter yamaha cdx 890 cd player macht das mit einem normalen poti,
und das was der an spannung rausgibt reicht um mit dem rest der dran hängt
zu reichlich mehr als zimmer lautstärkeBig Grin. leider hat mein mhzs 88e keinen geregelten ausgang um das mit diesem zu testen.

dieter
Zitieren

#6
Moin,

in Ergänzung zu Marcus´ Antwort ...

Vorverstärker brauche ich dann, wenn ich das Quellsignal vor der eigentlichen Leistungsverstärkung verändern/anpassen möchte.

Eine passive Lösung zur Quellenwahl (Relais, Schalter) lassen wir mal außen vor.

Die von Chris angesprochene Problematik "Quellimpedanz" ist eigentlich keine. Grundsätzlich sollte Ausgangsimpedanz der Quelle (CDP, Phono-VV, etc.) und Eingangsimpedanz der Senke (Verstärker) im Verhältnis > 1:10 stehen. Dann wirken sich Kabel (-impedanzen) bei wohnraumtauglichen Längen nicht hörbar aus.

Die Ausgangsimpedanzen der gängigen Quellen liegen im Bereich <100 Ohm, die der Verstärker im Bereich >>10 kOhm.

Problematisch wird es u.U. bei geregelten Quellen - hier kann der Ausgangswiderstand, abhängig von der verwendeten Ausgangsschaltung, auch höhere Werte annehmen. Dann macht der Einsatz eines Impedanzwandlers (Buffers) Sinn.

Richtig problematisch wird es, wenn die Ausgangspegel der Quellgeräte unterschiedlich sind. Beim Umschalten von Quelle1 auf Quelle2 gibt es dann einen hässlichen Lautstärkesprung. Das lässt sich mit Preset-Potentiometern umgehen. Diese beeinflussen (passiv) aber wieder die Quellimpedanz - auch dann mach ein Impedanzwandler Sinn.

Eine Lautstärkeregelung sollte immer möglichst weit hinten - idealerweise im Leistungsverstärker stattfinden. Leicht zu verstehen, dämpft das LS-Poti doch auch die durch die vorhergehende VV-Schaltung erzeugten Rauschanteile (Stichwort SNR).

Gruß
Detlef
Zitieren

#7
hallo detlef,
dein letzter satz beantwortet mir auch eine schon länger im kopf herum schwirrende frage, nur wie löst man das am gescheitesten.??
die meisten verstärker schaltungen die ich mir bisher angeschaut habe, fangen mit einem poti im eingang an.

dieter
Zitieren

#8
derwecker schrieb:die meisten verstärker schaltungen die ich mir bisher angeschaut habe, fangen mit einem poti im eingang an.
... bei Leistungsverstärkern (Endstufen) die beste/einzige/gängigste Lösung.

Vorverstärker sollten die div. Quellen bzgl. Pegel/-Impedanz auf einen Level bringen. Dieser Level ist durch die folgenden Stufen (Klangregelung, etc. ) und deren schaltungstechnisches Layout (Versorgungsspannung etc.) vorgegeben - und wird durch die gesamte "Kette" beibehalten.

Diese Level sind (bei den Profi´s) sogar genormt - d.h. für alle Hersteller vorgeschrieben - leider nicht im HiFi-Bereich. Hier darf sich der genervte User dann mit als "High-End" bezeichneten Unzulänglichkeiten rumschlagen Sad

Detlef
Zitieren

#9
hallo detlef,
mir scheint du hast mit dem profibereich zu tun.
wenn es bei den hifi geräten keine norm gibt, woher weiß man dann
was der ausgang des entsprechenden zuspiel gerätes hergibt?

dieter
Zitieren

#10
derwecker schrieb:... mir scheint du hast mit dem profibereich zu tun.
... nö - bin beim Hobby-HiFi geblieben. Wenn da nicht diese Ungereimtheiten wären :mad:

derwecker schrieb:wenn es bei den hifi geräten keine norm gibt, woher weiß man dann, was der ausgang des entsprechenden zuspiel gerätes hergibt

... entweder man hört es - oder man misst es! Den Angaben in "Datenblättern" der HiFi-Hersteller traue ich schon lange nicht mehr

Gruß
Detlef
Zitieren

#11
hi detlef,
das messen ist dann wohl eher das problem, dazu braucht man ja die richtigen messgeräte.

dieter
Zitieren

#12
Hallo Detlef
detegg schrieb:Moin,

Die von Chris angesprochene Problematik "Quellimpedanz" ist eigentlich keine. Grundsätzlich sollte Ausgangsimpedanz der Quelle (CDP, Phono-VV, etc.) und Eingangsimpedanz der Senke (Verstärker) im Verhältnis > 1:10 stehen. Dann wirken sich Kabel (-impedanzen) bei wohnraumtauglichen Längen nicht hörbar aus.

Mein Einwand bezog sich auf einen geregelten Ausgang eines CDP, die alten Sonys hatten z.B. eine recht hohe Ausgangsimpedanz am regelbaren Ausgang.

An irgendeinem Punkt muss die Lautstärke geregelt werden, ein gut gemachter Pre ist dafür immer noch die beste Methode, das Märchen je weniger Bauteile im Signalweg desto besser sollte man nicht mehr glauben.

Grüße Chris
Zitieren

#13
Hallo
Dieter
Wie du es schon erwähnt hast brauchtn die Schallplattenspieler einen VV.
Oder halt Verstärker die selber wenig oder kaum Verstärken.
So wie mein Selbst Gebauter 6AS7 ohne VV nur am Ausgang des Sony Players
kommen so 0,8 Watt raus mit VV so 1,5 Watt.
Die 0,8 Watt reichen schon zur genüge aus um Randale zu machen.

Die Transe die ich jetzt benutze hat wieder das andre Problem am Sony
das sie zu fiel Verstärkt und der Regel Bereich jetzt so klein ist das es gleich zu Laut wird.
Das heißt passiv erst runter und dann am Sony wieder rauf diesmal mit einem Vernünftigen
Regel Bereich. Die Transe bringt die Potis gleich mit.
Also alles hat seine Vorteile und Nachteile. Wen es Passiv geht sollte man es Machen .
Wenn’s nicht geht ist Aktiv die Lösung .
Das Andere Problem es gibt so gut wie keine Passiven VV zu Kaufen.
Das Heißt wieder selbst Basteln das fängt so um 10Euro an und Hört bei 500Euro auf und das nur fürs Poti .

Grüße
M.D


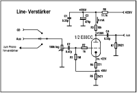
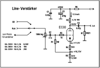
Angehängte Dateien Thumbnail(s)
       
Zitieren

#14
Hi zusammen,
danke für die vielen Infos.
Habt ihr denn auch ein paar einfache Bauvorschläge für VV in Transistor oder auch Röhrentechnik.

Dieter
Zitieren

#15
Hallo
Hast du ein wenig Erfahrung in dem Bereich mit Löten und so was.
Was darf es kosten was soll er können.
Wie sollte es aussehen.
Geheuse gibt es für 20 Euro und auch für 200 Euro.
Es gibt Kleine Schaltung und auch Große aufwendige.

Etwas Konkretisieren damit Mann dir das passende aussuchen kann.

Grüße
M.D
Zitieren

#16
hallo m.d.,
ja löten ist kein problem, solange es keine smd bauteile in kleinster ausführung sind.
beim preis kommt man ja schnell vom hölzchen aufs stöckchen, sollte schon eine gewisse qualität haben muss aber kein extrateures high end sein.
über ein gehäuse denke ich nach wenn das teil gebaut istWink

dieter
Zitieren

#17
Hallo Dieter,
schon mal was vom oder den SymAsym von Michael Bittner gehört? In K&T auch vorgestellt. Eine Stereoendstufe kommt auf ca 200€ ohne Gehäuse. Das Ding hat ca. 2x100W/4Ohm und geht wie Schmitds Lumpie.
Näheres im Analog-Forum und im Wiki.
Achtung langer Thread.
http://www.analog-forum.de/wbboard/index...&highlight=
zum Wiki, ist übersichtlicher.
http://www.symasym.holgerbarske.com/doku.php
Gruß Tommes
Zitieren

#18
hallo tommes,
endstufe habe ich, es geht mehr um VV ( vorverstärker ),
über die syms habe ich schon mal was gelesen.

dieter
Zitieren

#19
Ach so VV. Sorry!
Ich habe kürzlich den neuen Dispre II von Pavel Macura aufgebaut. Bin damit auch sehr zufrieden. Kostet ca 100€ ohne Gehäuse.
http://web.telecom.cz/macura/audiopage.html
Gruß Tommes
Zitieren

#20
Hallo
Dieter

Also ich würde mir Zuerst Gedanken Über das Geheuse machen .
Klein ,Groß, Breit ,Schmal ,

Das Sollte man schon vorher wissen um die Schaltung aus zu suchen.Ich persönlich ziehe Röhren vor .
Wie sollten sie aussehen Geschlossen im Geheuse
Oder Ofen auf einer Zarge .

Oder Passiv nur mit einem Regler.

Hier Zwei Schaltungen mit Röhren.

Grüße
M.D


Angehängte Dateien Thumbnail(s)
           
Zitieren



Möglicherweise verwandte Themen…
Thema Verfasser Antworten Ansichten Letzter Beitrag
  DIY-Plateamp für einen kleinen Dreiweger Azrael 50 14.053 31.10.2025, 09:40
Letzter Beitrag: Kleinhorn
  gibt es die Firma ICY Medien noch? High5 7 2.574 04.02.2025, 09:27
Letzter Beitrag: spendormania
  Kaufberatung Vorverstärker mit vielen Anforderungen... tiefton 7 2.677 04.04.2023, 16:48
Letzter Beitrag: tiefton
  Hier gibt's noch was "to chew on": fosti 22 5.316 13.04.2022, 19:24
Letzter Beitrag: JFA
  Anschluss eines Leistungsverstärkers für Subwoofer/Bässe an einen Lautsprecherausgang Chlang 23 8.374 07.04.2022, 21:05
Letzter Beitrag: Chlang
  Wünsche an einen DSP bzw. LS Controller wus 46 16.024 29.12.2021, 13:30
Letzter Beitrag: SNT
  Suche Vorverstärker mit alphanumerischem Display krama1974 82 23.786 21.12.2021, 16:21
Letzter Beitrag: krama1974
  Von 2x TDA7293 auf 4x TDA7293 BTL für einen Mivoc AW3000? Zonfeld 2 1.921 13.09.2021, 08:20
Letzter Beitrag: dominik
  Anaview ist nun nur noch Geschichte RC23 28 9.942 15.04.2020, 12:29
Letzter Beitrag: phase_accurate
  PGA2311 Vorverstärker mit FB juschmidt 17 9.625 19.02.2020, 21:54
Letzter Beitrag: ArLo62

Gehe zu:


Benutzer, die gerade dieses Thema anschauen:
1 Gast/Gäste

Deutsche Übersetzung: MyBB.de, Powered by MyBB, © 2002-2026 Melroy van den Berg.