Zuletzt habe ich nur bereits fertig entwickelte Projekte hier veröffentlicht - diesmal ist es eines, welches ich erst vor kurzem begonnen habe und sich quasi dem Ende nähert.
Da ich vor kurzem einen Satz Hochtöner für die Eala bei Reckhorn bestellen musste, weil ein Freund von mir eben diese gebaut haben wollte, habe ich zum Test auch gleich ein Paar W-132 mit dem T-1.0C mitbestellt. Die Versuchung war bei einem Paarpreis von 67,98€ einfach zu groß. Was besonderes habe ich mir nicht erwartet, jedoch wollte ich gucken, ob man damit nicht doch irgendwie ein günstiges Paar Lautsprecher bauen könnte.
DATS bescheinigte folgende TSP:
[ATTACH=CONFIG]61290[/ATTACH]
Nicht die schlechtesten Parameter, um damit eine Bassreflex-Kiste zu bauen. Denkt man sich da jetzt noch einen Serienwiderstand dazu und schaut aufs Vas fällt auf: der Volumenbedarf fällt für ein 13cm Chassis nicht gerade gering aus. Wieviel braucht das gute Stück denn genau? Das sollte AJHorn beantworten:
[ATTACH=CONFIG]61292[/ATTACH]
Das wären dann mal eben 17 Liter, die einem dann aber auch Tiefgang bis unter 40 Hz bescheren. Was also tun? Ein Kompaktlautsprecher mit 17 Litern und nem 13cm TMT ist jetzt nicht so ganz das Wahre. Zumindest fand ich die Vorstellung nicht besonders prickelnd. Wenn der HT drüber säße, dann vielleicht, aber bei nem Koax? Wollte mir nicht so richtig gefallen. Also hab ich eher in Richtung schlanke Standbox überlegt und die Idee mal in Fusion geklopft:
[ATTACH=CONFIG]61291[/ATTACH]
Mit (HxBxT) 100 x 18 x 19 cm ist sie ein wenig größer als die wohl bekannte Needle aber immer noch nicht richtig groß. Die Innenhöhe beträgt 85cm und entsprechend könnte man diesen Lautsprecher auch etwas niedriger bauen. Standlautsprecher entwickle ich in der Regel aber mit 1m Höhe, da dies in meinem Wohnzimmer und der Sitzhöhe auf meiner Couch bestens passt. Dieses Gehäuse wurde auch direkt aufgebaut und Messungen durchgeführt:
HT:
[ATTACH=CONFIG]61293[/ATTACH]
TMT:
[ATTACH=CONFIG]61294[/ATTACH]
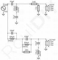
Es zeigen sich genau die Störungen, die man bei einer solchen Anordnung erwarten kann. Der HT sieht wenig Schallwand, bis er dann auf den TMT trifft und der TMT lässt sich vom HT-Vorsatz stören. Dennoch hab ich VituixCAD angeschmissen und bin auf folgendes Ergebnis gekommen:
[ATTACH=CONFIG]61295[/ATTACH]
Das sieht erstmal recht wild aus, jedoch sieht man auch schön, dass Überhöhungen und Senken auf Achse unter Winkeln einigermaßen verschwinden. Würde man hier auf Achse (vor allem die Hügellandschaft ab 4,5kHz) komplett glätten, gäbe der Lautsprecher an einigen Stellen viel zu viel Energie in den Raum ab. So simuliert zeigt sich der Energiefrequenzgang wie folgt:
[ATTACH=CONFIG]61296[/ATTACH]
Das gleicht sich also alles weitestgehend aus und ist für ein solches Konstrukt denke ich in Ordnung. Die simulierte Weiche wurde bereits aufgebaut und der Lautsprecher einem ersten Hörtest unterzogen. Negativ ist soweit nichts aufgefallen, jedoch konnte ich um 22 Uhr auch nicht mehr besonders laut oder lang hören. An der Stelle geht es dann die Tage weiter. Ich möchte da nochmal gründlich drüber hören, evtl muss noch was geändert werden und dann wird gemessen. Wenn sich das alles so ausgeht, wie ich mir das vorstelle, dann kommen Chassis und Weiche pro Seite auf unter 60€
EDIT:
So sieht die Kiste im übrigen aus:
[ATTACH=CONFIG]61297[/ATTACH]
Einfach und ohne "Firlefanz". Ja: den Ausschnitt hätte man unten flach machen müssen, aber: hier soll der 3D-Drucker ein entsprechendes Stück liefern. Gefällt mir glaub ich besser, als ein abgeflachter Ausschnitt. Zumindest rede ich mir das ein, um nicht spachteln und beim zweiten Gehäuse anders fräsen zu müssen
Da ich vor kurzem einen Satz Hochtöner für die Eala bei Reckhorn bestellen musste, weil ein Freund von mir eben diese gebaut haben wollte, habe ich zum Test auch gleich ein Paar W-132 mit dem T-1.0C mitbestellt. Die Versuchung war bei einem Paarpreis von 67,98€ einfach zu groß. Was besonderes habe ich mir nicht erwartet, jedoch wollte ich gucken, ob man damit nicht doch irgendwie ein günstiges Paar Lautsprecher bauen könnte.
DATS bescheinigte folgende TSP:
[ATTACH=CONFIG]61290[/ATTACH]
Nicht die schlechtesten Parameter, um damit eine Bassreflex-Kiste zu bauen. Denkt man sich da jetzt noch einen Serienwiderstand dazu und schaut aufs Vas fällt auf: der Volumenbedarf fällt für ein 13cm Chassis nicht gerade gering aus. Wieviel braucht das gute Stück denn genau? Das sollte AJHorn beantworten:
[ATTACH=CONFIG]61292[/ATTACH]
Das wären dann mal eben 17 Liter, die einem dann aber auch Tiefgang bis unter 40 Hz bescheren. Was also tun? Ein Kompaktlautsprecher mit 17 Litern und nem 13cm TMT ist jetzt nicht so ganz das Wahre. Zumindest fand ich die Vorstellung nicht besonders prickelnd. Wenn der HT drüber säße, dann vielleicht, aber bei nem Koax? Wollte mir nicht so richtig gefallen. Also hab ich eher in Richtung schlanke Standbox überlegt und die Idee mal in Fusion geklopft:
[ATTACH=CONFIG]61291[/ATTACH]
Mit (HxBxT) 100 x 18 x 19 cm ist sie ein wenig größer als die wohl bekannte Needle aber immer noch nicht richtig groß. Die Innenhöhe beträgt 85cm und entsprechend könnte man diesen Lautsprecher auch etwas niedriger bauen. Standlautsprecher entwickle ich in der Regel aber mit 1m Höhe, da dies in meinem Wohnzimmer und der Sitzhöhe auf meiner Couch bestens passt. Dieses Gehäuse wurde auch direkt aufgebaut und Messungen durchgeführt:
HT:
[ATTACH=CONFIG]61293[/ATTACH]
TMT:
[ATTACH=CONFIG]61294[/ATTACH]
Es zeigen sich genau die Störungen, die man bei einer solchen Anordnung erwarten kann. Der HT sieht wenig Schallwand, bis er dann auf den TMT trifft und der TMT lässt sich vom HT-Vorsatz stören. Dennoch hab ich VituixCAD angeschmissen und bin auf folgendes Ergebnis gekommen:
[ATTACH=CONFIG]61295[/ATTACH]
Das sieht erstmal recht wild aus, jedoch sieht man auch schön, dass Überhöhungen und Senken auf Achse unter Winkeln einigermaßen verschwinden. Würde man hier auf Achse (vor allem die Hügellandschaft ab 4,5kHz) komplett glätten, gäbe der Lautsprecher an einigen Stellen viel zu viel Energie in den Raum ab. So simuliert zeigt sich der Energiefrequenzgang wie folgt:
[ATTACH=CONFIG]61296[/ATTACH]
Das gleicht sich also alles weitestgehend aus und ist für ein solches Konstrukt denke ich in Ordnung. Die simulierte Weiche wurde bereits aufgebaut und der Lautsprecher einem ersten Hörtest unterzogen. Negativ ist soweit nichts aufgefallen, jedoch konnte ich um 22 Uhr auch nicht mehr besonders laut oder lang hören. An der Stelle geht es dann die Tage weiter. Ich möchte da nochmal gründlich drüber hören, evtl muss noch was geändert werden und dann wird gemessen. Wenn sich das alles so ausgeht, wie ich mir das vorstelle, dann kommen Chassis und Weiche pro Seite auf unter 60€

EDIT:
So sieht die Kiste im übrigen aus:
[ATTACH=CONFIG]61297[/ATTACH]
Einfach und ohne "Firlefanz". Ja: den Ausschnitt hätte man unten flach machen müssen, aber: hier soll der 3D-Drucker ein entsprechendes Stück liefern. Gefällt mir glaub ich besser, als ein abgeflachter Ausschnitt. Zumindest rede ich mir das ein, um nicht spachteln und beim zweiten Gehäuse anders fräsen zu müssen
Viele Grüße,
Rouven
Roul-DIY // Der Akustische Untergrund // Lautsprecherbau-Community
Rouven
Roul-DIY // Der Akustische Untergrund // Lautsprecherbau-Community


