09.12.2011, 22:56
(Dieser Beitrag wurde zuletzt bearbeitet: 10.11.2015, 22:23 von MOD Slaughthammer.)
Hallo,
ich möchte euch kurz meine kleine Bastelei vorstellen:
Ausgangspunkt war der Wunsch nach kleinen Regallautsprechern, als Ersatz für die serienmäßigen Boxen einer Kompaktanlage, die im Wohnzimmer meiner Freundin bis dato ihr Dasein fristeten und mein Gehör bei jedem Besuch malträtierten. Die Zielpunkte waren klar: die Neuen mussten ins Regal passen, gut klingen, gut aussehen und wenig kosten. Maximalpegel und Wirkungsgrad waren von untergeordneter Bedeutung.
Die passenden Hochtöner waren schnell gefunden: die kleinen Dayton ND20FA-6, mit denen ich bereits in meinen Intus SE sehr gute Erfahrungen gemacht hatte und die meiner Meinung nach ein exzellentes Preis-Leistungs-Verhältnis aufweisen.
Als Tieftöner kommen die Gradient Select W148 zum Einsatz, in der 8-Ohm-Variante, um Verstärkerseitig auf der sicheren Seite zu sein und weil ja Wirkungsgrad nicht wichtig war.
Die Gehäuse habe ich dann eng an die alten I.T. MS 2 angelehnt. Außenmaße sind 28*20,2*28cm, Material ist 16mm MDF, wobei die Fronten eine Aufdopplung aus 3mm HDF erhielten, um sich die Arbeit mit der Oberfräse zu sparen. Der Reflexkanal ist 1cm hoch und 19cm lang, hab ich aus einem Stück 10mm Sperrholz gefertigt. Dazu noch eine Gehäuseversteifung aus 15mm Rundholz, fertig war der Rohbau:
![[Bild: attachment.php?attachmentid=9488&stc=1&d=1447182827]](http://www.diy-hifi-forum.eu/forum/attachment.php?attachmentid=9488&stc=1&d=1447182827)
Und nach Anbringung der Fasen, Verschleifen, Lackieren und Bestücken sahen die Kästchen dann ganz ansehnlich aus:
![[Bild: attachment.php?attachmentid=9489&stc=1&d=1447182827]](http://www.diy-hifi-forum.eu/forum/attachment.php?attachmentid=9489&stc=1&d=1447182827)
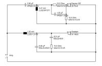
Die Frequenzweichenentwicklung habe ich mit Boxsim vorgenommen, wobei ich die Messdaten aus den lautsprecherbau.de-Downloads verwendet habe. Die endgültige Abstimmung erfolgte dann mit ARTA und Gehör, allerdings waren da nur noch kleine Änderungen notwendig:
![[Bild: attachment.php?attachmentid=9490&stc=1&d=1447182827]](http://www.diy-hifi-forum.eu/forum/attachment.php?attachmentid=9490&stc=1&d=1447182827)
Vom Klang war ich dann wirklich angenehm überrascht. Sehr neutral und ausgewogen, wobei auch kleine Details nicht unterschlagen werden, und eine tolle Räumlichkeit. Meine Freundin war absolut begeistert und staunte nicht schlecht welch toller Klang aus den Kleinen kam, sie konnte die Unterschiede zu den Alten ganz deutlich beschreiben. Bis dahin war sie immer der Meinung gewesen dass der Klang mit der Größe der Lautsprecher zu tun hat. Weit gefehlt!
![[Bild: attachment.php?attachmentid=9491&stc=1&d=1447182827]](http://www.diy-hifi-forum.eu/forum/attachment.php?attachmentid=9491&stc=1&d=1447182827)
Zu den Kosten: wenn man die Preise vom Intertechnik-Shop zugrundelegt, bleiben die Kleinen echte Schnäppchen:
Tieftöner Gradient Select W148/8 15,30€
Hochtöner Dayton ND20FA-6 9,40€
Frequenzweichenbauteile:
1,5mH Spule LU55/1.5/100 7,50€
0,47mH Spule LU32/047/071 2,90€
22µF Elko EGL/22/50/5 2,60€
6,8µF Elko EGL/6.8/50/5 1,40€
3,9µF MKP KPQS/3.9/400 2,70€
1,0µF MKP KPQS/1.0/400 1,50€
2* 10Ohm Widerstand WAX10/10.0/5 1,66€
15Ohm Widerstand WAX10/15.0/5 0,83€
1/2 Beutel Sonofil SONOFIL/W/SB 2,10€
Anschlussterminal T50/16/ABSAU 2,00€
---------
macht zusammen 49,89€, dazu kommen dann noch ca. jeweils 5€ für Holz und Farbe.
Grüße Ralf
ich möchte euch kurz meine kleine Bastelei vorstellen:
Ausgangspunkt war der Wunsch nach kleinen Regallautsprechern, als Ersatz für die serienmäßigen Boxen einer Kompaktanlage, die im Wohnzimmer meiner Freundin bis dato ihr Dasein fristeten und mein Gehör bei jedem Besuch malträtierten. Die Zielpunkte waren klar: die Neuen mussten ins Regal passen, gut klingen, gut aussehen und wenig kosten. Maximalpegel und Wirkungsgrad waren von untergeordneter Bedeutung.
Die passenden Hochtöner waren schnell gefunden: die kleinen Dayton ND20FA-6, mit denen ich bereits in meinen Intus SE sehr gute Erfahrungen gemacht hatte und die meiner Meinung nach ein exzellentes Preis-Leistungs-Verhältnis aufweisen.
Als Tieftöner kommen die Gradient Select W148 zum Einsatz, in der 8-Ohm-Variante, um Verstärkerseitig auf der sicheren Seite zu sein und weil ja Wirkungsgrad nicht wichtig war.
Die Gehäuse habe ich dann eng an die alten I.T. MS 2 angelehnt. Außenmaße sind 28*20,2*28cm, Material ist 16mm MDF, wobei die Fronten eine Aufdopplung aus 3mm HDF erhielten, um sich die Arbeit mit der Oberfräse zu sparen. Der Reflexkanal ist 1cm hoch und 19cm lang, hab ich aus einem Stück 10mm Sperrholz gefertigt. Dazu noch eine Gehäuseversteifung aus 15mm Rundholz, fertig war der Rohbau:
Und nach Anbringung der Fasen, Verschleifen, Lackieren und Bestücken sahen die Kästchen dann ganz ansehnlich aus:
Die Frequenzweichenentwicklung habe ich mit Boxsim vorgenommen, wobei ich die Messdaten aus den lautsprecherbau.de-Downloads verwendet habe. Die endgültige Abstimmung erfolgte dann mit ARTA und Gehör, allerdings waren da nur noch kleine Änderungen notwendig:
Vom Klang war ich dann wirklich angenehm überrascht. Sehr neutral und ausgewogen, wobei auch kleine Details nicht unterschlagen werden, und eine tolle Räumlichkeit. Meine Freundin war absolut begeistert und staunte nicht schlecht welch toller Klang aus den Kleinen kam, sie konnte die Unterschiede zu den Alten ganz deutlich beschreiben. Bis dahin war sie immer der Meinung gewesen dass der Klang mit der Größe der Lautsprecher zu tun hat. Weit gefehlt!
Zu den Kosten: wenn man die Preise vom Intertechnik-Shop zugrundelegt, bleiben die Kleinen echte Schnäppchen:
Tieftöner Gradient Select W148/8 15,30€
Hochtöner Dayton ND20FA-6 9,40€
Frequenzweichenbauteile:
1,5mH Spule LU55/1.5/100 7,50€
0,47mH Spule LU32/047/071 2,90€
22µF Elko EGL/22/50/5 2,60€
6,8µF Elko EGL/6.8/50/5 1,40€
3,9µF MKP KPQS/3.9/400 2,70€
1,0µF MKP KPQS/1.0/400 1,50€
2* 10Ohm Widerstand WAX10/10.0/5 1,66€
15Ohm Widerstand WAX10/15.0/5 0,83€
1/2 Beutel Sonofil SONOFIL/W/SB 2,10€
Anschlussterminal T50/16/ABSAU 2,00€
---------
macht zusammen 49,89€, dazu kommen dann noch ca. jeweils 5€ für Holz und Farbe.
Grüße Ralf


Da die Böxchen inzwischen bei der Freundin stehen komm ich mit Messquipment auch nicht mehr so schnell ran. Insgesamt ist die Simu aber schon nah dran, Phasenlage passt sehr gut, der TT produziert eine Senke um 1700Hz (die in der Simu nicht vorkommt), der wär ich nur mit mehr Schaltungsaufwand beigekommen, sollte aber preisgünstig bleiben, und stört akustisch auch nicht.![[Bild: carminaarta060911.jpg]](http://img31.imageshack.us/img31/8280/carminaarta060911.jpg)